手机版

百科生活 投稿

贵州茅台在贵州哪里,贵州茅台在贵州哪里(白酒龙头贵州茅台)

百科 2026-01-11 23:41:27 投稿 阅读:3256次

关于【贵州茅台在贵州哪里】:贵州茅台在贵州哪里,今天小编给您分享一下,如果对您有所帮助别忘了关注本站哦。

  • 内容导航:
  • 1、贵州茅台在贵州哪里
  • 2、白酒龙头贵州茅台

1、贵州茅台在贵州哪里

  贵州茅台在贵州省仁怀市茅台镇。茅台酒,贵州省遵义市仁怀市茅台镇特产,中国国家地理标志产品。茅台酒是中国的传统特产酒。与苏格兰威士忌、法国科涅克白兰地齐名的世界三大蒸馏名酒之一,同时是中国三大名酒“茅五剑”之一。也是大曲酱香型白酒的鼻祖,已有800多年的历史。

  贵州茅台酒的风格质量特点是“酱香突出、幽雅细腻、酒体醇厚、回味悠长、空杯留香持久”,其特殊的风格来自于历经岁月积淀而形成的独特传统酿造技艺,酿造方法与其赤水河流域的农业生产相结合,受环境的影响,季节性生产,端午踩曲、重阳投料,保留了当地一些原始的生活痕迹。

2、白酒龙头贵州茅台

今天我们一起梳理一下贵州茅台,公司主要业务是茅台酒及系列酒的生产与销售。主导产品“贵州茅台酒”是世界三大蒸馏名酒之一,也是集国家地理标志产品、有机食品和国家非物质文化遗产于一身的白酒品牌。

工艺独特,九蒸八酵七摘酒。贵州茅台酒酿酒制造方法独特,每次原料从投入到出酒,要经过二次投料、八次发酵、八次蒸馏、八次烤酒,每次蒸出基酒经鉴定,分酱香、醇甜和窖底香三种香型,分别用陶坛贮存进行陈酿,贮存期越长,其芳香、醇香和回味越好。

贵州茅台在贵州哪里,贵州茅台在贵州哪里(白酒龙头贵州茅台)

贵州茅台在贵州哪里,贵州茅台在贵州哪里(白酒龙头贵州茅台)

一产四存五年成。基酒生产经历一年,财务报表披露当年基酒产量。基酒经三年贮存,再将不同轮次、不同香型半成品酒加入适当比例酒龄更长老酒精心勾兑,使各种香味成分更协调,从而勾兑出成品茅台酒;勾兑完成后,需再贮存一年,包装后成品酒可对外销售,此时是日历年度下半年。按茅台酒工艺要求,每年需留存一定量酒用于以后年度勾兑,此比例可变,可认为是勾兑后再贮存一年成品酒的 20~30%,因此,历年生产过程中积累形成了较大数量老酒。

贵州茅台在贵州哪里,贵州茅台在贵州哪里(白酒龙头贵州茅台)

经济持续快增,应是高端白酒市场扩容主要驱动力。商务接待、送礼是高端白酒第一大需求,经济活动越活跃,参与主体越多,需求越多。中国经济持续快速增长,尤其固定资产投资、房地产开发高速增长,参与经济活动企业数量也持续增加,直接刺激了对高端白酒的需求。多年草根调研中,茅台、五粮液经销商普遍反馈,70%~80%需求源于商务接待、送礼等,所以刚性

高端白酒市场格局稳定,2001 年,茅台、五粮液基本代表整个行业,现在茅台、五粮液、国窖 1573 可代表整个市场。2001 年到 2019 年,中国高端白酒市场销量增约 5.6 倍,年复合增约 11%。对比 2001 年,茅台酒市场份额提升明显。尤其 2012年末打击三公消费,高端白酒行业销量 2013、2014 年连续下降,茅台酒一批价从 2011年底 1,800 元/瓶降至 2013 年初低于 900 元/瓶,销量逆势增长,市场份额加速上升。或受限于 15 年基酒产能低点拖累,18、19 年茅台酒销量市场份额有所下滑,但仍有49%,较 2001 年 39%高 10Pcts。

2,000 元+/瓶市场无对手,市场地位变化更值得关注。至 2020 年 7 月,53 度飞天茅台酒市场成交价已超 2,500 元/瓶,52 度水晶瓶五粮液市场成交价格约 1,000 元/瓶,国窖 1573 约 900 元/瓶,价差巨大或表明,三者档次已拉开。按价格带细分,茅台是 2000 元+/瓶市场唯一玩家,份额几乎 100%,对比 2001 年,茅台、五粮液市场价格相当,且茅台酒销量当时仅为五粮液酒的 64%。如把价格最高档白酒视为独立市场,2001~2019 年市场销量增 2.25 倍,年复合增约 6.8%,茅台是唯一赢家。

虽中国经济增速放缓,但市场普遍预期仍有4~5%,且能持续较长时间,经济活动及相应商务社交需求必然持续增长,将推动高端白酒市场容量持续增长。价格领先表明,茅台酒高端白酒第一品牌地位牢固。高端白酒消费场景主要是社交需求,第一品牌意味着,茅台价格调整能极大地影响份额。2013~2015 年已演绎过一次,未来如有必要,也是支持茅台酒销量增长的坚实保障

一、白酒龙头

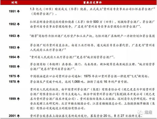
贵州茅台前身“贵州省专卖事业公司仁怀县茅台酒厂”是1951的成义烧房(华茅),1952-1953 年荣和烧房(王茅)、恒兴酒厂(赖茅)分别划拨给茅台酒厂,并于1953 年划为省直企业,厂名变更为“贵州省人民政府工业厅茅台酒厂”。华茅、王茅分别创立于1860 年、1879 年,恒兴酒厂始于1929 年的“衡昌酒房”,生产的酒为“衡昌茅台”, 1941 年,贵阳赖永初接管该酒房并更名为“恒兴酒厂”,“衡昌茅台”也由此更名为“赖茅”。于1999年改制重组形成贵州茅台股份有限公司,2001年上市。

贵州茅台在贵州哪里,贵州茅台在贵州哪里(白酒龙头贵州茅台)

二、业务分析

2014-2019年,营业收入由315.74亿元增长至854.30亿元,复合增长率22.03%,19年同比增长16.01%,2020Q3实现营收同比增长10.31%至672.15亿元;归母净利润由153.50亿元增长至412.06亿元,复合增长率21.83%,19年同比增长17.05%,2020Q3实现归母净利润同比增长11.07%至338.27亿元;扣非归母净利润由155.21亿元增长至414.07亿元,复合增长率21.68%,19年同比增长16.36%,2020Q3实现扣非归母净利润同比增长11.03%至339.02亿元;经营活动现金流由126.33亿元增长至452.11亿元,复合增长率29.05%,19年同比增长9.24%,2020Q3实现经营活动现金流同比下降8.07%至251.11亿元。

贵州茅台在贵州哪里,贵州茅台在贵州哪里(白酒龙头贵州茅台)

贵州茅台在贵州哪里,贵州茅台在贵州哪里(白酒龙头贵州茅台)

贵州茅台在贵州哪里,贵州茅台在贵州哪里(白酒龙头贵州茅台)

贵州茅台在贵州哪里,贵州茅台在贵州哪里(白酒龙头贵州茅台)

分产品来看,2019年茅台酒实现营收同比增长15.75%至758.02亿元,占比,毛利率增加0.04pp至93.78%;其他系列酒实现营收同比增长18.14%至95.42亿元,占比,毛利率增加1.15pp至72.20%.

贵州茅台在贵州哪里,贵州茅台在贵州哪里(白酒龙头贵州茅台)

贵州茅台在贵州哪里,贵州茅台在贵州哪里(白酒龙头贵州茅台)

三、核心指标

2014-2019年,毛利率由92.59%略微下降至17年低点89.80%,随后逐年回升至91.30%;期间费用率15年上涨至高点15.64%,随后逐年下降至18年低点10.23%,19年上涨至10.64%,其中年销售费用率由5.20%下降至18年低点3.33%,19年上涨至3.69%,管理费用率15年上涨至高点11.40%,而后下降至6.94%,财务费用率维持在低位;利润率由51.53%下降至16年低点46.14%,随后逐年提高至51.47%,加权ROE由31.96%下降至24.44%,随后逐年提高至18年高点34.46%,19年略微回落至33.09%。

贵州茅台在贵州哪里,贵州茅台在贵州哪里(白酒龙头贵州茅台)

贵州茅台在贵州哪里,贵州茅台在贵州哪里(白酒龙头贵州茅台)

四、杜邦分析

贵州茅台在贵州哪里,贵州茅台在贵州哪里(白酒龙头贵州茅台)

净资产收益率=利润率*资产周转率*权益乘数

由图和数据可知,14-16年净资产收益率的下降是由于利润率和资产周转率的下降,17年净资产收益率的提高是由于利润率、资产周转率和权益乘数共振提高所致,18年净资产收益率的提高是由于利润率和资产的提高,19年净资产收益率的略微下滑是由于权益乘数的下降。

五、估值指标

贵州茅台在贵州哪里,贵州茅台在贵州哪里(白酒龙头贵州茅台)

PE-TTM 56.65,位于近10年高位。

根据机构一致性预测,贵州茅台2022年业绩增速在16.93%左右,EPS为50.63元,17-22年5年复合增长率18.66%。目前股价2010.50元,对应2022年估值是PE 39.65 倍左右,PEG 2.34左右。

贵州茅台在贵州哪里,贵州茅台在贵州哪里(白酒龙头贵州茅台)

贵州茅台在贵州哪里,贵州茅台在贵州哪里(白酒龙头贵州茅台)

贵州茅台在贵州哪里,贵州茅台在贵州哪里(白酒龙头贵州茅台)

贵州茅台在贵州哪里,贵州茅台在贵州哪里(白酒龙头贵州茅台)

看点:

疫情、经济增速波动、经济结构转型给白酒行业带来更大不确定性,但茅台酒地位独一无二,品牌力超强,市场价格与出厂价差巨大,转移经济波动影响的能力强。展望中长期,茅台可涨出厂价收回部分渠道利差,消费升级和份额变化能支持销量增长,价、量仍可齐升,成长前景明确,仍是核心资产。

本文关键词:贵州茅台酒厂在哪里,茅台是贵州哪里的,贵州茅台在贵州哪里卖,茅台在贵州哪个地方,贵州茅台在贵州什么地方。这就是关于《贵州茅台在贵州哪里,贵州茅台在贵州哪里(白酒龙头贵州茅台)》的所有内容,希望对您能有所帮助!

本文链接:https://bk.89qw.com/a-531009

最近发表
网站分类