手机版

百科生活 投稿

编导高考文化课成绩需要多少分,编导高考文化课成绩需要多少分及格(2022各省播音专业综合分计算方式及投档规则汇总)

百科 2026-02-12 15:41:57 投稿 阅读:9843次

关于【编导高考文化课成绩需要多少分】,编导高考文化课成绩需要多少分及格,今天涌涌小编给您分享一下,如果对您有所帮助别忘了关注本站哦。

  • 内容导航:
  • 1、填志愿必备!2022各省播音专业综合分计算方式及投档规则汇总
  • 2、编导高考文化课成绩需要多少分

1、填志愿必备!2022各省播音专业综合分计算方式及投档规则汇总

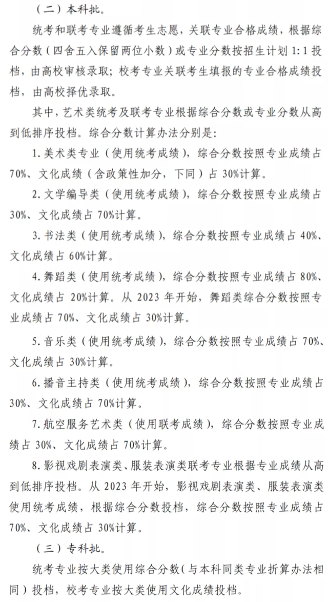
艺考生要提高录取率,首先要了解心仪院校的录取规则和本省的投档规则。目前艺术类录取方式一般是文过专排、专过文排、综合分这三种。其中综合分占据了绝大部分。

综合分计算方法

编导高考文化课成绩需要多少分,编导高考文化课成绩需要多少分及格(2022各省播音专业综合分计算方式及投档规则汇总)

1.什么是综合分?

艺术类考生的综合分是由考生的文化课成绩和专业成绩按一定的比例合成的。

常见的综合分公式有:

(1)专业成绩+文化成绩=综合分

(2)专业成绩 x50%+文化成绩 x50%=综合分

(3)(专业成绩/专业满分)x60%+(文化成绩/文化满分)x40%=综合分

注:各省的综合分公式不同,具体差别请往下看。

2.综合分如何计算

各专业的录取原则都是不同的,有的侧重文化课,有的侧重专业课,我们需要针对各省的录取要求进行计算。

小编通过实例给你解释,直接看表就能知道文化需要多少分上岸!

山东

编导高考文化课成绩需要多少分,编导高考文化课成绩需要多少分及格(2022各省播音专业综合分计算方式及投档规则汇总)

播音专业综合分计算表:

编导高考文化课成绩需要多少分,编导高考文化课成绩需要多少分及格(2022各省播音专业综合分计算方式及投档规则汇总)

河北

使用河北省艺术统考或校际联考成绩作为专业成绩进行录取的艺术类专业,在专业和文化成绩均达到相关最低录取控制分数线的情况下:

顺序志愿按照“志愿优先”的原则进行投档,投档时根据考生志愿,将报考该校且符合条件的考生档案全部提供给有关高校审阅,由高校根据向社会公布的规则进行录取,遗留问题由高校负责解释。

平行志愿按照“分数优先、遵循志愿、一次投档、不再补档”的原则,将控制线上未录取的有志愿考生,结合高校各专业(类)要求,依据高校各专业(类)调档比例,按综合成绩从高分到低分排序,遵循考生的志愿顺序依次投档,由高校择优录取。当遇到多名考生综合成绩相同时,依次按高考文化总成绩(含政策性加分)、语文数学两门成绩之和、语文数学两门中的单科最高成绩、外语单科成绩、首选科目单科成绩、再选科目单科最高成绩、再选科目单科次高成绩由高到低排序投档;如仍相同,比较考生志愿顺序,顺序在前者优先投档,志愿顺序相同则全部投档,是否录取由高校决定。

(1)美术类、音乐类(含声乐类和器乐类)、舞蹈类、书法学、服装表演类:综合成绩=高考文化总成绩(含政策性加分)×0.3+(专业成绩÷专业满分)×750×0.7,结果四舍五入保留3位小数。其中,美术类专业满分300分,音乐类(含声乐类和器乐类)、舞蹈类、书法学专业满分均为200分,服装表演类专业满分100分。

(2)戏剧与影视学类、播音与主持艺术:综合成绩=高考文化总成绩(含政策性加分)×0.7+(专业成绩÷专业满分)×750×0.3,结果四舍五入保留3位小数。戏剧与影视学类、播音与主持艺术专业满分均为200分。

(3)航空服务艺术与管理专业按高考文化总成绩(含政策性加分)投档,综合成绩即高考文化总成绩(含政策性加分)。航空服务艺术与管理专业满分400分。

录取原则由高校根据实际制定并向社会公布。录取时,河北省教育考试院按照我省投档规则向高校投档后,高校在投档生源范围内按照事先向社会公布的录取原则进行录取。遗留问题由高校负责解释。

重庆

美术类、播音主持本科:

按综合成绩=【文化成绩/750×300×30%+专业成绩×70%,成绩保留两位小数】排序确定位次。

播音专业综合分计算表:

编导高考文化课成绩需要多少分,编导高考文化课成绩需要多少分及格(2022各省播音专业综合分计算方式及投档规则汇总)

四川

美术与设计类:实行平行志愿投档原则,在文化成绩(含政策性加分)与专业成绩均达到省控线的基础上,按专业总分排序投档。

书法学:实行平行志愿投档原则,在文化成绩(含政策性加分)与专业成绩均达到省控线的基础上,按专业总分排序投档。

音乐类:实行平行志愿投档原则,在文化成绩(含政策性加分)与专业成绩均达到省控线的基础上,按专业总分排序投档。

戏剧与影视类:实行平行志愿投档原则,在文化成绩(含政策性加分)与专业成绩均达到省控线的基础上,按专业总分排序投档;其中编导类专业按文化总分排序投档。

舞蹈类:实行平行志愿投档原则,在文化成绩(含政策性加分)与专业成绩均达到省控线的基础上,按专业总分排序投档。

云南

云南省艺术类专业平行志愿录取排序成绩有以下六种计算方式,院校在编制计划时每一个招生专业对应其中一种计算排序成绩方式。

1.按专业成绩排序从高到低录取。

2.按文化总成绩(含照顾分)排序从高到低录取。

3.按照文化总成绩(含照顾分)+专业成绩排序从高到低录取。

4.按照文化总成绩(含照顾分)÷文化满分×50+专业成绩÷专业满分×50排序从高到低录取。

5.按照文化总成绩(含照顾分)÷文化满分×70+专业成绩÷专业满分×30排序从高到低录取。

6.按照文化总成绩(含照顾分)÷文化满分×30+专业成绩÷专业满分×70排序从高到低录取。

排序中出现计算结果相同时,按专业分从高到低排序;如专业分相同,则按文化总成绩(含照顾分)超出该批次文化最低控制线的分值从高到低排序;如果超出该批次文化最低控制线的分值相同,则按照顾加分分值排序(优先录取照顾加分分值较低考生);如果照顾加分分值相同,则按语文、数学、综合、外语各项成绩从高到低依次、逐项比较,并按比较结果排列出先后顺序;如果所有科目分值都相同,则按同分数考生处理。

贵州

编导高考文化课成绩需要多少分,编导高考文化课成绩需要多少分及格(2022各省播音专业综合分计算方式及投档规则汇总)

浙江

第二批录取艺术类综合分成绩满分为750分,各类别具体折算方法为:

美术、音乐类的综合分成绩=高考总分×50%+专业省统考成绩×7.5×50%。

舞蹈、影视表演、时装表演类的综合分成绩=高考总分×40%+专业省统考成绩×7.5×60%。

播音主持类的综合分成绩=高考总分×80%+专业省统考成绩×7.5×20%。

编导、摄制类的综合分成绩=高考总分。

播音专业综合分计算表:

编导高考文化课成绩需要多少分,编导高考文化课成绩需要多少分及格(2022各省播音专业综合分计算方式及投档规则汇总)

广东

编导高考文化课成绩需要多少分,编导高考文化课成绩需要多少分及格(2022各省播音专业综合分计算方式及投档规则汇总)

播音专业综合分计算表:

编导高考文化课成绩需要多少分,编导高考文化课成绩需要多少分及格(2022各省播音专业综合分计算方式及投档规则汇总)

湖北

戏剧与影视学类(广播电视编导、播音与主持艺术):考生文化成绩与专业统考成绩之和。

播音专业综合分计算表:

编导高考文化课成绩需要多少分,编导高考文化课成绩需要多少分及格(2022各省播音专业综合分计算方式及投档规则汇总)

江西

戏剧影视文学(广播电视编导)专业、播音与主持艺术专业:

综合成绩=(文化成绩×70%)+(专业成绩/200×750×30%)

播音专业综合分计算表:

编导高考文化课成绩需要多少分,编导高考文化课成绩需要多少分及格(2022各省播音专业综合分计算方式及投档规则汇总)

安徽

省统考综合分控制线的划定。使用专业课省统考成绩录取的各批次均采用综合分投档。

为维护考生利益,确保院校生源质量,在专业课成绩合格、文化成绩达线的基础上,将在录取投档前依据各模块的招生计划和生源情况,按一定比例分别划定各模块各批次综合分录取控制分数线。

本科批原则上按计划数的120%、专科批原则上按计划数的150%划定,若生源不足则根据实际情况划定。

综合分1=专业成绩÷专业满分×300+文化成绩÷文化满分×700,适用统考模块一、二、三、六。

播音专业综合分计算表:

编导高考文化课成绩需要多少分,编导高考文化课成绩需要多少分及格(2022各省播音专业综合分计算方式及投档规则汇总)

陕西

省内院校(不含经教育部批准的部分独立设置的本科艺术院校)的艺术类专业录取规则为,在考生高考文化课成绩和专业课成绩均合格的基础上:

1.播音编导类专业按照高考文化课成绩及位次从高到低录取,考生位次相同时按专业课成绩由高到低依次录取;

2.美术类、音乐类、舞蹈类专业及其他艺术类专业的录取规则为按照专业课成绩从高分到低分录取,专业课成绩相同时按高考文化课成绩及位次由高到低依次录取;

3.各艺术类专业均不得采取将高考文化课和专业课成绩各自按一定比例折算形成综合成绩的方式排序录取。

黑龙江

书法学:

综合分=专业课成绩专业课满分*750*60%+文化课成绩(含照顾政策分)*40%

音乐学类:

综合分=专业课成绩专业课满分*750*60%+文化课成绩(含照顾政策分)*40%

舞蹈学类:

综合分=专业课成绩专业课满分*750*60%+文化课成绩(含照顾政策分)*40%

戏剧与影视学类:

综合分=专业课成绩专业课满分*750*30%+文化课成绩(含照顾政策分)*70%

宁夏

(一)本科艺术类A段:按照考生填报的院校志愿,将高考总分分别达到我区艺术各类文化课最低录取控制分数线,且艺术统考成绩合格(不含戏剧与影视学类)的考生档案,全部投放给院校,由院校依据本校《招生简章》中向社会公布的录取规则择优录取。

(二)本科艺术类B段:实行平行志愿投档录取模式。高考总分分别达到我区艺术各类文化课最低录取控制分数线,且艺术统考成绩合格,分专业大类,按综合分成绩排序,综合分成绩按全国统一高考总分占30%、自治区艺术专业统考成绩(按总分750分折算)占70%的比例计算,遵循考生志愿,分艺术文、艺术理,按音乐学类、舞蹈学类和美术与设计学类等三个专业大类分别投档,投档比例为1:1。考生综合分成绩相同时,按自治区艺术专业统考成绩排序,艺术专业统考成绩相同时,按高考文化课总分、语文、外语单科成绩顺序排序。由院校依据本校《招生简章》中向社会公布的录取规则择优录取。

(三)本科艺术类C段、高职(专科)院校艺术专业:按照考生填报的院校志愿,将高考总分分别达到我区艺术各类文化课同批次最低录取控制分数线(或资格线),且艺术统考成绩合格(不含戏剧与影视学类)的考生档案,全部投放给院校,由院校依据本校《招生章程》中向社会公布的录取规则择优录取。

(四)对院校《招生章程》中明确执行各省相关规定的区外院校,在我区艺术类专业招生录取规则为按照综合分成绩排序,择优录取,综合分成绩按高考总分占30%、艺术专业成绩(按总分750分折算)占70%的比例计算。

内蒙古

对于使用我区统考成绩录取的专业,我区网报志愿系统可提供第一专业志愿的四种排序方法的排名信息。填报志愿时考生根据所填报高校的录取规则选择相应的排序方法,从而了解本人在所报高校、专业的排名。建议高校美术类、音乐类、编导类专业使用我区统考成绩进行录取,并明确录取规则按以下4种排序方式之一录取:

1.按文化课成绩(含高考加分,下同)排序;

2.按统考成绩排序;

3.按文化课成绩×40%+统考成绩×60%排序;

4.按文化课成绩×60%+统考成绩×40%排序。

广西

(一)高校艺术类专业招生原则上应使用全区艺术统考成绩作为录取的专业成绩依据。

投档录取时,使用全区艺术统考成绩录取的专业实行平行志愿,对高考总分和相应科目全区艺术统考成绩均上线的考生,按综合分投档。综合分计算公式为:

综合分=高考总分×30%+艺术成绩×(750/300)×70%。

综合分相同时,按相应艺术专业类别的统考成绩排序,相应艺术专业类别的统考成绩也相同时,按高考总分排序。

播音专业综合分计算表:

编导高考文化课成绩需要多少分,编导高考文化课成绩需要多少分及格(2022各省播音专业综合分计算方式及投档规则汇总)

(二)全区艺术统考已涵盖的艺术类本科专业,高校一般应直接使用统考成绩作为考生的专业考试成绩。全区艺术统考未涵盖的艺术类专业,经院校申请,自治区招生考试院审核同意后,由高校自行组织专业考试,或采用经自治区招生考试院同意后认可的其他院校同层次、同专业的考试成绩。

(三)区内高校(广西艺术学院除外)、区外民办高校、独立学院(经教育部批准可跨省组织校考的部分艺术类专业除外)和高职(专科)院校的艺术类专业录取时,必须使用全区艺术统考成绩。

辽宁

艺术类本科提前批录取院校、艺术类本科批第二阶段录取院校和艺术类高职(专科)批第二阶段录取院校,投档时遵循考生志愿顺序,按文化课控制线,将报考该校的考生档案提供给有关院校,由有关院校按考生拟录取专业文化课控制线、招生章程规定进行录取。

本科批第一阶段、高职(专科)批第一阶段平行志愿按以下方式投档,其中文化课成绩含高考加分:

1.美术学类和设计学类专业按综合分投档。综合分计算方法为:文化课成绩/2+专业课成绩。

2.播音与主持艺术专业按综合分投档。综合分计算方法为:文化课成绩/文化课总分×100×50%+专业课成绩/专业课总分×100×50%。

播音专业综合分计算表:

编导高考文化课成绩需要多少分,编导高考文化课成绩需要多少分及格(2022各省播音专业综合分计算方式及投档规则汇总)

3.音乐学专业按综合分投档。综合分计算方法为:文化课成绩/文化课总分×100×60%+专业课成绩/专业课总分×100×40%。

4.表演专业、舞蹈学专业、舞蹈编导专业按专业课成绩投档,综合分即专业课成绩。

5.音乐表演专业、舞蹈表演专业按“专门化”成绩投档,综合分即“专门化”成绩。

6.戏剧影视文学专业、广播电视编导专业,如安排在艺术类批次招生,按文化课成绩投档,综合分即文化课成绩。

参加我省本科批第一阶段、专科批第一阶段平行志愿录取院校的艺术类专业须按“专业(或专门化)+学校”方式编制招生计划且执行我省统一投档原则。其中,音乐表演、舞蹈表演专业按“专门化”方式编制招生计划;音乐学(音乐教育)专业可按“专业”或“专门化”方式编制招生计划,如按专业设置,若考生取得音乐学专业多个“专门化”成绩,则按考生加试“专门化”中的最高成绩计算综合分。

本科批第一阶段、高职(专科)批第一阶段平行志愿投档原则为:对省统考成绩合格(不含广播电视编导、戏剧影视文学专业)且达到艺术类相应文化控制线的考生,按照考生的综合分(保留1位小数)从高分到低分排序,遵循考生填报的专业学校志愿顺序,按招生计划1 :1比例投档。

山西

综合成绩=

专业成绩÷300×100×70%+文化成绩÷750×100×30%,最终成绩四舍五入保留3位小数,过程中小数全保留。

甘肃

类别一:美术、书法等类别排序成绩计算公式如下:

排序成绩=文化课总分(不含政策性加分)÷750×300×30%+专业课总分×70%,最终结果保留两位小数 。

类别二:广播电视编导专业排序成绩计算公式如下:

排序成绩=文化课总分(不含政策性加分)÷750×300×70%+专业课总分×30% ,最终结果保留两位小数。

类别三:唐卡、声乐、器乐、作曲、播音与主持艺术、舞蹈、田径、篮球足球排球、武术体操等类别的排序成绩为专业课总分。

类别四:航空服务艺术与管理专业排序成绩计算公式如下:

排序成绩=文化课总分(不含政策性加分)÷750×300×50%+专业课总分×50% ,最终结果保留两位小数。

艺考生,恭喜你成功上岸!

本文内容来源艺考界,

仅供交流学习,版权均归原作者所有

2、编导高考文化课成绩需要多少分

编导高考文化课成绩需要400分以上,不同省份的分数线不一样,只要过了本省的艺术类最低分数线就可以,但编导专业相对于播音主持、表演来说,文化分要求的高一些。由于艺考的特殊性,决定了在复习上以基础为主。不管是在专业集训期间还是在文化课集中学习期间,都要根据自己情况制定好的计划以落实文化课的学习。



目前多数高校编导专业录取方式是:文化课和专业课各取一定的比例,按综合分从高到低录取,而编导专业课成绩第一名和最后一名可能仅有十几分之差,部分院校甚至调高了文化课所占的比重,所以,编导考生真正的竞争点在于文化课分数,很多考生会忽视最重要的文化课学习,在复习时候主抓考点要点,分清复习的主次,把侧重点放在主干知识上。



编导专业学习的知识较为多样化,能够承担的工作岗位较多。编导专业在将来的就业上有着很大的优势,且发展前景较为广阔,是为自己打造一个美好前程的最佳选择。



编导是电视节目制作中最主要的核心创作工作,具体是指从现实生活中选取有价值的题材进行策划、采访、制定拍摄提纲、组织拍摄、编辑制作,最后对作品进行把关检查的系统性创作活动。

本文关键词:编导艺考文化课成绩达到多少分,高考编导文化课分数线是多少,编导高考文化课成绩需要多少分才能上,高考编导文化课分数线,编导校考过了文化分要多少。这就是关于《编导高考文化课成绩需要多少分,编导高考文化课成绩需要多少分及格(2022各省播音专业综合分计算方式及投档规则汇总)》的所有内容,希望对您能有所帮助!

本文链接:https://bk.89qw.com/a-531044

最近发表
网站分类