手机版

百科生活 投稿

如何自己开手表的后盖换电池,怎样开手表后盖换电池(STM32U5系列芯片加持)

百科 2025-12-27 06:42:01 投稿 阅读:3188次

关于【如何自己开手表的后盖换电池】:如何自己开手表的后盖换电池,今天小编给您分享一下,如果对您有所帮助别忘了关注本站哦。

  • 内容导航:
  • 1、如何自己开手表的后盖换电池
  • 2、华为Watch GT 3拆解:STM32U5系列芯片加持,将低功耗进行到底

1、如何自己开手表的后盖换电池

  1、根据石英表后盖的类型,选择适合的开表器,常见的有旋转型、卡钳型;

  2、用绝缘镊子或者其他工具(牙签、牙线棒)将白色塑胶护套抠出;

  3、用绝缘镊子或者其他绝缘的工具将电池压出;

  4、更换新的电池,需要注意手握电池的方式,一手握住正极一手握住负极容易导致电池短路。

  5、电池安装好后,按照拆开步骤逆序,将塑料护套以及后盖旋回去即可。

2、华为Watch GT 3拆解:STM32U5系列芯片加持,将低功耗进行到底

据华为2021年财报发布会上公布的数据显示,华为的可穿戴手环/手表用户已经过亿,由此可见,可穿戴市场的空间非常大,而且还远远没到饱和的地步。目前,从可穿戴设备市场的细分领域来看,有不同的硬件方案:以苹果、三星为首的高端社交智能手表,这些手表可以独立打电话,安装应用程序;以小天才、荣耀、小米等为首的儿童电话手表,这类手表主打儿童安全定位监控等;再者就如本期拆解的主打运动的华为WATCH GT 3智能手表。

如何自己开手表的后盖换电池,怎样开手表后盖换电池(STM32U5系列芯片加持)

如今的智能可穿戴设备功能非常丰富,甚至还有很多意想不到的功能。华为这款手表与众不同之处在于专门有一个运动的功能键,包含了总共18种不同的运动模式选项,可以说是特意为喜欢运动健身的小伙伴量身订制的。

除了丰富的运动模式,华为WATCH GT 3手表也包含其它功能,比如体温测量、心率测量、血氧饱和度测量,甚至还有音乐播放,智慧语音等功能。丰富的功能同样意味着大规模的电路设计,意味着功耗的增加,但是,华为WATCH GT3偏偏在小小的空间内实现如此丰富的功能,又在实际使用场景中可以支撑2周左右的长续航时间,到底是什么样的硬件方案支撑它可以表现的如此优秀?本次爆款拆评带大家来一探究竟。

拆解

华为WATCH GT 3表带跟表盘设有划锁,拨动滑锁就可以取下表带,手表底壳通过螺丝和表盘连接,拧下螺丝后发现手表屏幕通过FPC排线连接到手表主板上,有金属垫片固定,这是防止在碰撞或者跌落情况下FPC接口有脱落的风险,越精雕细琢的电子产品上越常见,像普通入门级的电子产品可能直接用熔胶固定,甚至有的直接不做任何措施。全部拆解完成后的全家福如下图所示,具体来看下内部的结构以及硬件方案。

如何自己开手表的后盖换电池,怎样开手表后盖换电池(STM32U5系列芯片加持)

华为WATCH GT3大致可以分4个部分,表壳,后盖(带有电池),两块主板(I型主板以及L型主板),尤其是两块主板,精致小巧,上面的元器件密密麻麻。

表壳

如何自己开手表的后盖换电池,怎样开手表后盖换电池(STM32U5系列芯片加持)

表壳搭载带有触摸功能的1.43英寸的AMOLED屏幕,屏幕驱动电路和触摸屏电路分开设计,分别采用BTB连接;,屏幕带有环境光传感器,可以根据外界的环境光调节屏幕的亮度;表冠底部设有霍尔传感器,可以用于感知表冠旋转,实际体现在手表功能上就是旋转调节功能。

后盖

如何自己开手表的后盖换电池,怎样开手表后盖换电池(STM32U5系列芯片加持)

手表的可充电锂电池焊接在后盖的FPC软板上,锂电池的容量为455mAh,正常使用可以支持这个手表2周左右的续航。后盖电路搭载众多的传感器,如海拔气压传感器,可以实时监测当前所处位置的气压MEMS麦克风,为语音通话提供拾音功能;线性马达,提供无级的震动功能;一个设有8颗环形布局的光电传感器以及两组发光源的传感器模组,可以检测人体心跳、血氧饱和浓度等,配合手表底部的菲涅尔透镜,可以扩散发光面积获得更佳的灵敏度。

看完华为WATCH GT3的整体结构设计,再来看下核心的两块主板(I型主板和L型主板),两个主板通过FPC排线以及BTB连接器堆叠在一起。

I型主板

如何自己开手表的后盖换电池,怎样开手表后盖换电池(STM32U5系列芯片加持)

I型主板上有两个BTB接口,一个连接主板;另一个连接底壳上的BTB接口,主要用于传感器的数据,以及供电传输。

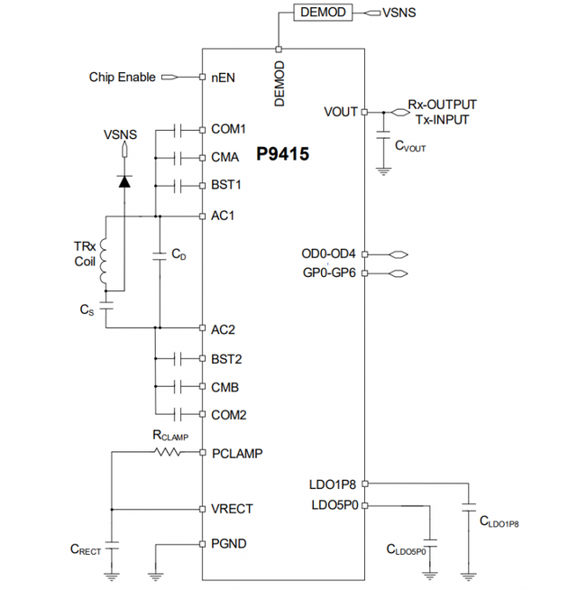
I型主板搭载瑞萨的P9415单芯片无线电源接收器,适用于30W应用。作为无线接收芯片,P9415 从无线发射器接收交流电源信号,并将其转换为整流输出电压,然后可用于为移动设备供电或为移动应用中的充电器输入供电。‎

如何自己开手表的后盖换电池,怎样开手表后盖换电池(STM32U5系列芯片加持)

P9415采用32 位 ARMCortex-M0 处理器,除了提供高水平的可编程性,处理器还可以控制 GPIO 用于指示操作或者故障模式。除此之外,P9415具有很多实用的功能,比如‎具有多时间可编程(MTP)非易失性存储器,可轻松更新控制固件和器件功能;有过热和强大的过压保护功能;集成高性能的LDO,具有高功率应用所需的超精确电流检测能力。

瑞萨这颗无线充电接收器的旁边则是Dialog电源管理芯片DA9168 ,电源管理部分的电路也是这块I型主板上的主要功能。

L型主板

如何自己开手表的后盖换电池,怎样开手表后盖换电池(STM32U5系列芯片加持)

L型主板上布局的元器件更多,两个BTB接口对应的是表壳上的AMOLED屏幕和触摸屏接口。

核心微控制器芯片采用意法半导体最新推出的STM32U5系列微控制器,这是首颗基于40nm工艺的低功耗STM32产品系列,属于超低功耗的微控制器。基于Arm 最新推出的Cortex-M33的高级节能处理器,可满足智能应用中严格的电源/性能要求,所以非常适用于可穿戴设备、个人医疗设备、家居自动化和工业传感器等应用。

如何自己开手表的后盖换电池,怎样开手表后盖换电池(STM32U5系列芯片加持)

同时,STM32U5系列微控制器在保证低功耗的同时对性能也做了提升,集成最高达2MB的闪存(双组)存储器和786KB的SRAM;另外在安全性上也不妥协,比如:

  • AES加密和公钥加速器 (PKA) 现已具有侧通道硬件耐受功能
  • 通过硬件独特密钥 (CHUK) 实现安全数据存储
  • 主动篡改检测
  • 符合物联网平台安全评估标准

此外还有不少意法半导体独特的技术,比如搭载新型ST ART图形加速器,可以实现丰富的图形界面,并且可以高效处理重复的图形操作,这样就释放主CPU去执行实时处理甚至更高级的图形操作,提升用户体验。所以ST这个系列的芯片非常适合这种既要有低功耗需求,又要有图形界面需求的智能手表应用,举一反三,也可以实现像先进的消费类、医疗和工业低功耗应用和设备。

如何自己开手表的后盖换电池,怎样开手表后盖换电池(STM32U5系列芯片加持)

在L型主板背面,元器件更多:

  • 意法半导体NFC控制器,可以实现电子钱包等功能;
  • 意法半导体三轴加速度传感器&陀螺仪LSM6DSOWTR ,用于运动检测功能;
  • 恒玄BES2500L 蓝牙5.2双模SoC;
  • 华为海思Hi3861 2.4GHz WiFi SoC芯片,集成802.11b/g/n基带和RF电路;
  • MTK全球定位导航芯片AG3335M, 支持支持GPS、北斗、GLONASS、Galileo、QZSS五大卫星系统;

好,到这里基本看完了华为WATCH GT3的硬件方案,同时也发现了几个让人疑惑的地方,比如WATCH GT 3并没有WiFi的连接功能,只能连接蓝牙,而海思Hi3861这颗芯片主要的用途在哪里?是不是为今后的应用场景提前布局呢?又比如说恒玄的蓝牙SoC、海思自家的SoC以及ST的微控制器,这3颗芯片都具备基本的处理、控制能力,可能在某方面上实现了一定的互补,但是从实际硬件方案来看,毕竟不是专门订制的ASIC芯片,在处理和控制上肯定会存在一些功能冗余。

无线充电器

如何自己开手表的后盖换电池,怎样开手表后盖换电池(STM32U5系列芯片加持)

最后再来看一下手表自带的无线充电器。充电器底座背面是无线充电的发射线圈,直接涂上胶固定在外壳上,相比手表而言,这个无线充电器做工设计就比较粗糙,猜测是外包公司设计的。清理掉一些胶后,大致能看到这个无线充电的硬件方案,一颗看不出型号的谐振电容,4颗MOS管组成无线充电全桥,无线主控芯片则是QP5503GQ,这颗无线充电主控芯片在国内不少厂商的智能无线充电板中也经常看到。

所以,整个华为WATCH GT 3中主要的芯片可以参考如下BOM表。

本文关键词:手表换电池后盖怎么打开,怎么拆表盖换电池,怎样拆手表后盖换电池,怎样开手表后盖换电池,如何拆手表后盖换电池。这就是关于《如何自己开手表的后盖换电池,怎样开手表后盖换电池(STM32U5系列芯片加持)》的所有内容,希望对您能有所帮助!

本文链接:https://bk.89qw.com/a-531304

最近发表
网站分类