手机版

百科生活 投稿

最新的增值税税率是多少,最新的增值税税率是多少2021(2021年12月更新最新最全增值税税率和征收率表)

百科 2026-02-17 04:51:19 投稿 阅读:7504次

关于【最新的增值税税率是多少】,最新的增值税税率是多少2021,今天小编给您分享一下,如果对您有所帮助别忘了关注本站哦。

  • 内容导航:
  • 1、最新的增值税税率是多少
  • 2、特好记!2021年12月更新最新最全增值税税率和征收率表,收藏啦

1、最新的增值税税率是多少

1、增值税一般纳税人发生增值税应税销售行为或者进口货物,原适用16%税率的税率调整为13%,原适用10%税率的税率调整为9%。

2、纳税人购进农产品,原适用10%扣除率的扣除率调整为9%。纳税人购进用于生产或者委托加工13%税率货物的农产品,则按照10%的扣除率计算进项税额。

3、除此以外,原适用16%税率且出口退税率为16%的出口货物劳务,出口退税率调整为13%。原适用10%税率且出口退税率为10%的出口货物、跨境应税行为,出口退税率调整为9%。

2、特好记!2021年12月更新最新最全增值税税率和征收率表,收藏啦

说到增值税,不得不说是很多财务会计都会“头疼”的一件事情。增值税涉及的税目比较多,对应的税收政策还经常变动,这样一来,很多财务人员在计算增值税时会有些麻烦,税率还老多记也不好记。今天过后就别再烦恼了!接下来是最新汇总的增值税税率表、征收率、扣除率、预征率表,也希望可以对日常的增值税处理有帮助哦!

增值税税率和征收率表

下表中可以知道,现在的税率就剩下13%、9%、6%、零税率。

但是税目比较多,大家可以分类来记忆。

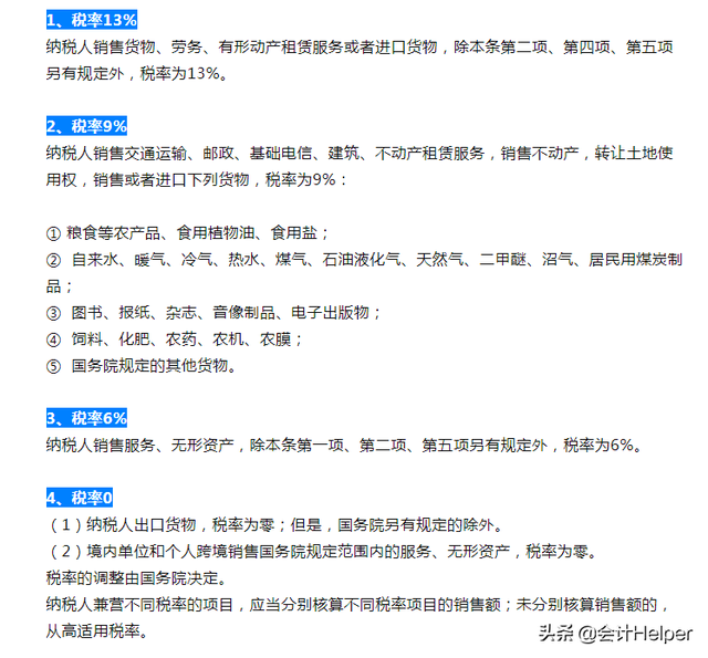
增值税税率

最新的增值税税率是多少,最新的增值税税率是多少2021(2021年12月更新最新最全增值税税率和征收率表)

1、一般纳税人增值税税率表

最新的增值税税率是多少,最新的增值税税率是多少2021(2021年12月更新最新最全增值税税率和征收率表)

13%和9%易混淆的货物和农产品

最新的增值税税率是多少,最新的增值税税率是多少2021(2021年12月更新最新最全增值税税率和征收率表)

2、小规模纳税人适用的增值税征收率表

征收率,一共分为3%和5%。需要注意的是,截止到12月31日,减按1%征收率的政策就到期了。个体户和其他个人出租住房适用5%减按1.5%的征收率。还有一种是3%减按2%的情况,销售自己使用过的固定是适用这个情况。

最新的增值税税率是多少,最新的增值税税率是多少2021(2021年12月更新最新最全增值税税率和征收率表)

增值税小规模纳税人以及采用简易计税的一般纳税人(见附件)计算税款时使用征收率,目前增值税征收率一共有4档,0.5%,1%,3%和5%,一般是3%,除了财政部和国家税务总局另有规定的。

注意:一般纳税人(可选择)适用简易计税

(1)5%征收率的情况

最新的增值税税率是多少,最新的增值税税率是多少2021(2021年12月更新最新最全增值税税率和征收率表)

(2)3%征收率减按2%征收的情况

最新的增值税税率是多少,最新的增值税税率是多少2021(2021年12月更新最新最全增值税税率和征收率表)

最新的增值税税率是多少,最新的增值税税率是多少2021(2021年12月更新最新最全增值税税率和征收率表)

3、增值税预征率表

预征率有一般计税和简易计税。下面是详细的预征率税目和征收率表。

最新的增值税税率是多少,最新的增值税税率是多少2021(2021年12月更新最新最全增值税税率和征收率表)

好了,以上有关“增值税税率、征收率、预征率及扣除率表”的内容,就到这里结束了,上述的内容希望可以为大家日常的增值税处理工作有帮助。

本文关键词:最新增值税税率分别是多少,现在增值税税率最新是多少,最新的增值税税率是多少2020,最新的增值税税率是多少呢,目前最新增值税税率是多少。这就是关于《最新的增值税税率是多少,最新的增值税税率是多少2021(2021年12月更新最新最全增值税税率和征收率表)》的所有内容,希望对您能有所帮助!

本文链接:https://bk.89qw.com/a-532269

最近发表
网站分类