手机版

百科生活 投稿

音乐学院报考条件,2021西安音乐学院研究生招生简章-招生计划-报考条件(中央音乐学院2023作曲等招考方向考试内容调整)

百科 2026-01-01 14:10:16 投稿 阅读:6863次

关于【音乐学院报考条件】,2021西安音乐学院研究生招生简章-招生计划-报考条件,今天小编给您分享一下,如果对您有所帮助别忘了关注本站哦。

  • 内容导航:
  • 1、中央音乐学院2023作曲等招考方向考试内容调整
  • 2、音乐学院报考条件:2021西安音乐学院研究生招生简章-招生计划-报考条件

1、中央音乐学院2023作曲等招考方向考试内容调整

日前,中央音乐学院发布2023本科招生作曲、音乐学、音乐艺术管理,以及管弦系木管、铜管各招考方向考试内容调整预告,详情如下:

01

中央音乐学院2023本科招生作曲、音乐学、音乐艺术管理招考方向考试内容调整预告

经学校研究决定,我校自2023年起,作曲、音乐学、音乐艺术管理招考方向本科招生考试内容做如下调整:

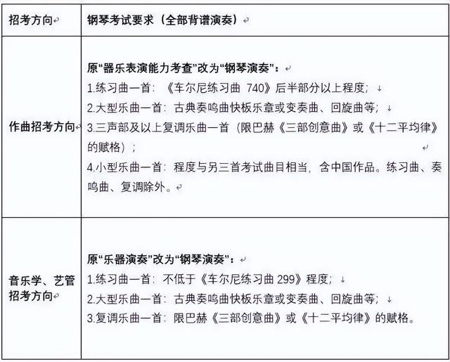
1.钢琴演奏为作曲、音乐学、音乐艺术管理招考方向必考内容,具体要求详见以下列表:

音乐学院报考条件,2021西安音乐学院研究生招生简章-招生计划-报考条件(中央音乐学院2023作曲等招考方向考试内容调整)

2.考生如有其他乐器演奏特长,可在面试环节展示。

其他考试要求详见《中央音乐学院2023年本科招生简章》(待发布)。

中央音乐学院招生办

2022年10月12日

02

中央音乐学院2023年本科招生管弦系木管、铜管各招考方向考试内容调整预告

经学校研究决定,特将2023年中央音乐学院管弦系木管、铜管各招考方向本科招生考试内容提前预告,具体如下:

木管各招考方向:

初试、复试所有内容均需背谱演奏(视奏曲目除外);

初试自选曲目不可与复试曲目相同;

所有招考方向初试、复试均须有钢琴伴奏,伴奏自备。其他考试内容不变。

其他考试内容及要求详见《2023年中央音乐学院招生考试简章》(待发布)。

铜管各招考方向:

考试全程背谱;初试、复试均须有钢琴伴奏,伴奏自备。

各招考方向初试包括以下考试内容:

1.24个大小调音阶、琶音;

2.练习曲两首;

3.初试规定曲目(详见下文)。

音阶、琶音及练习曲要求详见《2023年中央音乐学院招生考试简章》(待发布)。

各招考方向复试包括以下考试内容:

1.复试规定曲目(详见下文),考试时两首作品只需演奏其中一首,现场抽签决定。

2.现场加试视奏曲目。

其他考试内容及要求详见《2023年中央音乐学院招生考试简章》(待发布)。

铜管各招考方向初试、复试规定曲目如下:

小号

初试:

约瑟夫·海顿:小号协奏曲第一乐章(降B调乐器演奏,不演奏华彩)

JosefHaydn:TrumpetConcertoinEflatMajorMov.I(PlaywithBflatTrumpetandwithoutcadenza)

复试:

1.保罗·亨德米特:小号奏鸣曲第一乐章

PaulHindermith:SonataforTrumpetandPianoMov.I

2.奥斯卡·彪姆:f小调小号协奏曲第一乐章

OskarBoehme:ConcertofortrumpetinfminorMov.I

圆号

初试:

沃尔夫冈·阿玛多伊斯·莫扎特:降E大调第四圆号协奏曲第一乐章(不演奏华彩)

WolfgangAmadeusMozart:HornConcertoinEflatKv.495Mov.I(withoutcadenza)

复试:

1.尤金·鲍扎:在山巅

EugèneBozza:SurLesCimes

2.珍·维捏芮:圆号与钢琴奏鸣曲op.7第一乐章(版本Brogneaux©1984)

JaneVignery:SonataforHornandPianoOp.7Mov.I(EditionMusicalesBROGNEAUX©1984)

次中音长号

初试:

贝内迪托·马尔切洛:a小调奏鸣曲第一和第二乐章(第二乐章不需要反复)

BenedettoMarcello:SonatainaMinorMov.I,II

复试:

1.尤金·鲍扎:叙事曲

EugèneBozza:BalladeOp.62

2.劳妮·格隆达尔:长号协奏曲第二和第三乐章

LaunyGröndahl:ConcertoforTromboneMov.II,III

低音长号

初试:

乔治·弗里德里希·亨德尔:奏鸣曲为低音长号和钢琴改编第一乐章

GeorgeFriedrichHandel:SonataforbasstromboneandpianoMov.I

复试:

1.阿莱克斯·列别杰夫:协奏曲(为低音长号或大号)

AlexejLebedjew:Concertoforbass-tromboneortuba

2.扬·科特西耶:庄严的快板

JanKoetsier:AllegroMaestoso

大号

初试:

约翰·塞巴斯蒂安·巴赫:降E大调第二号奏鸣曲第一乐章和第三乐章,BWV1031

JohannSebastianBach:SonataNo.2inEflatMajor,BWV1031,Mov.I,III(FloydCooley改编版本,TubaClassics出版)

复试:

1.爱德华·格雷格森:大号协奏曲第一乐章和第二乐章

EdwardGregson:TubaConcerto,Mov.I,II

2.沃恩·威廉姆斯:大号协奏曲第一乐章和第二乐章

VaughanWilliams:TubaConcerto,Mov.I,II

说明:

两首协奏曲的华彩片段均需演奏。

沃恩·威廉姆斯:大号协奏曲指定使用2012年新版谱,OxfordUniversityPress出版。

爱德华·格雷格森:大号协奏曲,Novello&Company出版。

中央音乐学院招生办

2022年10月12日

2、音乐学院报考条件:2021西安音乐学院研究生招生简章-招生计划-报考条件


2021西安音乐学院研究生招生简章是官方发布的比较权威的文件,包含了招生计划、招生人数、报考条件、报名流程、初试时间、复试调剂、收费标准、奖助学金等相关信息,以下是考高分网为大家整理的2021西安音乐学院硕士研究生招生简章,供大家参考。

西安音乐学院2021年硕士研究生招生简

【报考点代码:6128 招生单位代码:10728】

一、培养目标

培养热爱祖国,拥护中国共产党领导,拥护社会主义制度,遵纪守法,品德良好,具有服务国家服务人民的社会责任感,掌握本学科坚实的基础理论和系统的专业知识,具有创新精神、创新能力和从事科研、教学、管理等工作能力的高层次艺术学理论及音乐与舞蹈学研究人才,以及具有较强解决实际问题能力、能够承担创作、实践等专业技术或管理工作、具有良好职业素养的高层次应用型音乐、舞蹈专门人才。

学术型硕士研究生:掌握本学科坚实的基础理论和系统的专业技术,具有独立从事艺术学理论及音乐与舞蹈学研究、音乐、舞蹈艺术创作、表演与高等音乐院校教学能力和创新精神的高级学术型专门人才。

专业学位研究生:具有系统的专业知识和高水平的音乐创作与表演技能;具有较强的音乐、舞蹈理解力与表现力;能够胜任音乐、舞蹈创作与表演实践以及高等音乐院校专业教学工作的高级应用型专业人才。

二、学制

三年。

三、招生名额

我校面向全国招生。2021年预计招收全日制硕士研究生341名,其中包括学术型硕士研究生89名、专业学位硕士研究生252名两种类别(最终以教育部实际正式下达招生计划数为准)。

四、报考条件

(一)中华人民共和国公民。

(二)拥护中国共产党的领导,愿为社会主义现代化建设服务,品德良好,遵纪守法。

(三)身体健康状况符合国家与招生单位规定的体检要求。

(四)考生的学历必须符合下列条件之一:

1.“考生录取当年9月1日前必须取得国家承认的本科毕业证书或教育部留学服务中心出具的《国(境)外学历学位认证书》,否则录取资格无效。”

2.具有国家承认的大学本科毕业学历的人员(毕业未取得学位证的报考生,复试须加试相关科目)。

3.获得国家承认的高职高专毕业学历后满2年(从毕业后到录取当年9月1日,下同)或2年以上的人员,达到与大学本科毕业生同等学力,且符合招生单位根据本单位的培养目标对考生提出的具体业务要求的人员,按本科毕业同等学力身份报考。同等学力报考者须提交报考专业领域的两位副高级以上职称的专家推荐信,并进行加试。艺术学理论不招收同等学力考生。

4.国家承认学历的本科结业生,按本科毕业生同等学力身份报考。

5.非音乐专业毕业的考生须提交报考专业领域副高级以上职称的专家推荐信,并参加音乐专业科目加试。

(五)已获硕士学位或博士学位的人员。

在校研究生报考须在报名前征得所在培养单位同意,出具相关证明方可报名。

(六)我校同时面向国际及港、澳、台地区招收硕士研究生(留学生),申请流程及录取办法详询国际合作与交流处。

邮箱:wai-ban@163.com 电话:029-88667063

五、报名

报名包括网上报名和网上确认(现场确认)两个阶段。

(一)网上报名:报考2021年硕士研究生一律采取网上报名方式。

1.网上报名日期:2020年10月10日—31日,每天9:00—22:00时(逾期不再补报,也不得再修改报名信息)。网上预报名时间为:2020年9月24日—27日,每天9:00—22:00时。

2.考生自行登录“中国研究生招生信息网”

公网网址: http://yz.chsi.com.cn

教育网址:http://yz.chsi.cn/

浏览报考须知,按教育部、本人所在地省级教育招生考试管理机构、报考点以及报考招生单位的网上公告要求报名,凡不按公告要求报名、网报信息误填、错填或填报虚假信息而造成不能考试或录取的,后果由考生本人承担。在上述报名日期内,考生可自行修改网报信息(须牢记报名号,逾期不再补报,也不得再修改报名信息)。以同等学力身份报考的人员,应按照招生单位要求如实填写学习情况和提供真实材料。西安音乐学院2021年硕士研究生招生不在外地设置报名点,报名现场确认、初试和复试一律在西安音乐学院进行。请考生网上报名时务必选定西安音乐学院为报考点(报考点代码:6128),并且必须在本校进行现场确认方可参加考试。

3.报名期间将对考生学历(学籍)信息进行网上校验,考生可上网查看学历(学籍)校验结果。考生也可在报名前或报名期间自行登录“中国高等教育学生信息网”(网址:http://www.chsi.com.cn)查询本人学历(学籍)信息。

未能通过学历(学籍)网上校验的考生,须在2020年11月3日之前完成学历(学籍)核验。

4. 考生报名时只填报一个招生单位的一个专业。待考试结束,教育部公布考生进入复试的初试成绩基本要求后,考生可通过“研招网”调剂服务系统了解招生单位的调剂办法、计划余额信息,并按相关规定自主多次平行填报多个调剂志愿。

(二)网上确认(现场确认):具体网上确认(现场确认)工作要求,我校将按照上级部门相关要求进行。如需现场确认,所有选定西安音乐学院为报考点的考生必须本人到西安音乐学院进行现场确认。请密切关注陕西招生考试信息网及我校招生信息网发布的相关公告。

1.如需现场确认,时间约为2020年11月初,具体日期以西安音乐学院招生信息网通知为准,考生凭居民身份证、学历证书、学位证书、网上报名编号以及网报信息表(应届本科毕业生应提供本人在校学生证)等相关材料到西安音乐学院4号教学楼119室进行现场确认与资格审查、照相,逾期不再补办。

2.所有考生均要对本人网上报名信息进行认真核对并确认。经考生确认的报名信息在初试、复试及录取阶段一律不作修改,因考生填写错误引起的一切后果由考生自行承担。

3.报名信息经考生本人确认后一律不作修改。对不符合规定者,不予考试。2020年12月19-28日,考生凭网报用户名和密码登录研招网查询考试信息,自行下载打印本人《准考证》。《准考证》正反两面在使用期间不得涂改。

六、考试

(一)硕士研究生入学考试分初试和复试。

(二)初试日期:2020年12月26日至12月27日。

考试时间以北京时间为准,上午8:30-11:30,下午14:00-17:00

(三)初试科目:初试方式均为笔试

12月26日上午 思想政治理论

12月26日下午 外国语

12月27日上午 业务课一

12月27日下午 业务课二

(四)复试:根据各专业方向的预定名额进入复试,复试安排以西安音乐学院招生信息网通知为准。

(五)初、复试地点:西安音乐学院。

(六)招生专业方向考试目录及研究生导师名单,各专业方向初、复试考试科目及考试具体要求,详见西安音乐学院招生信息网《西安音乐学院2021年硕士研究生招生简章》附件1《西安音乐学院2021年学术型硕士研究生招生专业、研究方向、导师、考试科目及要求一览表》;附件2《西安音乐学院2021年专业学位硕士研究生招生专业、研究方向、导师、考试科目及要求一览表》;附件3《西安音乐学院硕士研究生招生考试主要参考书目》;附件4《2021年同等学力及跨专业报考西安音乐学院硕士研究生专家推荐信》。(西安音乐学院招生信息网网址:http://zsb.xacom.edu.cn/)

七、录取

(一)根据国家下达的招生计划,依据考生入学考试成绩(含初试和复试),兼顾专业平衡,德、智、体、美全面衡量,择优录取。

(二)定向培养的硕士研究生须在录取前签定相关合同。

八、学费

(一)学术型硕士研究生学费按照国家文件及相关标准执行。

(二)专业学位硕士研究生学费按照国家文件及陕西省物价部门规定的标准执行。

九、奖助办法

按国家教育部有关规定执行。

十、联系方式

电话:029—88667076

传真:029—88667078

联系人:岳老师

电子邮箱:zhaojiuchu@xacom.edu.cn

报名地址:陕西省西安市雁塔区长安中路108号西安音乐学院4号教学楼119办公室

邮政编码:710061

重要提示

1.西安音乐学院2021年硕士研究生招生不在外地设置报考点,请考生网上报名时务必选定西安音乐学院为报考点(报考点代码:6128),如需现场确认,必须在本校进行现场确认方可参加考试。

2.考生只能报考本校一个专业研究方向,并必须在备用信息1内注明报考导师姓名及考生本人联系电话。

3.报名确认、初试和复试一律在西安音乐学院进行。

4.报名现场确认时,考生务必打印携带“报名信息校对表”方可进行现场确认。

5.请认真阅读2021年招生简章全部内容,如有问题可与本校招生就业处联系。

6. 报名、网上确认(现场确认)、考试有任何变动将在西安音乐学院招生信息网发布公告,请考生随时关注。

7.本简章解释权归西安音乐学院招生就业处。

本文关键词:2021年西安音乐学院研究生招生简章,西安音乐学院2021硕士研究生招生简章,西安音乐学院音乐学研究生招生简章2020,西安音乐学院研究生招生简章2022,西安音乐学院2021年研究生招生目录。这就是关于《音乐学院报考条件,2021西安音乐学院研究生招生简章-招生计划-报考条件(中央音乐学院2023作曲等招考方向考试内容调整)》的所有内容,希望对您能有所帮助!

本文链接:https://bk.89qw.com/a-532647

最近发表
网站分类