百科生活 投稿
关于【招商银行金卡和普卡的区别是什么】:招商银行金卡和普卡的区别是什么,今天涌涌小编给您分享一下,如果对您有所帮助别忘了关注本站哦。
- 内容导航:
- 1、招商银行金卡和普卡的区别是什么
- 2、被忽略的银行个人客户等级和招行金葵花
1、招商银行金卡和普卡的区别是什么
1、额度区别。招商银行金卡额度一般为1万至5万元,而普卡额度一般为3千至1万元。
2、年费区别。招商银行金卡年费一般为300元/年,普卡年费一般为100元/年。
3、积分规则。招商银行信用积分规则为每20元人民币或2美元积1分,但是金卡可以享受额外赠送的50%分值。
2、被忽略的银行个人客户等级和招行金葵花
开篇之前先说一则工行新闻。
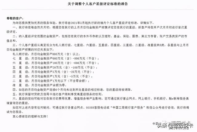
4月26日,中国工商银行发布关于调整个人客户星级评定标准的通告。
此次客户星级评定中新增了“私人银行级”,并明确了资产标准——月日均金融资产800万元以上。此外,还新增了“二星级”。
从通告来看,工行对个人客户星级评定标准非常明确。个人客户星级从高至低分为私人银行级、七星级、六星级、五星级、四星级、三星级、二星级、准星级共8类。
客户如月日均金融资产连续6个月均未达到所处星级的相应标准,星级将被调降。工商银行表示,将自2021年5月起执行新的境内个人客户星级评定标准。
另外从6月1日,取消了星座卡、王俊凯卡的生日10倍积分,估计有不少卡友要销卡了。
作为普通打工人,私人银行的权益和百夫长黑金卡一样令人向往但却又遥不可及。
银行个人等级,简单理解,等级越高权益越多(热线专用通道、专人线上客服、网点贵宾厅等);以往银行卡权益(餐饮、酒店、里程等)大多由高端白金信用卡承接,但随着互联网加速了信息的传播,各种薅羊毛的方式和技巧得以在卡圈流行,直接导致各种神卡的陨落,不少信用卡权益也慢慢在和储蓄额挂钩(如浦发AE白),为了更多里程兑换额度逼着持卡人搬砖;
活期理财产品(各种宝)的盛行也导致不少人鸡蛋无意中放在多个篮子里(多家银行卡、支付宝、微信钱包、股票托管账号等),既然如此选一家办理容易且储蓄卡和信用卡权益不错的银行作为主篮子,也不失为理财之路的好策略。今天亚历就给大家推荐最容易办理的高端储蓄卡,招行金葵花。
招商银行个人客户等级分为5个等级
- 普卡,招行一卡通
- 金卡,需要上月在招行月日均资产达到或超过5万元
- 金葵花卡,月日均50万元
- 钻石卡,月日均500万元
- 私人银行卡,月日均1000万元
金葵花权益,不怎么用到的就不说了,说说装X和平时会用到重点:
- 卡号后6位自定义、网点贵宾厅、APP的首页变成黑底以彰显尊贵(虽然经典白也有)
- 易登机积分(很多人都会忽略),APP首页-下拉第三屏我的权益-无忧出行-使用方法左侧我的权益卡片-就可以查看易登机次数和经典白的次数了
- 易登机和经典白是可以同时使用的(以机场休息室为准),随行经典白最多带1人,易登机是2人,如果同时持有金葵花和经典白也就是可以一次带3个人,家人出行基本足够;易登机是累计的,经典白一年只有6次

如何办理:
官方主要宣传的月日均金葵花门槛难度,因人而异,如果通过搬砖实现,需要注意月日均不够是需要收取每月150元的管理费的。
其实还有其他途径也是对于打工人来讲最容易的方式:工资代发。
官方描述如下:
招商银行储蓄卡(含金葵花):如账户6个月内通过招行系统有一笔代发交易,可免6个月账户管理费。例:1月代发工资,1-6月免收
【温馨提示】如后续不再作为代发账户,以最后一次代发为准(含当月),还可以减免最近6个月的账户管理费用。
如何确认工资是否属于招行代发:
- 打开招行收支明细,如果显示代发工资,那么恭喜你,贵司使用了招行作为工资代发,其他一般都为转账
- 联系公司的财务确认
- 如果是外企,一般由中智、外服等人力资源公司做人力和薪酬外包,电话他们确认即可
办理金葵花和使用注意事项:
本文关键词:招商银行金卡和普卡有什么区别,招行的普卡和金卡有什么区别,招商银行金卡和普卡的区别,招商银行储蓄金卡和普卡有什么区别,招商银行金卡和普卡的区别是什么呢。这就是关于《招商银行金卡和普卡的区别是什么,招商银行储蓄金卡和普卡有什么区别(被忽略的银行个人客户等级和招行金葵花)》的所有内容,希望对您能有所帮助!
- 最近发表