手机版

百科生活 投稿

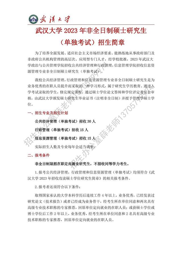
武汉大学研究生招生简章,武汉大学2020年“退役大学生士兵”(武汉大学2023年学术型硕士研究生)

百科 2026-02-10 20:30:03 投稿 阅读:1100次

关于【武汉大学研究生招生简章】,武汉大学2020年“退役大学生士兵”,今天小编给您分享一下,如果对您有所帮助别忘了关注本站哦。

  • 内容导航:
  • 1、武汉大学2023年学术型硕士研究生(单独考试)招生简章
  • 2、武汉大学研究生招生简章:武汉大学2020年“退役大学生士兵”专项计划招收攻读硕士学位研究生简章

1、武汉大学2023年学术型硕士研究生(单独考试)招生简章

转一个,武汉大学2023年学术型硕士研究生(单独考试)招生简章

武汉大学研究生招生简章,武汉大学2020年“退役大学生士兵”(武汉大学2023年学术型硕士研究生)

武汉大学研究生招生简章,武汉大学2020年“退役大学生士兵”(武汉大学2023年学术型硕士研究生)

2、武汉大学研究生招生简章:武汉大学2020年“退役大学生士兵”专项计划招收攻读硕士学位研究生简章

“退役大学生士兵”专项计划是鼓励更多高素质高校学生参军入伍,支持国防和军队现代化建设的一项重要举措。根据教育部《2020年全国硕士研究生招生工作管理规定》(教学函〔2019〕6号)文件精神,我校按照“自愿报名、统一招考、自主划线、择优录取、严格规范、公平公正”的原则,认真做好招生录取工作。

一、培养目标

培养坚定地拥护中国共产党的领导和社会主义制度,遵纪守法,品德良好,具有服务国家服务人民的社会责任感,掌握本学科坚实的基础理论和系统的专门知识,具有较强解决实际问题的能力、能够承担专业技术或管理工作、具有良好职业素养的高层次应用型专门人才。

二、招生计划

我校2020年计划招收“退役大学生士兵”专项计划研究生40人。我校该专项计划只招收专业学位硕士研究生考生仅能够选择专业代码第3位数字5的专业086000生物与医药专业填报,如填报错误,则无法准考)。

三、报考条件

报考“退役大学生士兵”专项计划的考生,应为高校学生应征入伍退出现役,且符合硕士研究生报考条件。参照《武汉大学2020年招收攻读硕士学位研究生招生简章》。

四、报名

(一)报考“退役大学生士兵”专项计划的考生,应为高等学校学生应征入伍退出现役,且符合硕士研究生报考条件者。

高等学校是指根据国家有关规定批准设立、实施高等学历教育的全日制公办普通高等学校、民办普通高等学校和独立学院(以下简称高校)。

高校学生是指全日制普通本专科(含高职)、研究生、第二学士学位的应(往)届毕业生、在校生和入学新生,以及成人高校招收的普通本专科(高职)应(往)届毕业生、在校生和入学新生。

全日制限招非定向类别。非全日制限招定向类别,原则上招收在职定向就业人员。

(二)网上报名和现场确认

报名包括网上报名和现场确认两个阶段。所有考生均须进行网上报名,并到报考点现场确认网报信息、缴费和采集本人图像等相关电子信息。

1、网上报名

考生须在规定时间内进行网报。2019年10月10日—31日每天9:00—22:00,考生登录“中国研究生招生信息网”(公网网址:http://yz.chsi.com.cn,教育网网址:http://yz.chsi.cn,以下简称“研招网”)浏览报考须知,按有关要求进行报名。报名期间,考生可自行修改网报信息,一位考生只能保留一条有效报名信息。逾期不再补报,也不得再修改报名信息

考生网上报名时应按要求如实填报本人入学、入伍、退役等相关信息,现场确认时应提供本人《入伍批准书》(复印件)和《退出现役证》(原件、复印件)。

考生应认真了解并严格按照报考条件及相关政策要求选择填报志愿。因不符合报考条件及相关政策要求,造成后续不能现场确认、考试、复试或录取的,后果由考生本人承担。

2、现场确认

所有考生(不含推免生) 均要对本人网上报名信息进行认真核对、确认网上报名信息,并缴费和采集本人图像等相关电子信息,逾期不再补办。

未按时进行现场确认的报名无效。经考生确认的报名信息在考试、复试及录取阶段一律不作修改,因考生填写错误引起的一切后果由其自行承担。

特别提醒:2020年硕士研究生报名武汉大学报考点继续实行“网上确认”。即:报名号以4201开头的考生不需要到武汉大学报考点“现场确认”,只需要“网上确认”(包括确认报名信息及上传照片等)。网上确认时间暂定为:2019年11月6日—10日(网上确认期间不再补报名,也不得修改报名信息)。“网上确认”具体程序及要求请届时上网(http://www.gs.whu.edu.cn)查询。其他报考点现场确认办法见报考点报名公告。

(三)按教育部有关规定对考生报考资格进行严格审查。对不符合报考条件的,不得准予考试。有弄虚作假的,按有关规定严肃处理。

(四)报考“退役大学生士兵专项计划”的考生,须于2019年11月10日17:00前,将《入伍批准书》和《退出现役证》扫描件发送到到武汉大学研究生院研究生招生工作处电子邮箱wdyz@whu.edu.cn(邮件以“退役大学生士兵报考+考生姓名+报名号命名”)。

五、考试录取

报考“退役大学生士兵专项计划”的考生须按规定参加全国硕士研究生考试招生,或按规定参加推荐免试招生。

(一)初试

初试时间:2019年12月21日—23日。初试科目与报考相同学科(专业)全国统考的考试科目相同。考试形式为笔试。

(二)复试

1、依照招生计划,综合考虑招生计划、报考专业、初试成绩等因素,按120%左右的复试比例,确定进入复试要求。复试采取差额形式,复试不合格者不予录取。

2、复试时间:2020年4月。

复试具体时间、地点、内容及形式以报考学院通知为准。

(三)录取

根据初试、复试成绩,全面衡量,择优录取。

六、招生管理

我校将严格按照教育部招生信息公开要求,认真做好“退役大学生士兵专项计划”相关招生计划、报考要求、复试录取规则、参加复试考生名单和成绩、拟录取考生名单和成绩等招生信息的公开和备案工作,确保专项计划招生公开透明、公平公正。

对违反规定的,一律按照《国家教育考试违规处理办法和》《普通高等学校招生违规行为处理暂行办法》严肃处理。

七、其他

(一)我校将在武汉大学研究生院网站(http://www.gs.whu.edu.cn)及时发布研究生招生信息,请考生在初试、复试、录取等阶段随时上网查询。

(二)考生可从网上下载《武汉大学2020年攻读硕士学位研究生招生专业目录》。有关考试范围、参考书目等事宜请上相关学院网站查询或电话咨询。

八、信息查询及联系方式

武汉大学招生单位代码:10486 报考点代码:4201

联系部门:武汉大学研究生院研究生招生工作处

地址:武汉市武昌区八一路299号(邮政编码430072)

电话(传真):027﹣68754125,68752332

电子邮箱:wdyz@whu.edu.cn

研究生院网址:http://www.gs.whu.edu.cn

武汉大学研究生招生服务平台:yz.whu.edu.cn

未尽事宜请考生直接与报考学院联系,联系方式可在武汉大学研究生院网站查询(https://www.gs.whu.edu.cn/info/1152/5451.htm),欢迎垂询。

 

武汉大学研究生院

2019年10月9日

 

本文关键词:湖北大学退役大学生士兵计划,武汉大学2020年退役大学生士兵复试分数线,武汉大学退役大学生计划,武汉大学士兵计划,武汉大学退役大学生士兵计划2020。这就是关于《武汉大学研究生招生简章,武汉大学2020年“退役大学生士兵”(武汉大学2023年学术型硕士研究生)》的所有内容,希望对您能有所帮助!

本文链接:https://bk.89qw.com/a-536220

最近发表
网站分类