手机版

百科生活 投稿

450分能上什么大学,450到500分可以上什么大学(高考400~450分能上本科吗)

百科 2026-02-09 10:23:48 投稿 阅读:2162次

关于【450分能上什么大学】,450到500分可以上什么大学,今天小编给您分享一下,如果对您有所帮助别忘了关注本站哦。

  • 内容导航:
  • 1、高考400~450分能上本科吗?可以上哪些大学?
  • 2、450分能上什么大学:450到500分可以上什么大学?450到500分的二本大学排名推荐

1、高考400~450分能上本科吗?可以上哪些大学?

据数据统计,2021年高考报考人数有望突破1200万大关。这也就意味着,高考竞争压力逐渐加大。那么,能考上985、211大学毕竟是少数,大部分的中等生处于400-450分。那么,400-450分的考生能上本科吗?能上哪些大学呢?

450分能上什么大学,450到500分可以上什么大学(高考400~450分能上本科吗)

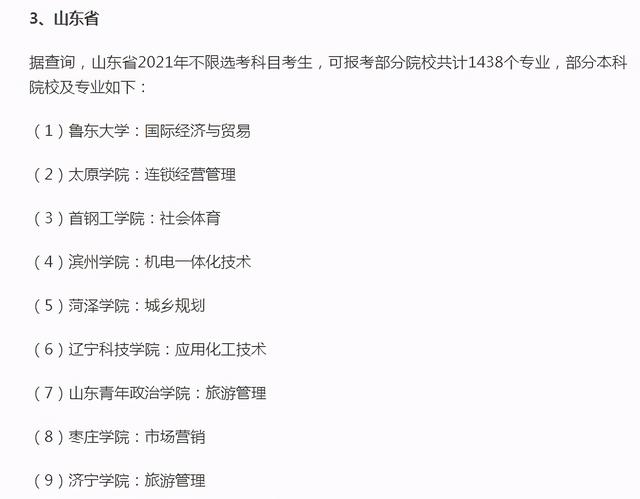
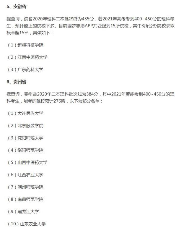
每个地方的分数标准不一样。400--450大多属于二本。如果你是湖南、山东的应届生,大概率只能走专科。以下是杨老师为大家盘点的一些省份可以上的大学:

450分能上什么大学,450到500分可以上什么大学(高考400~450分能上本科吗)

450分能上什么大学,450到500分可以上什么大学(高考400~450分能上本科吗)

450分能上什么大学,450到500分可以上什么大学(高考400~450分能上本科吗)

450分能上什么大学,450到500分可以上什么大学(高考400~450分能上本科吗)

450分能上什么大学,450到500分可以上什么大学(高考400~450分能上本科吗)

国内31个省、市级自治区,由于篇幅有限,不一一做介绍。下面是杨老师给大家不按省份列举的400-450分能上的大学,来了解吧!400~450分文科二本学校:上海立信会计学院、西安外国语大学、西北政法大学、集美大学、上海师范大学、湖北经济学院、天津商业大学、安徽财经大学、石家庄经济学院、西南民族大学、长江大学、河北大学、江西师范大学、山西财经大学、重庆理工大学、贵州财经大学、西南林业大学、河北金融学院、贵州财经大学、湖南农业大学、大连理工大学盘锦校区、河北师范大学;海南师范大学、重庆三峡学院、南昌航空大学、湖南工程学院、闽南师范大学、西南科技大学、大连民族学院、合肥学院、长治学院、湖北工程学院、华北水利水电大学、西北师范大学、北方民族大学、淮北师范大学、哈尔滨师范大学、沈阳理工大学、衡阳师范学院、河西学院、陕西理工学院、太原工业学院。

注:今年很多省份是新高考省份,以上信息仅做参考,请各位家长和同学做好规划。

2、450分能上什么大学:450到500分可以上什么大学?450到500分的二本大学排名推荐

450~500分可以报什么大学?又有哪些450~500分的考生可以填报的二本大学呢?本期以江西省、安徽省2022年高考招录数据为例,整理了高考450到500分能填报的二本大学排名名单,供2023届考生参考。想要了解其余省份,450分到500分能上哪些大学,可以下载并登录大文学APP获取详细内容。

一、江西省450~500分考生能填报的二本大学
2022年江西文史类一本线:529分;二本线:472分
2022年江西理工类一本线:509分,二本线:440分
对于450分到500分这一区间的江西考生来说,可以填报的大学主要集中在二本大学中。

2022年江西省的文科考生450~500分能填报的大学共有293所,其中包括:赤峰学院(500分)、新疆农业大学(497分)、吉林外国语大学(494分)、沈阳大学(473分)。具体分数线排名如下:



2022年江西省理科考生450~500分能填报的大学共有248所,其中包括:太原科技大学(500分)、山东理工大学(497分)、贵州医科大学(490分)、长春师范大学(476分)。具体分数线排名名单如下:

二、安徽省450~500分考生能填报的二本大学

2022年安徽文史类一本线:523分;二本线:480分
2022年安徽理工类一本线:491分,二本线:435分
对于450分到500分这一区间的安徽考生来说,可以填报的大学主要集中在二本大学中,超过491分的理科考生可以填报一本大学。

2022年安徽省文科考生450~500分能填报的大学共有283所,其中包括:长春师范大学(499分)、新疆农业大学(497分)、吉林外国语大学(486分)、安徽外国语学院(484分)。具体分数线排名如下:

2022年安徽省理科考生450~500分能填报的大学共有614所
其中一本大学共有34所,包括:长江大学(500分)、沈阳农业大学(498分)、安徽中医药大学(496分)、北京林业大学(492分)。具体分数线排名如下:

二本大学共580所,包括:浙江海洋大学(500分)、兰州交通大学(498分)、湖南中医药大学(486分)、西北师范大学(478分)。具体分数线排名如下:

由于篇幅有限,完整名单可下载大文学APP获取。

以上为2022年江西省、安徽省高考450~500分的招录情况,点击下方,输入分数即可快速查询你能上大学名单。

本文关键词:450到500分可以上什么大学理科甘肃考生,450到500分可以上什么大学文科生,450到500分可以上什么大学江西考生,450到500分可以上什么大学湖南,450到500分可以上什么大学理科2021。这就是关于《450分能上什么大学,450到500分可以上什么大学(高考400~450分能上本科吗)》的所有内容,希望对您能有所帮助!

本文链接:https://bk.89qw.com/a-536460

最近发表
网站分类