手机版

百科生活 投稿

2021年教育学专业介绍及就业方向前景解读分析,2021年学什么专业好就业(专业解析:教育学专业全解析)

百科 2026-02-06 20:55:46 投稿 阅读:2135次

关于【2021年教育学专业介绍及就业方向前景解读分析】,2021年学什么专业好就业,今天小编给您分享一下,如果对您有所帮助别忘了关注本站哦。

  • 内容导航:
  • 1、专业解析:教育学专业全解析,你想了解的都在这里
  • 2、2021年教育学专业介绍及就业方向前景解读分析

1、专业解析:教育学专业全解析,你想了解的都在这里

专业解析:教育学

教育学(0401)和教育(0451)

教育学专业简介

教育学是一门研究人类的教育活动及其规律的社会科学。它广泛存在于人类生活中。通过对教育现象、教育问题的研究来揭示教育的一般规律。

学硕专业:教育学(0401)是教育学(04)下面的一级学科,教育学专业下面一共有10个二级学科:

2021年教育学专业介绍及就业方向前景解读分析,2021年学什么专业好就业(专业解析:教育学专业全解析)

专硕专业:教育(0451)是教育学(04)下面的一级学科,教育学专业下面一共有25个二级学科:

2021年教育学专业介绍及就业方向前景解读分析,2021年学什么专业好就业(专业解析:教育学专业全解析)

教育学专业2016-2022年考研国家线

2021年教育学专业介绍及就业方向前景解读分析,2021年学什么专业好就业(专业解析:教育学专业全解析)

热门专业教育管理(专硕)

教育管理专业主要培养普通中小学校和教育行政部门的管理人员。源于文革后恢复的大学教育系学校教育专业,80年代中期从中分离出来,成为独立专业课程。

培养目标:培养能在各级各类师范院校、教育行政部门、科研机构及各级各类中小学校从事教学、科研、管理、咨询和辅导等方面工作的应用性人才。

专业层次:硕士

专业类别:教育学

就业方向:就业方向多为高职院校教学及管理工作、各级教育行政管理部门、中小学教育管理岗位等。

教育学专业高校排名

2021年教育学专业介绍及就业方向前景解读分析,2021年学什么专业好就业(专业解析:教育学专业全解析)

2021年教育学专业介绍及就业方向前景解读分析,2021年学什么专业好就业(专业解析:教育学专业全解析)

2021年教育学专业介绍及就业方向前景解读分析,2021年学什么专业好就业(专业解析:教育学专业全解析)

2021年教育学专业介绍及就业方向前景解读分析,2021年学什么专业好就业(专业解析:教育学专业全解析)

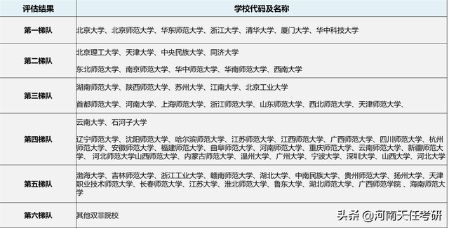
教育学专业考研难度

根据教育学专业考研难度核心影响3要素:综合实力、城市地理位置、专业实力,可以将教育学专业院校分为6个梯队。

2021年教育学专业介绍及就业方向前景解读分析,2021年学什么专业好就业(专业解析:教育学专业全解析)

教育学专业考研战术

教育学专业考研难度的核心影响数据有4个:录取人数、录取平均分、专业课难度、复试分数线。根据这4个影响数据,学姐为大家制定了各难度梯队院校的考研战术。

教育学学硕考研目标分数

2021年教育学专业介绍及就业方向前景解读分析,2021年学什么专业好就业(专业解析:教育学专业全解析)

教育学专硕考研目标分数

2021年教育学专业介绍及就业方向前景解读分析,2021年学什么专业好就业(专业解析:教育学专业全解析)

参考数据:部分高校2021年硕士招生录取情况

华东师范大学2021年研究生录取统计

2021年教育学专业介绍及就业方向前景解读分析,2021年学什么专业好就业(专业解析:教育学专业全解析)

2021年教育学专业介绍及就业方向前景解读分析,2021年学什么专业好就业(专业解析:教育学专业全解析)

福建师范大学2021年硕士招生录取情况统计表

2、2021年教育学专业介绍及就业方向前景解读分析

2021年教育学专业介绍及就业方向前景解读分析

一、教育学专业详细介绍

业务培养目标 : 本专业培养具有良好思想道德品质、较高教育理论素养和较强教育实际工作能力的中、高等师范院校师资、中小学校教育科研人员、教育科学研究单位研究人员、各级教育行 政管理人员和其他教育工作者。

业务培养要求 : 本专业学生主要学习教育科学的基本理论和基本知识 , 受到教育科学研究的基本训练 , 掌握从事教师工作的基本技能。

毕业生应获得以下几方面的知识和能力 :

1.掌握教育学科的基本理论和基本知识 ;

2.掌握教育科学研究的基本方法 ;

3.具有从事教育专业教学和其它一两门中小学学科教学工作的能力 ;

4.熟悉我国的教育方针、政策和法规 ;

5.了解教育科学的理论前沿、教育改革的实际状况和发展趋势 ;

6.掌握文献检索、资料查询的基本方法 , 具有一定的科学研究和实际工作能力。

主干学科 : 教育学、心理学。

主要课程 : 普通心理学、教育心理学、中国教育史、外国教育史、教育通论、教学论、德育原理、教育社会学、教育统计测量评价、教育研究方法、教育管理 -学、教育经济学、教育哲学、课程理论、 中小学语文或数学教学法。

主要实践性教学环节 : 教育见习、实习、社会调查、教育调查等 , 一般安排时间总数不少于20 周。

修业年限 : 四年。

授予学位 : 教育学学士。

相近专业 : 特殊教育、教育技术学、公共事业管理。

二、教育学专业就业前景解读

教育学是研究教育现象和教育问题、解释教育规律的科学。其主干学科是教育学和心理学,报考该专业的考生应关注我国教育事业的发展并对教育有浓厚的兴趣。学生主要学习教育科学的基本理论和基本知识,受到教育科学研究的基本训练,掌握从事教师工作的基本技能。教育学专业培养具有良好思想道德品质、较高教育理论素养和较强教育实际工作能力的中、高等师范院校师资、中小学校教育科研人员、教育科学研究单位研究人员、各级教育行政管理人员和其他教育工作者。同时培养具有广泛人文、社会科学基本知识、扎实的教育学科、心理学科基础知识和牢固的教育学专业知识,具有较强的教育科研、教学、管理、咨询和辅导能力,能在各级各类师范院校、教育行政部门、科研机构及各级各类中小学校从事教学、科研、管理、咨询和辅导等方面工作的应用性人才。

教育学专业就业前景

近年来,教育学专业的就业率很高,很多毕业生都去了学校做了老师。按照职业类型分,教师可分为讲授型和非讲授型两种类型.平常大家所熟悉的讲授型职业,就是通常说的站在三尺讲台上的老师。目前很多国内中小学对教师的要求都是本科或硕士学历,高校对教师的要求是博士学历,部分高校部分专业仍然是硕士.相对前几年而言,就业的门槛高了。教育学就业前景还不错.招老师一般都要教育学专业的毕业的,语数外需求,其他理化生也不错,文科的需求较少一些。艺术和体育的竞争稍微小些.在国家越来越重视科教的背景下,可以说教师的前景很不错,而且也是比较稳定的职业,并且有寒暑假。当然了,如果想靠当教师大富大贵么有点难。

在人们传统的思维中,教育学的就业方向主要是去学校做老师。但是,随着国家对教育的越来越重视和教师待遇的不断提高,教育学专业正在逐渐成为一门热门专业。事实上有相当一部分教育学专业毕业的学生毕业后并没有从事教书行业。教育类的研究生普遍的就业方向自然在各级各类的学校的教学、教务、行政岗位上,也可以进入各种私人或民营的教育培训机构之中从事教育咨询、辅导培训和教务教管之类的工作,有些报刊杂志和出版社的教育版面也很需要一些精通教育学原理的人才。

师范院校招生的人数比较多,多数学校的教师岗位出现了饱和的状态,这就形成了巨大的就业严峻的局面。这是一个比教传统的专业,因为处于一个饱和的状态,所以教育这个行业在发展上有很大的发展阻力,所以如果想在教育上有所突破,就需要就业者给予教育行业以新的活力,注入新的力量,创新才是灵魂,所以学生在学习的过程中不要固步自封,要勇敢地提出自己的观点和想法,以求在教育行业找到自己的立足点。

三、教育学专业就业前景分析

教育学专业就业方向

(1)高校、高职、中职、高专、中专里做教师、行政、辅导员。

普通高校,这是教育学原理、教育史、高等教育学、比较教育学、教育哲学等理论性比较强的专业的主要的去向,但现在硕士生进高校越来越难,基本上都要求博士学历,所以想考这些方向的研究生想去高校就要做好读博士的准备。

(2)中小学里做管理人员或教师。

中小学校,现在全国中小学校的新课程改革开展得轰轰烈烈,具有较强教育理论素养的人才特别缺乏,而且随着中小学教师待遇的不断提高,再加上教师这个职业本身比较稳定,越来越多教育类专业尤其是课程与教学论的硕士毕业生开始进入中小学校。

(3)特殊教育机构,这是特殊教育专业的毕业生的主要就业方向。特殊教育专业主要培养具备普通教育和特殊教育的知识和能力的高级专门人才,他们毕业后主要在特殊教育机构及与特殊教育相关的机构从事特殊教育实践、理论研究、管理工作等。

(4)出版社、报社,出版社、报社尤其是和教育相关的出版社和报社也是教育类专业毕业生的一个主要去处,主要从事教育类图书的策划和编辑工作。

(5)政府单位,还有一些毕业生毕业后参加公务员考试进入了教育行政单位,但要求教育类专业的公务员招考很少,想当公务员的同学可以努力一把,但要做好心理准备,因为竞争的激烈程度会超乎你的想象。

(6)新技术教育领域,这主要是教育技术学专业的毕业生的主要去向。在新技术教育领域从事教学媒体和教学系统的设计、开发、运用、管理和评价等,包括去各级师范院校和中等学校教授教育技术学课程以及去各级电教馆、高校和普教做教育技术人员及网络教育。

(7)公司里做项目工作。

公司企业,公司企业也是教育类毕业生的一个去向,主要是指高等教育专业和教育经济与管理专业,主要是在企业的人力资源部或者是普通管理职位上工作。

(8)如果出国留学,常见的选择为TESOL、教学管理、教育心理学、课程设计、比较教育、学前教育、特殊教育、学科课程与教学论专业等,有的还可以通过学习对外汉语等渠道到国外去工作。

本文关键词:2021年学什么专业有前景,2021年学什么专业前景好,2021年教育行业方向,教育学专业未来发展方向,2021年学什么专业好就业。这就是关于《2021年教育学专业介绍及就业方向前景解读分析,2021年学什么专业好就业(专业解析:教育学专业全解析)》的所有内容,希望对您能有所帮助!

本文链接:https://bk.89qw.com/a-539146

最近发表
网站分类