手机版

百科生活 投稿

浙江海洋大学怎么样,浙江海洋大学最新排名(一条鱼一艘船一座港)

百科 2026-02-10 02:30:10 投稿 阅读:2824次

关于【浙江海洋大学怎么样】,浙江海洋大学最新排名,今天小编给您分享一下,如果对您有所帮助别忘了关注本站哦。

  • 内容导航:
  • 1、浙江海洋大学:一条鱼一艘船一座港,让海洋海事专业更有吸引力?
  • 2、浙江海洋大学怎么样:浙江海洋大学最新排名,2021年浙江海洋大学全国排名

1、浙江海洋大学:一条鱼一艘船一座港,让海洋海事专业更有吸引力?

前面我们刚刚说过海洋科学类专业,接下来我们很有必要谈谈一所海洋学科特色比较明显的高校。就小编而言,由于前面与大家一起探讨过位于青岛市的中国海洋大学,所以就得从地方海洋大学中选择一两所为大家进行介绍。

浙江海洋大学怎么样,浙江海洋大学最新排名(一条鱼一艘船一座港)

浙江海洋大学怎么样,浙江海洋大学最新排名(一条鱼一艘船一座港)

真正进入选择过程,小编发现这是一个痛苦的过程,并不算其他基础学科,很容易就能找到一所合适的高校。原因有二:一是没有综合性大学可供选择。综合性大学中海洋科学学科发展实力最强的厦门大学,小编前面已经说过了。除了厦门大学,同济大学、中山大学在第四轮学科评估中只有B+的表现,显然不合适。二是地方海洋大学看上去挺多,其实海洋科学学科实力却都很一般。比来比去,可能只有浙江海洋大学比较合适。

浙江海洋大学怎么样,浙江海洋大学最新排名(一条鱼一艘船一座港)

图|大连海洋大学第四轮学科评估表现

浙江海洋大学怎么样,浙江海洋大学最新排名(一条鱼一艘船一座港)

图|上海海洋大学第四轮学科评估表现

浙江海洋大学怎么样,浙江海洋大学最新排名(一条鱼一艘船一座港)

图|浙江海洋大学第四轮学科评估表现

浙江海洋大学怎么样,浙江海洋大学最新排名(一条鱼一艘船一座港)

图|广东海洋大学第四轮学科评估表现

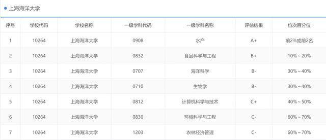
为什么合适呢?在第四轮学科评估中,5所地方海洋大学中,大连海洋大学、上海海洋大学、浙江海洋大学、广东海洋大学有学科上榜,江苏海洋大学没有学科上榜。从上榜学科来看,除了浙江海洋大学之外,都是水产学科或者食品科学与工程排名好于海洋科学。同时,浙江海洋大学也是5所高校中,海洋科学排名最靠前的大学。选来选去就是她了。

浙江海洋大学怎么样,浙江海洋大学最新排名(一条鱼一艘船一座港)

细细研究之下,小编发现浙江海洋大学是一所蓬勃发展的地方高校,转型比较成功,对于那些有志于从事海洋海事专业学习的朋友来说,的确是一个不错的选择。

具体的理由,有以下几个方面,还请大家指教。

第一,学校的所在地,有着国内少有的海洋海事专业天然学习氛围

浙江海洋大学,并不在浙江省会杭州,而是在很多人听过而不熟悉的舟山。舟山相比其他地方,学习海洋海事专业的主要优势有以下地点。

舟山本身就是群岛,舟山市是我国第一个以群岛建制的地级市,地处中国东部黄金海岸线与长江黄金水道的交汇处,背靠长三角广阔经济腹地拥有2085个岛屿和270多公里深水岸线,是中国第一大群岛和重要港口城市,常住人口116.5万人。具体位置,可以参考某网络上网友的自制位置示意图。

浙江海洋大学怎么样,浙江海洋大学最新排名(一条鱼一艘船一座港)

  舟山发展本身与海洋紧密相关,浙江舟山群岛新区获批已经10余年,是继上海浦东、天津滨海、重庆两江之后的第四个国家级新区,也是我国第一个以海洋经济为主题的国家战略层面新区,定位是要成为浙江海洋经济发展的先导区、海洋综合开发试验区、长三角地区经济发展的重要增长极

浙江海洋大学怎么样,浙江海洋大学最新排名(一条鱼一艘船一座港)

舟山有着底蕴深厚的海洋文化,我们在古代文献中经常看到的海中洲,就是现在的舟山。历经数千年发展,如今舟山处处洋溢着海洋文化,可以说生生不息、汇聚千流、博大包容的海洋精神在这里得到了完美阐释。

第二,这是一所转型很成功的高校,历史的积累没有成为包袱

浙江海洋大学的历史不算短,但并不算奢华:可追溯到1958年创建的舟山水产学院,1975年更名为浙江水产学院,1998年与舟山师范专科学校合并组建为浙江海洋学院,2000年至2002年舟山卫生学校、浙江水产学校、浙江省海洋水产研究所、舟山石化学校和舟山商业学校、东海科学技术学院等学校(研究所)相继并入(进入、创办),2016年更名为浙江海洋大学。

浙江海洋大学怎么样,浙江海洋大学最新排名(一条鱼一艘船一座港)

校史不算长,但是合并学校过多,所以很容易出现发展方向不明的问题,一方面忙于吃老本,另一方面却受到合并各方内卷影响导致重点不断变化,这在国内很多高校经常能够看到。但是,浙江海洋大学似乎不存在这个问题,至少从表面看没有吃老本、迷失方向的问题,相反这是一个发展思路很清晰的高校。

小编仔细翻阅查阅该校有关资料,发现浙江海洋大学最近一二十年来,参考海洋产业延伸演进机制,逐步拓展形成三大海洋专业群链布局:由海洋渔业科学与技术拓展“一条鱼”专业群链,支持东海区域保持世界最大渔场地位;由船舶与海洋工程、航海技术等构成“一艘船”专业群链,支持东海区域建成世界重要修造船基地、航运中心;由港口航道与海岸工程、油气储运工程等形成“一座港”专业群链,支持东海区域宁波舟山港世界第一大港建设。

浙江海洋大学怎么样,浙江海洋大学最新排名(一条鱼一艘船一座港)

在此基础上,对海洋专业实施数字化改造升级,引领智慧渔业、智慧船舶、智慧港口发展;将课堂搬到“大海”上,全面开展海洋意识、体验和使命教育,培养学生全面发展和个性发展相结合的海洋特色素养品质

据校方介绍,经过多年坚持不懈的努力,浙江海洋大学已经成为国内海洋类专业最齐全、唯一同时涉足海洋和海事两大类海洋人才培养的高校,海洋专业实现对东海区域海洋事业的全覆盖,海洋人才培养经验在东北亚“东海科教联盟”中推广应用。

作为旁观者,我们不得不说,在舟山这样一个普通的地级市,能够将一所水产院校,说白了就是农林院校发展成为一所看上去高大上的海洋大学,可能更多得益于浙江海洋大学自身的成功转型。

第三,超过6成的毕业生,在涉海企事业单位就业

学习海洋海事专业,背后最大的动力可能是毕业后能够到涉海的企事业单位工作。就这方面来说,浙江海洋大学的多份材料都显示,该校毕业生约 65%在涉海企事业单位就业,遍布浙江沿海每个海岛、每座港口、每家船厂。对于那些有志于从事这些行业的考生来说,这样一所“双非”高校,的确是一个不错的选择。

浙江海洋大学怎么样,浙江海洋大学最新排名(一条鱼一艘船一座港)

顺着这个话题,我们来简单看一下浙江海洋大学2021届本科毕业生的就业情况。

首先,初次就业率看上去挺高。根据该校的本科教学质量报告,截止到 2021 年 8 月 31 日,我校 2021 届本科毕业生初次就业率为 90.73%,8个专业或方向就业率达 95%以上,包括海洋工程与技术、轮机工程(轮机管理方向)、轮机工程(船机修造方向)、土木工程、安全工程、信息与计算科学、财务管理和物流管理,其中信息与计算科学和物流管理专业就业率达到 100%

其次,其他录用形式有点高。浙江海洋大学2020—2021学年本科教学质量报告给出的数据显示,2021 届本科毕业生总体以“签订就业协议形式就业”为主,共 985 人,占总就业人数的 41.75%;“签劳动合同形式就业”共 239 人,占 10.13%;“其他录用形式就业”共 397 人,占 16.83%,具体分布见下图。其他录用形式的毕业生,到底就业没有就业可能只有学生和辅导员自己知道了。

浙江海洋大学怎么样,浙江海洋大学最新排名(一条鱼一艘船一座港)

再次,沿海地区是就业主战场。据校方介绍,2021 届本科毕业生就业区域流向来看,1664 名就业学生中(不含升学、第二学士学位、应征入伍),73.84%的本科毕业生选择在浙江省就业,主要集中在杭州、宁波和舟山地区,分别占比 17.88%、15.56%和 18.57%。418 名毕业生流向省外就业,较集中的分布在上海、广东、江苏、福建等省市。当然,主要就业单位依然集中于各类企业,共计 1414 人,占就业学生总数的 59.94%,较 2020 届同期上升 13.97个百分点

浙江海洋大学怎么样,浙江海洋大学最新排名(一条鱼一艘船一座港)

最后,升学率不低。该校本科2020—2021学年本科教学质量报告显示,浙江海洋大学2021 届本科毕业生升学总数 679 人,占本科生总数的 26.12%,较 2020 届增加了 0.11%

第四,录取分数并不算高,专业设置涉海占比高

很多家长朋友会问,多少分能上浙江海洋大学?小编先给大家通报一下2021年录取的总体情况。

根据校方材料介绍,2021年浙江海洋大学省内普通类平行录取 1852 人,比去年增加 640 人,录取最高分 610 分,最低分 562 分(位次号 83653),平均分 580 分,最低分位次号比去年提升 6207 名;特殊类型线上(原一段线上)考生 374 人,占比 20.2%,比去年增加 0.89 个百分点

浙江海洋大学怎么样,浙江海洋大学最新排名(一条鱼一艘船一座港)

省外 14 个理工类二批招生省份中,6 个省份的录取平均分超过一批线。省外 7 个文史类二批招生省份中,4 个省份的录取平均分超过一批线。湖南、河北、江苏和福建等 8 个第一年新高考改革录取省份的录取分数接近或超过特殊类型招生线,生源质量均高于往年

对于一所“大学”来说,平均分超过一本线的录取成绩,并不算特别突出。这背后的主要原因,可能还是很多考生并不喜欢海洋科学类专业,更不喜欢海事类专业。对于那些喜欢这些专业的朋友,无疑是一个好消息。

浙江海洋大学怎么样,浙江海洋大学最新排名(一条鱼一艘船一座港)

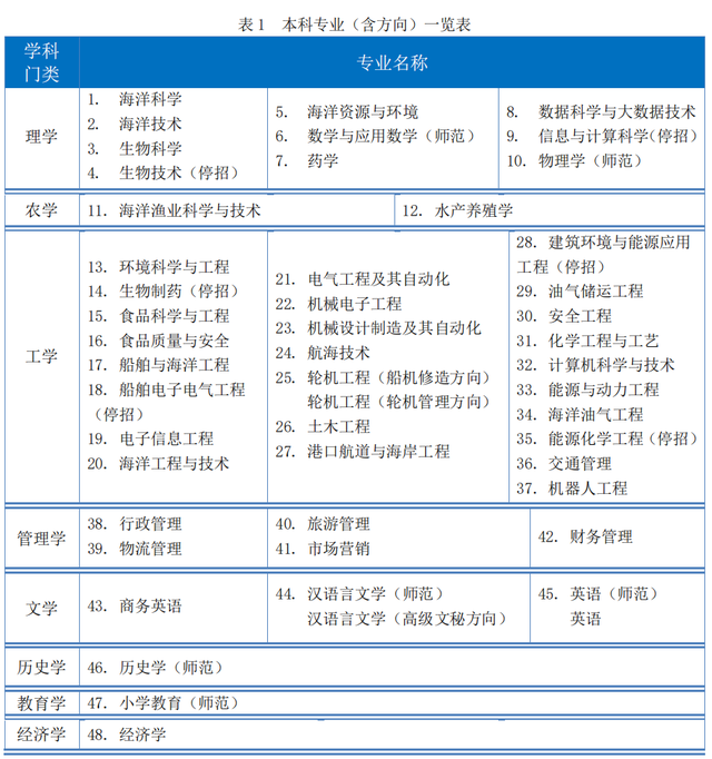
同时,浙江海洋大学的涉海专业比较齐全,包括海洋科学、海洋技术、海洋渔业科学与技术、海洋资源与环境、水产养殖学、船舶与海洋工程、港口航道与海岸工程、航海技术、轮机工程、海洋工程与技术、海洋油气工程、船舶电子电气工程等 12 个,此外还有生物科学(含海洋生物)、食品科学与工程(含水产品加工)、药学(含海洋药物)、机械设计制造及其自动化(含船舶机械)、旅游管理(含海洋旅游)等 21 个涉海方向的专业,涉海专业占专业总数的 68.75%。

浙江海洋大学怎么样,浙江海洋大学最新排名(一条鱼一艘船一座港)

在专业选择过程中,可以重点考虑5个国家级一流本科专业,14个省级一流本科专业 14 个。当然,这些专业代表的只是学校的发展实力,并不与个人爱好和职业发展完全正相关。所以,选择什么专业还是要考虑清楚。

浙江海洋大学怎么样,浙江海洋大学最新排名(一条鱼一艘船一座港)

如果专业没有报好那也不要紧,到学校以后积极争取转专业。根据该校2020—2021学年本科教学质量报告:该学年共有 221 名本科学生申请转专业,202 名学生成功转入相应专业,转成比例为 91.4%,转专业人数占全日制在校本科生数比例为 1.93%。转出人数最多的专业是轮机工程(轮机管理方向),转出 26 人,转入人数最多的专业是计算机科学与技术,转入 26 人

2、浙江海洋大学怎么样:浙江海洋大学最新排名,2021年浙江海洋大学全国排名

浙江海洋大学最新排名,浙江海洋大学全国排名

一、浙江海洋大学简介

浙江海洋学院位于东海之滨的“千岛之城”舟山市区,毗邻国际大都市上海市、国际港口城市宁波市和“海天佛国”普陀山。学校创建于1958年,1982年经国务院学位委员会批准获得国家首批学士学位授权单位资格,2005年获得硕士学位授权单位资格,现已发展成为一所以海洋为特色,理学、农学、工学、文学、管理学、经济学、教育学等多学科发展的省属高校。

学校占地面积1500亩,建筑面积50万平方米,藏书135万册,教学科研仪器设备资产7500余万元;教职工近1200人,其中专任专师600余人,高级职称教师300余人,具有博士学位教师70余人;全日制在校学生14000余人,其中独立学院学生近6000人,成人教育学生1000余人。以本科教育为主,积极发展研究生教育。设有海洋科学学院等16个二级学院,举办独立学院——浙江海洋学院东海科学技术学院。开设有海洋科学等37个本科专业,海洋生物学、捕捞学等硕士学位点,渔业、食品加工与安全、农村与区域发展等领域农业推广硕士专业学位。建有浙江省海洋水产研究所、农业部渔业环境及水产品质量检测中心等20余家科研组织,开办浙江省远洋渔业培训中心、中国石化销售公司舟山培训中心等6家培训机构。

二、武书连浙江海洋大学排名

若按武书连版排行榜看,浙江海洋大学全国排名第271位,在浙江排名第15位;2017年全国排名第293位,在浙江排名第15位;2016年全国排名第349位,在浙江排名第17位;2015年全国排名第382位,在浙江排名第20位;2014年全国排名第409位,在浙江排名第22位;2013年全国排名第474位,在浙江排名第23位。以下是浙江海洋大学历年排名整理表:

年份排名院校所在地分省排名类型参考类型1参考类型22018271浙江海洋大学浙江15农业工学类教研1型2017293浙江海洋大学浙江15农业工学类教研1型2016349浙江海洋大学浙江17农业理科类教研1型2015382浙江海洋学院浙江20农业理科类教学2型2014409浙江海洋学院浙江22农业理科类教学2型2013474浙江海洋学院浙江23农林理科类教学2型

三、校友会浙江海洋大学排名

若按校友会版排行榜看,浙江海洋大学全国排名第270位;2017年全国排名第274位;2016年全国排名第289位;2015年全国排名第318位;2014年全国排名第363位;2013年全国排名第347位;2012年全国排名第431位;2011年全国排名第456位;2010年全国排名第439位。以下是浙江海洋大学历年排名整理表:

年份排名院校星级所在地类型办学类型办学层次2018270浙江海洋大学2浙江农林应用型区域高水平大学2017274浙江海洋大学2浙江农林应用型区域高水平大学2016289浙江海洋学院1浙江农林应用型区域知名大学2015318浙江海洋学院1浙江农林应用型区域知名大学2014363浙江海洋学院
浙江农林应用型
2013347浙江海洋学院
浙江农林

2012431浙江海洋学院
浙江农林

2011456浙江海洋学院
浙江农林

2010439浙江海洋学院
浙江农林

四、浙江海洋大学评价怎么样

1、浙江海洋大学的学风很不错,学习氛围相当浓郁,在图书馆你可以看见很多埋头苦读的学生。学校的考风也比较严格,一旦挂科就要不靠,补考不过就要重修,重修再不过那恭喜你了,毕业时没有学位证书,整个大学可以说白上了。

2、我们学校的住宿真的是非常好,反正我是很满意的。基本都是四个人住一间,上床下桌形式,每个人都有自己独立的空间,室内虽然没有独卫,但是每层都有可供洗澡的卫浴设施,不需要学生自己打扫。

3、我在浙江海洋大学长峙校区,感觉这个校区真的非常不错。因为是新校区,现代化气息相当浓郁,基础设施也非常齐全。校内的环境也十分优美,绿化率很高,而且有海风不时吹过,站在高处就可以看见湛蓝的大海。

4、我是浙江海洋大学轮机工程的学生,感觉这个专业真的非常好,在校期间就可以参见海事局的船员评估考试。虽然目前船舶市场不太景气,但是找工作还是非常容易的,薪资也还不错。不过该专业就业后比较辛苦,怕苦怕累的孩子要想好啊!

5、说实话舟山身为千岛之城,它的独特性是不可取代的,但毕竟是小岛,有些地方确实不是很方便。气候的话就是亚热带季风气候嘛,不过海风很大,俗称”妖风“。吃喝的话定海区的文化中心附近还是很多的,譬如芙蓉洲路,玩乐的话,这边主打的是旅游,普陀,秀山,嵊泗,东极,能去的地方还是很多的吧。

五、浙江海洋大学相关文章介绍

  • 2019浙江海洋大学排名 全国排名第270名

  • 浙江海洋大学各省及各专业录取分数线及最低录投档线【理科 文科】

  • 浙江海洋大学宿舍条件怎么样,浙江海洋大学宿舍几人间【多图】

  • 浙江海洋大学重点专业排名,2019年浙江海洋大学王牌优势专业名单

  • 浙江海洋大学怎么样,排名好不好

  • 浙江海洋大学录取结果查询及录取通知书发放时间什么时候收到

  • 2019级浙江海洋大学新生开学时间和入学指南及入学军训考试(原创)

  • 2018-2019浙江海洋大学东海科学技术学院学费标准_学费多少钱一年

  • 2018-2019浙江海洋大学学费标准_学费多少钱一年

  • 2018-2019年浙江海洋大学东海科学技术学院各专业学费_学费多少钱一年

  • 2018-2019年浙江海洋大学学费标准_学费多少钱一年

  • 浙江海洋大学专业排名及最好的专业排名

  • 浙江海洋大学最新排名 2019浙江海洋大学排名第274名

这就是关于《浙江海洋大学怎么样,浙江海洋大学最新排名(一条鱼一艘船一座港)》的所有内容,希望对您能有所帮助!

本文链接:https://bk.89qw.com/a-539317

最近发表
网站分类