手机版

百科生活 投稿

会计准则有哪些,会计准则和小企业会计准则的区别(181个会计科目解释与对照分析)

百科 2026-02-12 17:35:29 投稿 阅读:9502次

关于【会计准则有哪些】,会计准则和小企业会计准则的区别,今天涌涌小编给您分享一下,如果对您有所帮助别忘了关注本站哦。

  • 内容导航:
  • 1、会计准则有哪些
  • 2、财会宝典:2021新会计准则,181个会计科目解释与对照分析

1、会计准则有哪些



1、为了规范企业会计确认、计量和报告行为,保证会计信息质量,根据《中华人民共和国会计法》和其他有关法律。行政法规,制定本准则。

2、本准则适用于在中华人民共和国境内设立的企业〔包括公司,下同〕。

3、企业会计准则包括基本准则和具体准则,具体准则的制定应当遵循本准则。

4、企业应当编制财务会计报告(又称财务报告,下同)。财务会计报告的目标是向财务会计报告使用者提供与企业财务状况。经营成果和现金流量等有关的会计信息,反映企业管理层受托责任履行情况,有助于财务企业会计准则会计报告使用者作出经济决策,财务会计报告使用者包括投资者、债权人、政府及其有关部门和社会公众等。

5、企业应当对其本身发生的交易或者事项进行会计确认、计量和报告。

6、企业会计确认、计量和报告应当以持续经营为前提。

7、企业应当划分会计期间,分期结算账目和编制财务会计报告。会计期间分为年度和中期。中期是指短于一个完整的会计年度的报告期间。

8、企业会计应当以货币计量。

9、企业应当以权责发生制为基础进行会计确认、计量和报告。

10、企业应当按照交易或者事项的经济特征确定会计要素。会计要素包括资产、负债、所有者权益、收入、费用和利润。

11、企业应当采用借贷记账法记账。

2、财会宝典:2021新会计准则,181个会计科目解释与对照分析

新会计准则下的181个会计科目解释

会计准则有哪些,会计准则和小企业会计准则的区别(181个会计科目解释与对照分析)

一、资产类会计科目

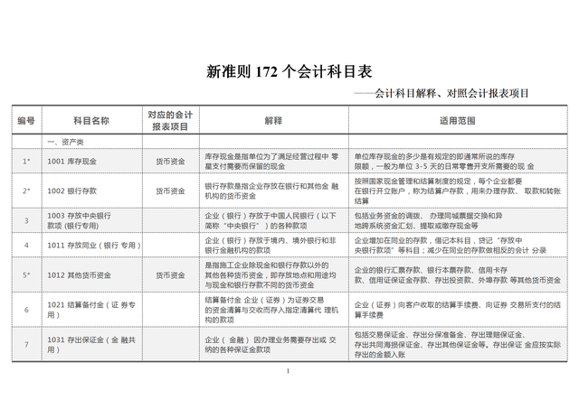
企业会计准则是企业财务人员处理会计工作的原则之一,资产类会计科目包括库存现金、银行存款、其他货币资金、交易性金融资产、应收票据等等,在2006年之后,又新增了“合同资产”、“合同资产减值准备”、“持有待售资产”等等资产类会计科目。

会计准则有哪些,会计准则和小企业会计准则的区别(181个会计科目解释与对照分析)

二、负债类会计科目

在资产负债表中,负债类科目一般填写在资产负债表的右侧,其表示企业所负有的债务,包括短期借款、长期借款、应付账款等等,其中合同负债、持有待售负债和租赁负债是新增的负债类会计科目。

会计准则有哪些,会计准则和小企业会计准则的区别(181个会计科目解释与对照分析)

三、共同类会计科目

会计准则有哪些,会计准则和小企业会计准则的区别(181个会计科目解释与对照分析)

四、所有者权益会计科目

近年新增的所有者权益类会计科目包括其他综合收益和专项储备。

会计准则有哪些,会计准则和小企业会计准则的区别(181个会计科目解释与对照分析)

五、成本类会计科目

会计准则有哪些,会计准则和小企业会计准则的区别(181个会计科目解释与对照分析)

六、损益类会计科目

损益类科目包括各种收入类科目,投资收益,业务成本,费用支出等等,近年新增了资产处置损益、其他收益、信用减值损失、租赁收入等科目。

会计准则有哪些,会计准则和小企业会计准则的区别(181个会计科目解释与对照分析)

新准则172个会计科目表

这套表格详细地解释了172个会计科目的含义与适用范围,会计科目是财务做账的基础,了解每一个会计科目的含义和用途,更好地上手有财会实操,具体内容在下文,大家可以自行阅读(文末可以免费领取这套对照表)

会计准则有哪些,会计准则和小企业会计准则的区别(181个会计科目解释与对照分析)

会计准则有哪些,会计准则和小企业会计准则的区别(181个会计科目解释与对照分析)

会计准则有哪些,会计准则和小企业会计准则的区别(181个会计科目解释与对照分析)

会计准则有哪些,会计准则和小企业会计准则的区别(181个会计科目解释与对照分析)

会计准则有哪些,会计准则和小企业会计准则的区别(181个会计科目解释与对照分析)

会计准则有哪些,会计准则和小企业会计准则的区别(181个会计科目解释与对照分析)

会计准则有哪些,会计准则和小企业会计准则的区别(181个会计科目解释与对照分析)

会计准则有哪些,会计准则和小企业会计准则的区别(181个会计科目解释与对照分析)

会计准则有哪些,会计准则和小企业会计准则的区别(181个会计科目解释与对照分析)

本文关键词:会计准则和小企业会计准则的区别,不适用的会计准则有哪些,我国已颁布的会计准则有哪些,新的会计准则变化的部分,会计准则有哪些。这就是关于《会计准则有哪些,会计准则和小企业会计准则的区别(181个会计科目解释与对照分析)》的所有内容,希望对您能有所帮助!

本文链接:https://bk.89qw.com/a-540624

最近发表
网站分类