手机版

百科生活 投稿

西安音乐学院是几本,上海音乐学院是几本大学(2021年西安音乐学院本科艺术类招录变动分析)

百科 2026-02-13 12:10:37 投稿 阅读:7034次

关于【西安音乐学院是几本】,上海音乐学院是几本大学,今天小编给您分享一下,如果对您有所帮助别忘了关注本站哦。

  • 内容导航:
  • 1、2021年西安音乐学院本科艺术类招录变动分析:西音缩招超5%
  • 2、西安音乐学院是几本:上海音乐学院是几本大学?一本还是二本

1、2021年西安音乐学院本科艺术类招录变动分析:西音缩招超5%

西安音乐学院是一所培养音乐艺术专门人才的全日制普通高等学校,是全国11所独立设置的音乐专业院校之一,也是西北地区唯一独立建制的高等音乐学府,为陕西省“国内一流学科”建设高校。本文主要分析西安音乐学院2021年本科艺术类招生变动情况,22年考生志愿填报前可以参考。

西安音乐学院是几本,上海音乐学院是几本大学(2021年西安音乐学院本科艺术类招录变动分析)

一. 西音缩招超5%

今年西安音乐学院本科艺术类专业共计划招生900人,较去年招生人数减少了50人。仅音乐教育专业招生计划数有小幅增加,舞蹈表演专业缩招幅度较大,招生计划数较去年减少了20人,缩招25%。

表1.西安音乐学院本科艺术类2021年各专业类(方向)招生计划数变动情况

西安音乐学院是几本,上海音乐学院是几本大学(2021年西安音乐学院本科艺术类招录变动分析)

西安音乐学院是几本,上海音乐学院是几本大学(2021年西安音乐学院本科艺术类招录变动分析)

数据来源:西安音乐学院本科招生简章

注:招生计划变动中“+”、“-”表示2021年招生计划数较2020年的增加、减少

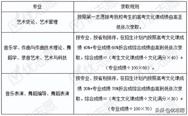
二. 音乐表演、舞蹈编导、舞蹈表演专业对文化分要求较低

下表展示了各专业录取规则情况,其中音乐表演、舞蹈编导、舞蹈表演专业录取综合成绩中文化分仅占30%,文化分较低的同学可以考虑此类专业。

表2.西安音乐学院2021年各专业录取规则

西安音乐学院是几本,上海音乐学院是几本大学(2021年西安音乐学院本科艺术类招录变动分析)

数据来源:西安音乐学院2021年本科招生文化课录取最低控制分数线

三. 录取最低控制分数线出炉

表3.西安音乐学院2021年本科招生文化课录取最低控制分数线(分省)

西安音乐学院是几本,上海音乐学院是几本大学(2021年西安音乐学院本科艺术类招录变动分析)

数据来源:西安音乐学院2021年本科招生文化课录取最低控制分数线

2、西安音乐学院是几本:上海音乐学院是几本大学?一本还是二本

上海音乐学院是几本大学?一本还是二本?考生都很关心,考生填报志愿时应考虑实际情况。要知道上海音乐学院是几本大学?一本还是二本?,我们可以通过招生分数录取批次知道到。

全国各高校录取分数线招生批次2021全国各高校招生简章上海音乐学院是几本?

首先,这一点希望大家清楚,教育部门并没有说上海音乐学院是一本还是二本大学,毕业证上只有本科和专科之分,是几本只是民间说法,到底是一本还是二本要根据所在省份(市)招生批次确定(目前高考是按照省份招生,某大学在某省是第一批次招生的话,通常说该大学是一本大学,在第二批次招生的话,通常说该大学是二本大学,既有一批又有二批招生的大学,通常也认为是二本大学)。1、根据公开信息可知:上海音乐学院是艺术类本科一批次招生,也是31所独立设置艺术类院校,我们通常认为上海音乐学院是一本大学。

31所独立设置艺术类院校名单

序号学校名称1中央戏剧学院2中央美术学院3中央音乐学院4中国音乐学院5北京电影学院6北京舞蹈学院7中国戏曲学院8天津音乐学院9天津美术学院10鲁迅美术学院11沈阳音乐学院12吉林艺术学院13上海音乐学院14上海戏剧学院15南京艺术学院16中国美术学院17景德镇陶瓷学院18山东艺术学院19山东工艺美术学院20湖北美术学院21武汉音乐学院22广州美术学院23星海音乐学院24广西艺术学院25四川美术学院26四川音乐学院27云南艺术学院28西安美术学院29西安音乐学院30新疆艺术学院31解放军艺术学院(已并入国防大学)2、2020上海音乐学院录取批次及分数线

提示该大学更多信息可通过下方关键词“学校名字”查看,或者上方搜索栏查询。

本文关键词:上海大学音乐学院有哪些专业,上海的音乐学院有哪些大学,上海音乐学院是重点大学吗,上海音乐学校是几本,上海音乐学院是几本?。这就是关于《西安音乐学院是几本,上海音乐学院是几本大学(2021年西安音乐学院本科艺术类招录变动分析)》的所有内容,希望对您能有所帮助!

本文链接:https://bk.89qw.com/a-540699

最近发表
网站分类