手机版

百科生活 投稿

图片转换成文字,图片转换成文字的方法(手机就能一键把图片转换成文字)

百科 2026-02-05 12:38:35 投稿 阅读:4217次

关于【图片转换成文字】:图片转换成文字的方法,今天小编给您分享一下,如果对您有所帮助别忘了关注本站哦。

  • 内容导航:
  • 1、图片转换成文字的方法
  • 2、手机就能一键把图片转换成文字?方法超简单,连打字时间都省了!

1、图片转换成文字的方法

  1、迅捷文字识别—手机APP,可在手机中的应用市场找到并下载这款OCR文字识别软件,操作简单识别效果好。

  (1)首先打开安装好的工具,根据自己的情况,在图片识别与拍照识别两个功能中选一个。(2)识别/拍照,点击选择好功能之后,拍下需要识别的文字,拍摄好之后,单击确定按钮;确定。(3)在跳转的页面中,点击立即识别按钮,识别即开始,稍等一会识别即可完成;

  2、首先在微信小程序中搜索“迅捷文字识别”,找到对应小程序并进入;

  (1)进入小程序后,可以看到两个功能按钮——照片/拍照、票证识别(这里以拍照识别为例);(2)点击拍照,拍摄要识别的图片文字,拍摄好之后点击使用照片;(3)然后识别就开始啦,只要稍等一会图片文字识别就能完成。

2、手机就能一键把图片转换成文字?方法超简单,连打字时间都省了!

图片转换成文字,图片转换成文字的方法(手机就能一键把图片转换成文字)

别急,今天小编要来介绍一款神器,让你轻松把书里的文字变成电子版!那就是——【图片转文字助手】,这是一款图片转文字的应用,你只需要拍照或者导入图片,就会智能识别图片的文字,把文字提取出来,非常方便!

图片转换成文字,图片转换成文字的方法(手机就能一键把图片转换成文字)

下面我们一起来看看怎么来提取出图片的文字吧!

图片识别

如果是想要识别图片里的文字,可以直接点击【导入图片】,然后导入想要识别的图片,然后点击识别,就能直接把图片里的文字识别出来了。

这是识别前的图片:

图片转换成文字,图片转换成文字的方法(手机就能一键把图片转换成文字)

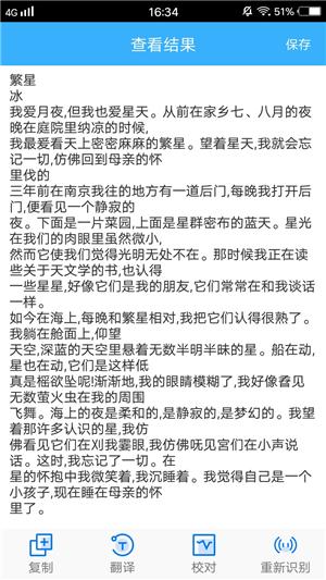
这是识别后的图片:

图片转换成文字,图片转换成文字的方法(手机就能一键把图片转换成文字)

除此之外,还可以对识别完的文字进行复制、翻译、校对等操作。同时可以批量识别图片哦!如果是一大份文档就用它妥妥的!

图片转换成文字,图片转换成文字的方法(手机就能一键把图片转换成文字)

拍照识别

如果是纸质文件想提取文字,我们可以使用【拍照识别】功能,对准自己要识别的地方拍照后进行识别,也是很方便的。我们可以通过【校对】功能看看识别效果。

图片转换成文字,图片转换成文字的方法(手机就能一键把图片转换成文字)

怎么样?是不是很方便?没想到手机就可以扫描文字了,以后不用跑打印店啦,这个指尖上的扫描仪你赶紧试试吧!说不定会有惊喜哦!

本文关键词:图片转换成文字的方法有哪些,图片如何转换成文字,图片的文字转换成文字,图片转换成文字的方法视频,图片如何转换为文字。这就是关于《图片转换成文字,图片转换成文字的方法(手机就能一键把图片转换成文字)》的所有内容,希望对您能有所帮助!

本文链接:https://bk.89qw.com/a-540915

最近发表
网站分类