百科生活 投稿
关于【中国古代的寓言故事】,寓言故事免费,今天涌涌小编给您分享一下,如果对您有所帮助别忘了关注本站哦。
- 内容导航:
- 1、《中国古代寓言故事》阅读专项练习,家长都收藏了!
- 2、中国古代的寓言故事
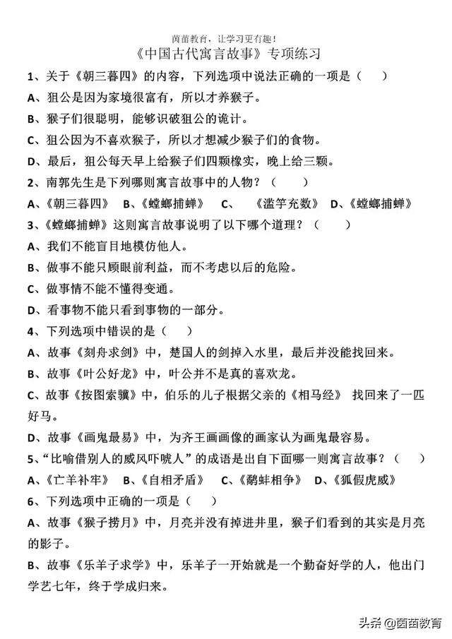
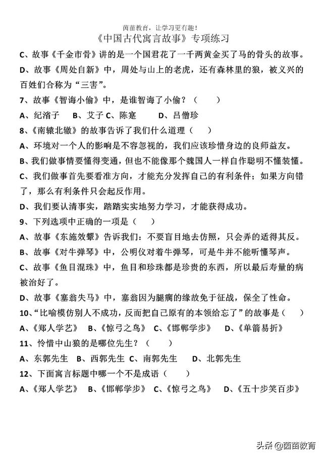
1、《中国古代寓言故事》阅读专项练习,家长都收藏了!
孩子上了三年级,一些课外阅读也考得比较多,平时如果不注意积累,很多题目都答不上来。
比如下面这道题目:
同学们,《夏洛的网》相信你已经读过了吧,有没有哪个地方是你特别打动你的?为什么?写一写吧。
下面我给大家整理一下小学一到三年级课本里面出现过的书目,下期更新。
今天给大家一份《中国古代寓言故事》的阅读理解题目:



2、中国古代的寓言故事
中国古代寓言故事读后感中国古代有多少寅言故事几个?问题:中国古代有多少寓言故事几个?前言首先,你这个提问语法有问题,用了多少,又用了几个。
言归正传,中国古代寓言历史悠久。
从先秦到清末,留下的寓言难以计数,其中有口皆碑的经典作品就举不胜举。
古代寓言内容十分丰富,包括国家治理、世态百象、为人处世、修身养性、思维方式、学习方法等许多方面,这些内容包含着社会发展的经验和教训,凝聚着中华民族的智慧,接下来我列举几个寓言故事,以供大家参考!一、叶公好龙叶公非常喜欢龙,他在衣带钩上雕着龙,在各种酒具上雕着龙,在厅堂、卧室、书房的墙壁和柱梁上到处都雕着龙。
人们知道他如此喜欢龙,便四下传说。
有一天,天上的真龙听到了这件事,心里十分高兴,它腾云驾雾,从空中降落到叶公的庭院中。
龙把头伸进书房的窗户里探望,长长的尾巴蜿蜒伸展到厅堂当中摇动。
叶公看到真龙,吓得面如土灰,失魂落魄地逃离了家。
其实,叶公并不是喜欢真正的龙,而是喜欢那些看着像龙而并不是龙的东西。
——选译自《孔子集语》寓言启示一些人表面上爱好某种事物,实际上并非真正爱好,只是用以装饰门面,图个虚名。
二、庖丁解牛庖丁给梁惠王表演宰牛的本领。
他站在牛的跟前,手按着的地方,肩靠着的地方,脚踩着的地方,膝盖抵着的地方,都噌噌作响。
刀进牛体,骨肉分离,唰唰有声,无不像音乐一样,既合乎《桑林》舞曲的旋律,又符合《经首》乐章的节奏。
梁惠王看得目瞪口呆,好一会儿才惊叹地说:“啊,好极了!你宰牛的技术怎么这样高超娴熟呢?”庖丁放下刀,回答说:“我爱好的是探寻事物的规律,这已经超过了对技术的追求。
我开始宰牛时,看到的都是完整的牛。
三年后,在我眼里就没有完整的牛了。
到了今天,我只用心神和牛接触,而不必用眼睛去观看。
感觉器官已不起什么作用,只靠心神支配刀的操作。
我这把刀用了十九年了,宰的牛也有几千头,可是刀刃还像刚在石头上磨过一样,解牛时游刃有余。
我按照牛体的自然结构,把刀砍进骨节间的缝隙处,再顺着缝隙分离骨肉,完全按着牛体本来的结构,游刃有余。
这样,整头牛的骨肉就‘哗哗’解体,像沙土散落堆积在地上一样。
解完牛,我才提刀站立,从容而满意地环顾四方。
然后,把刀擦得干干净净,收藏起来。
”梁惠王听完后,对庖丁说:“讲得妙极了!听了你这番话,我懂得养生的道理了。
”——选译自《庄子·养生主》寓言启示只要通过长期的实践,善于探索,就能认识和掌握事物的内在规律,使复杂艰难的问题易于解决。
三、滥竽充数齐宣王在位时,喜欢听宫中乐队吹竽。
每次观赏演奏,他总是让三百人一起吹奏。
有位不会吹竽的南郭先生,知道齐宣王喜欢听众人吹竽,便投其所好,向齐宣王吹嘘自己如何擅长吹竽,请求宣王同意他参加乐队的演奏。
齐宣王答应了。
每逢演奏时,南郭先生都摇头晃脑、装模作样地吹竽。
就这样,他享受到了和其他吹竽人同样的俸禄。
后来,齐宣王死了,儿子齐愍王即位。
齐愍王也喜欢听竽,不过他不喜欢庞大的乐队合奏,而只爱听独奏。
南郭先生一看无法混下去了,只好乘大家不注意,悄悄地逃走了。
——选译自《韩非子·内储说上》寓言启示讽刺那些不懂装懂、骗取他人信任和好处的人。
告诫人们,不学无术的人靠蒙混过关的日子是不会长久的。
四、守株待兔宋国有一位农夫,一天正在田里耕作,有只野兔狂奔而来,撞在田边的大树上,碰断脖子死了。
农夫一见,赶快放下农具走到树下,捡起了这只死兔。
从此,这个农夫不愿再耕田,他成天守在田边的大树旁,一心想再捡到兔子。
可他再也没有捡到过兔子,但他守在树下苦等兔子的行为却被宋国人传为笑话。
——选译自《韩非子·五蠹》寓言启示告诫人们不能把偶然当成必然结果,更不能把过去的经验当作恒定的规律。
同时也讽刺了那些想不劳而获而坐享其成的懒汉。
结语:例子就举这么多,寓言中的智慧,会给人的一生带来无穷的启迪。
人们在儿时读过的寓言,到老都不会忘记,就是因为寓言的智慧不会随岁月的逝去而消失,它会随着人们人生阅历的丰富而更加深刻地留在人们的心里,让人们终生受益。
第一类是以生动活泼的比喻讲出深刻的哲理,不仅给人以美的享受,而且给人以智慧。
中国自先秦开始,就出现许多哲理性很强的寓言,形成中国古代寓言的一大特色,其中有许多闪耀着朴素唯物主义或辩证法的思想光辉。
如《杞人忧天》说明天不过是积聚起来的气体,没有什么,地方没有气体;地不过是土块积成的,土块塞满了四方,没有什么地方没有土地。
因此,凭空怀疑天地将要崩坠的想法是毫无根据的。
第二类是具有“劝善惩恶”性质的,其中也有许多给人以积极的启示。
《啮镞法》说明心术不正;为一己私利不惜伤害恩人是很卑鄙的。
这一类故事当中也有一些消极因素,如宣扬安分守己、因果报应的陈腐观点,对于这些我们应该善于鉴别,给予必要分析和批判。
第三类是“揭发伏藏,显其弊恶”,具有讽刺性意义的。
其中有些是针对时政,痛斥恶俗陋习的,在一定程度上暴露了封建社会的黑暗和腐朽。
《强取人衣》揭示出世上恶人的巧取豪夺和极端残忍;《猫祝鼠寿》嘲讽了伪善者的虚情假意;《争雁》斥责了那种崇尚空谈,进行毫无意义的争辩的风气;《迂儒救火》表现出拘守封建礼教的迂腐可笑。
本书所收中国古代寓言,按照思想内容,可以概括成三类:入本书的《庄子》中的《埳井之蛙》说明世界的广大,人们不可以囿于自己狭小的见闻而妄自尊大。
《列子》中的《杞人忧天》说明天不过是积聚起来的气体,没有什么地方没有气体;《画鬼最易》说明从客观实际出发,按客观规律办事是最难的,非下苦功夫不可。
而远离实际瞎说一气,则是容易的。
还有更多的寓言从反面辛辣地讽刺了唯心主义、形而上学的种种表现,惟妙惟肖地刻画了一些死抱住形而上学不放的各种丑态。
《揠苗助长》告诉人们违反客观规律作出的愚蠢行动,是多么的荒唐可笑;《穿井得一人》说明进行调查研究,只凭道听途说和主观推想,就难免不出差错;至于《郑人买鞋》里的郑人,更是教条主义的典型。
第二类是具有"劝善惩恶"性质的,其中也有许多给人以积极的启示。
《啮镞法》说明心术不正,为一己私利不惜伤害恩人是很卑鄙的;《何待来年》、《猩猩嗜酒》劝人有错就改,不要借故推托,明知故犯;《蜈蚣自大》、《恃胜失备》教育人们不要骄傲自满,盲目轻敌。
第三类是"揭发伏藏,显其弊恶具有讽刺性的。
《强取人衣》、《高昕嗜杀》揭示出世上恶人的巧取豪夺和极端残忍;《更渡一遭》、《猫祝鼠寿》嘲讽了伪善者的虚情假意;《争雁》斥责了那种崇尚空谈,进行毫无意义的争辩的风气;《黠揉媚虎》、《山魅漆镜》指明了喜欢逢承、厌恶批评都会自食恶果;《迂儒救火》、《傅显》表现出拘守封建礼教的迂腐可笑。
此外,还有专讲学习态度、学习方法以及斗争艺术的,特别有几篇关于伯乐相马的故事,今天读起来更觉得有新的意义。
《中国古代寓言故事》是2009年中国少年儿童初版社出版的图书,作者是《青少年必读丛书》编委会。
该书短小精悍,幽默深刻。
通常,它只用寥寥数语便勾画出一幅情节生动的画面,中国古人的人生智慧也便在这幅画面上得以鲜明呈现。
作品目录爱钱如命爱驴暗室百发百中扁鹊说病鹬蚌相争杯弓蛇影卞庄子刺虎鲍君神伯乐识骥不同的评价唇亡齿寒丑女效颦吹管的猎人此地无银三百两长竿入城楚王葬马鳄鱼的偏见大王降祸戴渊投剑打草惊蛇得过且过对牛弹琴坟间乞食法术焚鼠毁庐古琴高价高山流水觅知音哥儿俩割肉相啖公输刻凤公输为鹊公仪休嗜鱼更渡一遭猴子捞月悍牛和牧童韩娥善歌好酒被捉后羿射箭狐假虎威画鬼最易汉阴丈人虺画龙点睛画蛇添足邯郸学步合种田河豚鱼井底之蛙季子投师刻舟求剑惊弓之鸟嗟来之食涓蜀梁胶柱鼓瑟纪昌学射箭假人桔生淮北为枳运斤成风棘刺母猴枯梧不祥可笑的南歧人
本文关键词:中国古今寓言,中国寓言故事免费听,中国寓言故事有什么,中国四大寓言故事,寓言故事大全500字左右。这就是关于《中国古代的寓言故事,寓言故事免费(《中国古代寓言故事》阅读专项练习)》的所有内容,希望对您能有所帮助!
- 最近发表