百科生活 投稿
关于【福州软件职业技术学院】,2021年福州软件职业技术学院学费标准_学费多少钱一年,今天涌涌小编给您分享一下,如果对您有所帮助别忘了关注本站哦。
- 内容导航:
- 1、福州软件职业技术学院!用餐补贴+住宿补贴
- 2、2021年福州软件职业技术学院学费标准_学费多少钱一年
1、福州软件职业技术学院!用餐补贴+住宿补贴
一、学院简介
福州软件职业技术学院是一所国家计划内统一招生并可独立颁发国家承认、教育部电子注册的专科学历的全日制民办普通高等学校。学院由国内知名网络游戏与移动互联网应用的开发商和运营商网龙网络有限公司(港交所主板上市公司)旗下全资子公司福建天晴在线互动科技有限公司举办。
二、报名条件
1.热爱祖国,遵守中华人民共和国宪法、法律、法规。
2.热爱教育事业,具有较强的教学、科研创新能力,具备良好的品行和职业道德。
3.身体健康,体检标准参照我省现行教师资格申请人员体检标准执行。
4.资历要求:具有较扎实的专业知识和相关专业实践技能,具有企业经历者优先。
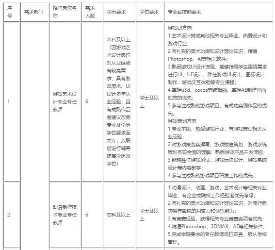
三、招聘岗位


部分岗位
四、福利待遇
学院教职工享有“五险一金”、过节费、用餐补贴、住宿补贴等福利待遇。
2、2021年福州软件职业技术学院学费标准_学费多少钱一年
考高分网首先祝贺考生考上理想的大学,那么2017-2018年福州软件职业技术学院学费标准_学费多少钱一年,小编下面为你做详细介绍!
一般来说一本类大学学费各方面比较便宜,因为国家补助多,二本学费稍微贵一点,三本和大专的最贵,因为他们多属于民办的学校,盈利性比较强。
考高分网做过一个调查显示,中国大学收费全球最贵,现阶段大学费用支出包含学费、住宿费等。所有开支平均每年在1万元以上,有的光学费就每年超过1万元。
从支付能力上来看,中国现阶段大学支出是世界最高的3倍以上。
2017年福州软件职业技术学院学费标准
第六章 学费标准及退费办法
第十八条 学费标准:会计、建筑室内设计等专业7000元/年,其他普通专业6000元/年;软件类专业9000元/年。按有关部门核定的收费标准执行。
第十九条 退费方法:执行福建省物价局、福建省教育厅、福建省人力资源和社会保障厅、福建省财政厅《关于印发<福建省民办教育收费管理实施细则>的通知》文件关于学生退费的有关规定标准。
第七章 奖、助学金的设定
第二十条 符合条件的学生每学年可申请生源地助学贷款,享有国家奖学金、国家励志奖学金、国家助学金。
第二十一条 学院设立优秀学生奖学金、单项奖学金和校助学金。
本文关键词:福州软件职业技术学院软件技术学费,福州软件职业技术学院五年专学费,福州软件技术职业学院一年多少钱?,福州软件职业技术学院学费住宿费,福建软件技术学院学费。这就是关于《福州软件职业技术学院,2021年福州软件职业技术学院学费标准_学费多少钱一年(福州软件职业技术学院软件技术学费)》的所有内容,希望对您能有所帮助!
- 最近发表