手机版

百科生活 投稿

出纳的工作内容,出纳的主要工作内容(第一次见这么详细的财务工作流程)

百科 2026-02-15 21:39:09 投稿 阅读:1696次

关于【出纳的工作内容】,出纳的主要工作内容,今天小编给您分享一下,如果对您有所帮助别忘了关注本站哦。

  • 内容导航:
  • 1、财务总监直言:第一次见这么详细的财务工作流程,从出纳到管理层
  • 2、出纳的工作内容:出纳的主要工作内容

1、财务总监直言:第一次见这么详细的财务工作流程,从出纳到管理层

最近公司新来了一批会计实习生,简历上打包的都很完美,但是第二天一上岗实操,才知道他们没有任何工作经验,甚至连最基础的财务部各岗位工作流程都不清楚,领导安排他们一点工作,半天也弄不明白,这以后还怎么参与到工作中啊,我们主管知道了,啥话也没说,就给他们整理了一份完整版的财务部各岗位工作流程,让他们打印出来学习。

等到下午下班的时候,主管直接给人事王姐说:以后招聘的时候问一下知不知道财务工作流程,如果不知道一律不录用。

今天就把这份完整版财务部各岗位工作流程分享给大家,希望对你们的工作有所帮助~

【电子完整版可在文末抱走~ 】

【完整版】财务部各岗位工作流程目录

出纳的工作内容,出纳的主要工作内容(第一次见这么详细的财务工作流程)

一、出纳岗工作流程

(一)现金收付

出纳的工作内容,出纳的主要工作内容(第一次见这么详细的财务工作流程)

出纳的工作内容,出纳的主要工作内容(第一次见这么详细的财务工作流程)

(二)银行存款收付

出纳的工作内容,出纳的主要工作内容(第一次见这么详细的财务工作流程)

出纳的工作内容,出纳的主要工作内容(第一次见这么详细的财务工作流程)

出纳的工作内容,出纳的主要工作内容(第一次见这么详细的财务工作流程)

出纳的工作内容,出纳的主要工作内容(第一次见这么详细的财务工作流程)

二、销售费用岗位工作流程

(一)部门日常费用

出纳的工作内容,出纳的主要工作内容(第一次见这么详细的财务工作流程)

出纳的工作内容,出纳的主要工作内容(第一次见这么详细的财务工作流程)

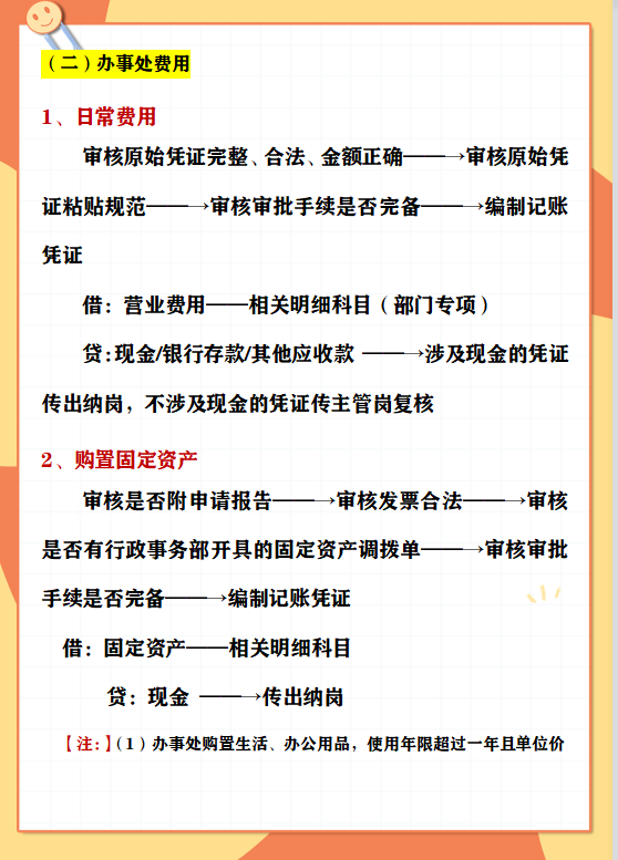
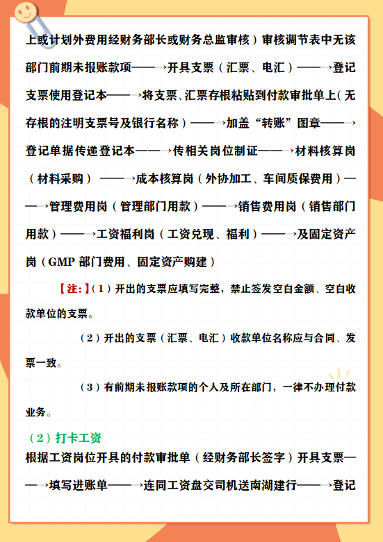
(二)办事处费用

出纳的工作内容,出纳的主要工作内容(第一次见这么详细的财务工作流程)

出纳的工作内容,出纳的主要工作内容(第一次见这么详细的财务工作流程)

财务部岗位绩效考核管理制度

一、绩效考核制度说明

出纳的工作内容,出纳的主要工作内容(第一次见这么详细的财务工作流程)

出纳的工作内容,出纳的主要工作内容(第一次见这么详细的财务工作流程)

......

由于篇幅有限,有关财务部各岗位工作流程的内容就先分享到这里了。资料已经打包好了,需要的可抱走~

2、出纳的工作内容:出纳的主要工作内容

出纳的工作内容有哪些?出纳和会计之间有什么区别?对出纳岗位感兴趣的小伙伴们,下面是小编整理的相关信息,大家可以参考一下,希望以下内容可以帮助大家进一步了解出纳岗位。

出纳的工作内容

一、工资报销

除了经济业务上的款项支出,员工的报销款和工资的发放同样也必须由出纳操作。一般情况下,需要报销的员工会填写费用报销单,交给出纳进行审核。出纳审核无误后会计进行复核,经过批准方可对费用进行报销。而发放工资时,人事部门会将工资发放的金额列表交给出纳人员,同样经过出纳和会计的审核后,才可以对工资进行发放。

二、管理资金

其实所谓的出纳,从字面可以看出其大意:出即支出,纳即收入。所以对资金的收付管理,是出纳最基本的工作内容。但是随着经济的发展,出纳的工作已经不单纯是现金的收付了,额外还有承兑汇票的背书,支票的签付等。所以经济业务上的款项往来,是出纳每日必须要完成的工作。

三、保管物品

正常来说,一家企业的重要资料和物品都会交由出纳来管理,例如印章的存放,合同的整理等。而且这些东西都会锁在保险柜中,方便随时取用。所以保险柜钥匙出纳千万要妥善保管,万不可丢失。

四、入账处理

每个月月末,不单单是会计人最忙碌的时候,同样也是出纳人员最忙的时候。出纳人员到月末,需要把自己经手的每笔业务,录入系统中,其中包括:收款结算单,付款结算单和转账结算单。根据业务的实际情况,选择相应的现金业务和票据业务。全部处理完毕后,需要对余额表和银行流水进行核对,找出差异后,制成余额调节表进行处理。

出纳和会计的区别

一、分工不同

出纳不得进行账目登记工作,而会计不能管理钱物。

出纳负责公司每笔业务发生时的资金的流动,会计负责对业务发生时资金流动的核算。

出纳分管企业票据、货币资金,以及有价证券等的收付、保管、核算工作,为企业经济管理和经营决策提供各种金融信息。会计主要承担的是企业经济业务核算的工作,通过提供全面的核算资料,帮助企业经济管理和经营决策。

从企业设置岗位的基本原则来看,钱账分管是一个基本的前提,出纳人员不得进行账目登记工作,会计不能管理钱物。

二、性质不同

出纳是一种账实兼管的工作。出纳工作,主要是现金、银行存款和各种有价证券的收支与结存核算,以及现金、有价证券的保管和银行存款账户的管理工作。现金和有价证券放在出纳的保险柜中保管;银行存款也是由出纳负责收支结算。

总的来说,出纳要同时进行出纳账务处理,现金、有价证券等实物的管理,以及银行存款收付业务。

会计是管账不管钱,管账不管物的。

本文关键词:出纳的工作流程是什么,出纳主要干什么,出纳会计的工作内容及流程,出纳工作内容明细,出纳的主要工作内容。这就是关于《出纳的工作内容,出纳的主要工作内容(第一次见这么详细的财务工作流程)》的所有内容,希望对您能有所帮助!

本文链接:https://bk.89qw.com/a-542350

最近发表
网站分类