手机版

百科生活 投稿

河北工程大学水利水电学院,河北工程大学在哪个区(往年河北工程大学考研调剂信息汇总)

百科 2026-02-12 11:06:49 投稿 阅读:9553次

关于【河北工程大学水利水电学院】,河北工程大学在哪个区,今天小编给您分享一下,如果对您有所帮助别忘了关注本站哦。

  • 内容导航:
  • 1、超详细,往年河北工程大学考研调剂信息汇总,含调剂人数及来源
  • 2、河北工程大学水利水电学院:河北工程大学在哪个区

1、超详细,往年河北工程大学考研调剂信息汇总,含调剂人数及来源

河北工程大学

河北工程大学是河北省重点骨干大学,河北省人民政府与水利部共建高校,河北省国家一流大学建设二层次高校,坐落在中国历史文化名城、“成语典故之都”邯郸市。占地4098亩的新校园已建成并投入使用,建筑面积76.65万平方米,校园环境优美。学校学科门类齐全,工程特色鲜明,现有工学、理学、管理学、农学、医学、文学、经济学、法学、艺术学、教育学、历史学11个学科门类。

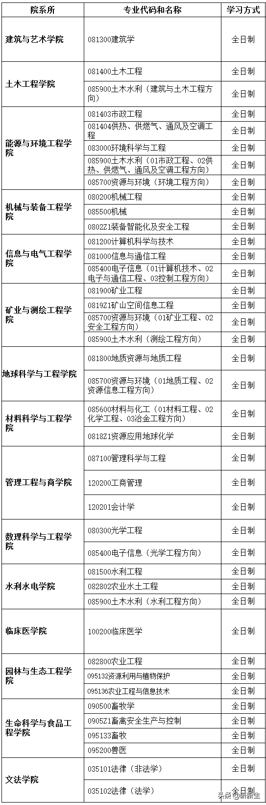
根据《河北工程大学2021年接收调剂硕士生公告》得知,2021年河北工程大学接收调剂的专业如下:

河北工程大学水利水电学院,河北工程大学在哪个区(往年河北工程大学考研调剂信息汇总)

2021年河北工程大学调剂录取人数达到了535人,其中2021年调剂缺额在20人以上的专业有:机械工程、建筑学、土木工程、水利工程、机械、资源与环境。具体如下:

河北工程大学水利水电学院,河北工程大学在哪个区(往年河北工程大学考研调剂信息汇总)

(此数据来源于研新生调剂系统)

2020年河北工程大学调剂录取人数最多的是土木工程学院的土木水利专业(62人),其调剂来源如下:

郑州大学7人、南京工业大学6人、长安大学4人、西安理工大学4人、南昌大学3人、北京工业大学3人、中国矿业大学(北京)3人、青岛理工大学2人、重庆交通大学2人、西南交通大学2人、石家庄铁道大学2人、山东科技大学2人、华东交通大学2人、长沙理工大学1人、重庆大学1人、西安科技大学1人、西南石油大学1人、苏州科技大学1人、福州大学1人、湖南大学1人、深圳大学1人、浙江理工大学1人、河海大学1人、河南大学1人、沈阳建筑大学1人、武汉理工大学1人、安徽理工大学1人、安徽建筑大学1人、太原理工大学1人、天津大学1人、哈尔滨工业大学1人、华北水利水电大学1人、北京科技大学1人

2020年河北工程大学具体调剂情况如下:

河北工程大学水利水电学院,河北工程大学在哪个区(往年河北工程大学考研调剂信息汇总)

(此数据来源于研新生调剂系统)

2019年河北工程大学能源与环境工程学院085900土木水利调剂录取人数最多,达到了56人,其他专业的调剂录取情况如下:

河北工程大学水利水电学院,河北工程大学在哪个区(往年河北工程大学考研调剂信息汇总)

(此数据来源于研新生调剂系统)

以上就是研新生给大家分享的河北工程大学的往年调剂相关信息,希望对各位考生有一定帮助。

2、河北工程大学水利水电学院:河北工程大学在哪个区

位于邯郸的河北工程大学是一所什么水平的大学?

⭐高校专业那些事⭐为您分享/答疑/分析/解惑。

河北省里面,省打头的高校都是实力比较强的省属重点大学。

但是究竟实力如何?我从以下几个方面来分析河北工程大学的历史。

河北工程大学的优势学科河被北工程大学学科评估河北工程大学目前在河北省的大致排名河北工程大学在河北省的近三年录取分数。

河北工程大学的历史一般来说每个省都有科技大学,理工大学,工业大学,农业大学,师范大学,但是叫工程大学的却很少,最著名的就是哈尔滨工程大学。

因此全国重点理工科大学中,叫基本都叫工业大学,理工大学,科技大学,没有人愿意叫工程大学。

因为这个名字好像不受人待见,工程大学的档次感觉不高,没有科技大学,理工大学的名字高大上。

河北工程大学就是这个尴尬的地步。

不废话了,说历史。

河北工程大学是河北省重点骨干大学,河北省人民政府与水利部共建高校,河北省国家一流大学建设二层次高校。

北京水利水电学院从北京迁至邯郸的建议。

5月30日,水利电力部致河北省委将北京水利水电学院迁往河北省邯郸市磁县岳城水库工地。

1970年12月23日,北京水利水电学院改名为河北水利水电学院。

1978年9月28日,河北水利水电学院改名为华北水利水电学院。

1987年6月30日,国家教委同意将华北水利水电学院成建制地由河北省邯郸市迁至河南省郑州市。

1991年9月1日,校本部迁郑办公。

遗留校舍和人员组建华北水利水电学院(邯郸)。

河北建筑科技学院(含2002年4月并入的华北水利水电学院邯郸分部)、邯郸医学高等专科学校、邯郸农业高等专科学校合并组建而成的河北工程学院,经教育部批准,2006年2月更名为河北工程大学。

正因为这段历史 ,水利部才和河北省共建河北工程大学,因为他是华北水利水电学院的一部分。

水利部先共建华北水利水电学院,然后共建河北工程学院。

华北水利水电优秀校友刘慈欣上大学的时候就是在邯郸,也就是在华北水利水电大学(河北工程大学校址)所以他虽然是华北水利水电校友,但是却不愿意去郑州看看。

因为他的记忆停留在河北邯郸的河北工程大学。

刘慈欣刘慈欣 ,近期很热火,国内最顶级的科幻作家。

没有之一。

1963年6月出生,1985年10月参加工作,山西阳泉人,本科学历,高级工程师,科幻作家,中国作家协会会员、第九届全委会委员, 中国科普作家协会会员,山西省作家协会副主席,阳泉市作家协会副主席,中国科幻小说代表作家之一。

随着流浪地球的热播,刘慈欣已经名震寰宇。

河北建筑科技学院和邯郸医专农专的起源就不说了。

河北工程大学优势学科。

因为河北工程大学和华北水利水电有血缘关系,水利部很照顾这个三儿子(大儿子河海大学,二儿子华北水利水电学院)因为水利部的两届部长,四个副部长都是华北水利水电大学毕业的。

比如现任水利部部长鄂竟平,男,汉族,1956年1月生,河北乐亭人,1977年1月加入中国共产党,1979年9月华北水利水电学院水工专业学生。

注意这个时间。

这个时候的华北水利水电大学就在邯郸办学。

部长也得照顾咱华北水利水电大学(邯郸)是不是?至少算半个母校吧。

2010年,水利部与河北省在京签订共建河北工程大学备忘录。

2011年,河北工程大学增列为河北省重点骨干大学。

很快就给了一个博士点:水利工程国家级特色专业(4个):资源勘查工程、建筑学、土木工程、采矿工程 国家“本科专业综合改革试点”项目专业(2个):计算机科学与技术、水利水电工程省级品牌特色专业(8个):资源勘查工程、建筑学、采矿工程、土木工程、水利水电工程、水文与水资源工程、计算机科学与技术、通信工程水利水电,建筑,勘探,土木是他的特色专业,水利专业最好就业凭借水利部老关系,就业不错。

靠水利部老关系拉来了拥有河北省唯一的服务国家特殊需求博士人才培养项目——水资源水环境调控及综合管理。

并且进一步拥有河北省唯一的水利工程博士后科研流动站。

学科评估只有计算机得了c,最厉害的水利工程没有上榜。

实力比较一般。

河北工程大学在河北省的排名。

算实力不错的二本了。

有博士点的二本都是实力不错的。

近些年录取分数。

分数挺高的。

计算机,电子等都需要一本线+30分。

水利水电专业一本线+14分。

2017年分数。

2016录取分数。

就业信息结论:河北工程大学是实力不错的一所院校,一本线+30分的考生可放心报考其热门专业。

优势专业水利水电工程,建筑分数一本线+15左右,就业有保障,水利部关系可不是吹的。

谢谢大家,欢迎大家讨论留言

河北工程大学,是河北省人民政府与水利部共建高校,河北省重点骨干大学,河北省国家一流大学建设二层次高校。

学校于2003年4月由原煤炭部直属的河北建筑科技学院、水利部直属的华北水利水电学院邯郸分部、邯郸医学高等专科学校、邯郸农业高等专科学校四所高校合并组建而成。

拥有河北省唯一的服务国家特殊需求博士人才培养项目——水资源水环境调控及综合管理和河北省唯一的水利工程博士后科研流动站。

学校建设有4个国家级特色专业、2个国家“本科专业综合改革试点”项目专业、8个省级品牌特色专业,在河北省33所公办本科高校中排名全省12位、全国381位,被评为区域高水平大学。

所以总体上只能算一所地方重点高校,全国一般本科高校。

下表这近三年河北工程大学在河北录取情况:由上表可看出,河北工程大学自2016年起才纳入一本招生,录取分数线与省控线线差不多上升,根据以上情况,2018年河北省考生想上河北工程大学文科需超一本线20分、理科需超一本线40分左右才能确保。

本文关键词:河北工程大学在那个地方,河北工程大学在什么地方?,河北工程大学有几个校区,河北工程大学在哪个区哪个街道,邯郸河北工程大学在哪个区。这就是关于《河北工程大学水利水电学院,河北工程大学在哪个区(往年河北工程大学考研调剂信息汇总)》的所有内容,希望对您能有所帮助!

本文链接:https://bk.89qw.com/a-542705

最近发表
网站分类