手机版

百科生活 投稿

学科思政考研学校排名,学科思政研究生学校排名(<考研难度、分数线>)

百科 2026-02-08 10:10:28 投稿 阅读:6708次

关于【学科思政考研学校排名】,学科思政研究生学校排名,今天小编给您分享一下,如果对您有所帮助别忘了关注本站哦。

  • 内容导航:
  • 1、福建师范大学考研学科分析:马克思主义学院(考研难度、分数线)
  • 2、学科思政考研学校排名:学科思政研究生学校排名,思政教育专业考研学校排行榜

1、福建师范大学考研学科分析:马克思主义学院(考研难度、分数线)

简介

福建师范大学马克思主义学院是第二批全国重点马克思主义学院,被誉为“南方坚持马克思主义的重要阵地”。马克思主义理论学科是学校传统优势学科、福建省特色重点学科、福建省高峰学科。学科已形成“本科-硕士-博士”为一体的完整人才培养体系,一级学科博士学位授权点于2011年获批,下设5个二级学科博士点;一级学科硕士点下设6个二级学科硕士点,以及学科教学(思政)专业学位点;

学科排名

学科思政考研学校排名,学科思政研究生学校排名(<考研难度、分数线>)

在第四轮教育部学科评估中,福建师范大学马克思主义学科位列A-,学科实力很强。

专业目录及参考书目

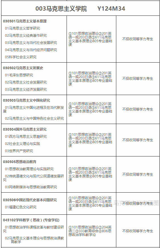
2022招生专业目录

学科思政考研学校排名,学科思政研究生学校排名(<考研难度、分数线>)

学科思政考研学校排名,学科思政研究生学校排名(<考研难度、分数线>)

A57P48表示拟招收学术学位硕士研究生57人、专业学位硕士研究生48人;

参考书目

611:马克思主义基本原理:[1]张雷声.《马克思主义基本原理概论》(第二版)(新编21世纪思想政治教育专业系列教材).中国人民大学出版社,2018年。

805:专业基础课(A):[1]编写组.《毛泽东思想和中国特色社会主义理论体系概论》.高等教育出版社,2018年;[2]编写组.《中国近现代史纲要》.高等教育出版社,2018年;[3]编写组.《思想政治教育学原理》(第2版).高等教育出版社,2018年。

333:教育综合:[1]王道俊、郭文安.《教育学》(第6版).人民教育出版社,2009年5月;[2]孙培青.《中国教育史》(第3版).华东师范大学出版社,2009年6月;[3]张斌贤.《外国教育史》(第1版).教育科学出版社,2008年9月;[4]张大均.《教育心理学》(第1版).人民教育出版社,2005年10月。

806:思想政治学科教学论:[1]胡田庚.《新理念思想政治(品德)教学论》(第三版).北京大学出版社出版,2019年。

2021招生专业目录

学科思政考研学校排名,学科思政研究生学校排名(<考研难度、分数线>)

学科思政考研学校排名,学科思政研究生学校排名(<考研难度、分数线>)

Y124M34表示学院拟招生124人,其中接受推免34人。

参考书目

611:马克思主义基本原理:[1]张雷声.《马克思主义基本原理概论》(第二版)(新编21世纪思想政治教育专业系列教材).中国人民大学出版社,2018年。

805:专业基础课:[1]编写组.《毛泽东思想和中国特色社会主义理论体系概论》.高等教育出版社,2018年;[2]编写组.《中国近现代史纲要》.高等教育出版社,2018年;[3]编写组.《思想政治教育学原理》(第二版).高等教育出版社,2018年9月。

333:教育综合:[1]王道俊、郭文安主编.《教育学》(第6版).人民教育出版社,2009年5月;[2]孙培青主编.《中国教育史》(第3版).华东师范大学出版社,2009年6月;[3]张斌贤主编.《外国教育史》(第1版).教育科学出版社,2008年9月;[4]张大均主编.《教育心理学》(第1版).人民教育出版社,2005年10月。

806:思想政治学科教学论:[1]刘强.《思想政治学科教学新论》.高等教育出版社,2009年。

2020招生专业目录

学科思政考研学校排名,学科思政研究生学校排名(<考研难度、分数线>)

学科思政考研学校排名,学科思政研究生学校排名(<考研难度、分数线>)

Y97M26表示学院拟招生97人,其中拟接收推免26人

参考书目:

611:马克思主义基本原理:[1]张雷声.《马克思主义基本原理概论》(第二版)(新编21世纪思想政治教育专业系列教材).中国人民大学出版社,2018年。

805:专业基础课:[1]编写组.《毛泽东思想和中国特色社会主义理论体系概论》.高等教育出版社,2018年;[2]编写组.《中国近现代史纲要》.高等教育出版社,2018年;[3]编写组.《思想政治教育学原理》(第1版).高等教育出版社,2016年。

333:教育综合:[1]王道俊、郭文安主编.《教育学》(第6版).人民教育出版社,2009年5月;[2]孙培青主编.《中国教育史》(第3版).华东师范大学出版社,2009年6月;[3]王炳照等著.《简明中国教育史》(第3版).北京师范大学出版社,2007年9月;[4]张斌贤主编.《外国教育史》(第1版).教育科学出版社,2008年8月;[5]张大均主编.《教育心理学》(第1版).人民教育出版社,2005年10月;[6]陈琦、刘儒德主编.《教育心理学》(第1版).高等教育出版社,2005年8月。

806:思想政治学科教学论:[1]刘强.《思想政治学科教学新论》.高等教育出版社,2009年。

报录比

近年报名及录取人数

2021年

学科思政考研学校排名,学科思政研究生学校排名(<考研难度、分数线>)

学科思政考研学校排名,学科思政研究生学校排名(<考研难度、分数线>)

2020年

学科思政考研学校排名,学科思政研究生学校排名(<考研难度、分数线>)

学科思政考研学校排名,学科思政研究生学校排名(<考研难度、分数线>)

2021年马克思主义基本原理的报录比4:1,发展史报考3人,录取6人均为调剂,中国化研究报录比4:1,国外马克思主义研究报录比2;1,思想政治教育报录比5:1,在该学院学硕里报考人数最多,中国近现代史基本问题研究报录比3:1,调剂人数较多;学科教学(思政)专硕报录比5:1。福师大的马克思主义学院的专业相较其他学院还是稍微有点难的。从录取的人数来看还是相当可观的,像马克思主义基本原理,马克思主义中国化研究,思想政治教育,学科教学等。

复试分数线

2021年复试分数线

学术学位类:法学321,44,66

专业学位类:教育、汉语国际教育337,47,71

2020年复试分数线

学术学位类:法学325,46,69

专业学位类:教育、汉语国际教育331,46,69

首先,福师大不是自主划线的院校,复试分数线以国家线为准。马克思主义学院之中专业学位只有学科教学(思政),这个专业的基本分数线历年来都高于其他学术学位专业。

总结

福建师范大学为非211高校,所在城市为福建省福州市。整体学院的考研难度不是特别难,每个专业几乎都招收调剂人数。整体而言马克思主义学院的专业报录比平均在1-5左右,报录比最高也是报考人数最多的是学科教学(思政)专业,竞争力在该学院中最为激烈。

2、学科思政考研学校排名:学科思政研究生学校排名,思政教育专业考研学校排行榜

我们知道但凡说到高性价比院校,必然有三个特点

第一,招生规模大。

二是高校竞争水平不高。

第三,地理位置不能太偏。

没有以上三个特征,一定不是性价比高的机构。

接下来,让我们看看小思。思政考研有哪些性价比高的院校?

在上大学之前,小思厚着脸皮推荐勤奋。

需要勤奋老师一对一指导或者想了解更多院校信息的可以点击。

一、重庆师范大学

入选理由:扬州大学地理位置有一定优势,招生数量也很不错。复试分数339,不高。专业课有两两本书,略多,没有应用要求。总的来说,还是不错的。想去江浙沪的跨考考生可以考虑。

三、江苏师范大学

入选理由:福建师范大学这几年确实越来越受关注。50人的招生人数非常可观,复试人数358人,分数很高。第二专业课只考一本书,复习内容相对较少,没有申请要求。还有一个特点就是学制是两年制,所以想要两年制的同学可以考虑福州师范大学。

五、南宁师范大学

入选理由:南宁师范大学虽然地理位置不是很好,但是招生人数在全国排名前三,学校本身的竞争也比较小。21中联考分数线是b区国家线327号,没有申请要求,学制官网也没说清楚。可能是2年或者3年。第二专业课只有一本书,没有申请要求。所以南宁师范大学是一个想稳定找好学校,不想考差学校的学生。

以上是小思推荐的思政考研科目——五所超性价比院校推荐。

有没有最喜欢的想考的院校?你可以在评论区留言,一是看看有没有同行的研究人员,小思也可以告诉你这个学校怎么样,是否值得申请!!!

需要勤奋老师一对一指导或者想了解更多院校信息的可以点击。

本文关键词:思政考研学校排名,思政学科教育考研学校排名,学科思政专业排名,学科思政大学排名,考研学科思政学校排名。这就是关于《学科思政考研学校排名,学科思政研究生学校排名(<考研难度、分数线>)》的所有内容,希望对您能有所帮助!

本文链接:https://bk.89qw.com/a-545752

最近发表
网站分类