手机版

百科生活 投稿

江苏高考满分多少分2022,2022江苏高考总分多少分满分(2022年高考江苏卷试题及参考答案)

百科 2026-02-15 11:14:28 投稿 阅读:9794次

关于【江苏高考满分多少分2022】,2022江苏高考总分多少分满分,今天小编给您分享一下,如果对您有所帮助别忘了关注本站哦。

  • 内容导航:
  • 1、2022年高考江苏卷试题及参考答案
  • 2、江苏高考满分多少分2022:2022江苏高考总分多少分满分

1、2022年高考江苏卷试题及参考答案

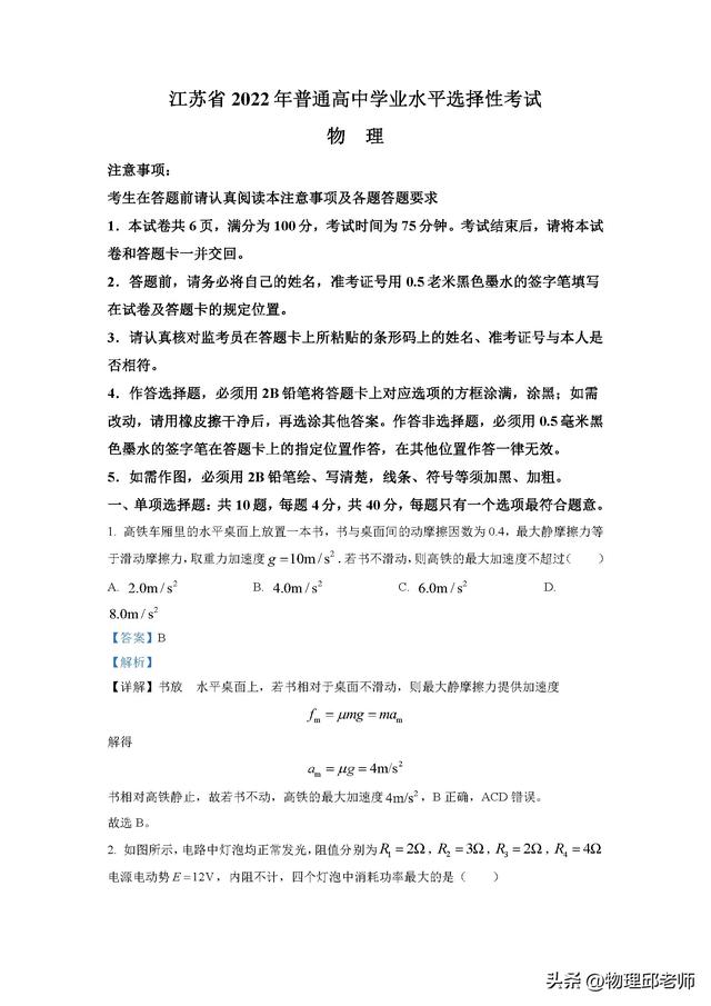
试题试卷

江苏高考满分多少分2022,2022江苏高考总分多少分满分(2022年高考江苏卷试题及参考答案)

江苏高考满分多少分2022,2022江苏高考总分多少分满分(2022年高考江苏卷试题及参考答案)

江苏高考满分多少分2022,2022江苏高考总分多少分满分(2022年高考江苏卷试题及参考答案)

江苏高考满分多少分2022,2022江苏高考总分多少分满分(2022年高考江苏卷试题及参考答案)

江苏高考满分多少分2022,2022江苏高考总分多少分满分(2022年高考江苏卷试题及参考答案)

江苏高考满分多少分2022,2022江苏高考总分多少分满分(2022年高考江苏卷试题及参考答案)

答案解析

江苏高考满分多少分2022,2022江苏高考总分多少分满分(2022年高考江苏卷试题及参考答案)

江苏高考满分多少分2022,2022江苏高考总分多少分满分(2022年高考江苏卷试题及参考答案)

江苏高考满分多少分2022,2022江苏高考总分多少分满分(2022年高考江苏卷试题及参考答案)

江苏高考满分多少分2022,2022江苏高考总分多少分满分(2022年高考江苏卷试题及参考答案)

江苏高考满分多少分2022,2022江苏高考总分多少分满分(2022年高考江苏卷试题及参考答案)

江苏高考满分多少分2022,2022江苏高考总分多少分满分(2022年高考江苏卷试题及参考答案)

江苏高考满分多少分2022,2022江苏高考总分多少分满分(2022年高考江苏卷试题及参考答案)

江苏高考满分多少分2022,2022江苏高考总分多少分满分(2022年高考江苏卷试题及参考答案)

江苏高考满分多少分2022,2022江苏高考总分多少分满分(2022年高考江苏卷试题及参考答案)

江苏高考满分多少分2022,2022江苏高考总分多少分满分(2022年高考江苏卷试题及参考答案)

江苏高考满分多少分2022,2022江苏高考总分多少分满分(2022年高考江苏卷试题及参考答案)

江苏高考满分多少分2022,2022江苏高考总分多少分满分(2022年高考江苏卷试题及参考答案)

江苏高考满分多少分2022,2022江苏高考总分多少分满分(2022年高考江苏卷试题及参考答案)

江苏高考满分多少分2022,2022江苏高考总分多少分满分(2022年高考江苏卷试题及参考答案)

江苏高考满分多少分2022,2022江苏高考总分多少分满分(2022年高考江苏卷试题及参考答案)

江苏高考满分多少分2022,2022江苏高考总分多少分满分(2022年高考江苏卷试题及参考答案)

江苏高考满分多少分2022,2022江苏高考总分多少分满分(2022年高考江苏卷试题及参考答案)

END

江苏高考满分多少分2022,2022江苏高考总分多少分满分(2022年高考江苏卷试题及参考答案)

欢迎转发

后期持续更新分享

2、江苏高考满分多少分2022:2022江苏高考总分多少分满分

高考总分值为750分。语文、数学、外语3门科目以每门150分计入总分,其中外语科目含听力考试30分。学业水平选择性考试科目每门均为100分,其中物理、历史科目以原始分计入总分,其余科目以等级分计入总分。



江苏高考考试科目:

目前江苏高考语文、数学、外语用的是新高考全国卷Ⅰ,其他科目为本省自命题。

江苏普通高校招生考试实行“3+1+2”模式,包括语文、数学、外语3门统一高考考试科目以及考生选择的3门学业水平选择性考试科目。

学业水平选择性考试科目包括思想政治、历史、地理、物理、化学、生物6门,考生首先在物理、历史2门科目中选择1门,再从思想政治、地理、化学、生物4门科目中选择2门。统一高考考试科目使用全国卷,学业水平选择性考试科目由我省自主命题。

新高考和传统高考的区别:

从分科类别而言:传统高考文理分科,高一下学期或高二上学期分开文理科,文科学习的科目除去语数外,还有政治、历史、地理,理科的学习科目是物理、化学、生物。新高考不分文理,学生自由组合。

从考试科目而言:传统高考考试科目为语数外+文综(政史地)/语数外+理综(理化生)分值语数外都是150,文理综都是300分。新高考选考科目为3+3,第一个3指的是语、数、外三门,第二个3指的是6选3(浙江为7选三),6指的是史地政理化生,浙江多了一门技术(包括信息技术和通用技术,各占50分)。满分是100分。

从考试时效而言:传统高考一考定终身,当年当次有效;新高考语数当次有效,英语及选考科目两年有效。

本文关键词:2022江苏高考总分多少分满分,江苏省高考总分多少分满分2021,2020江苏高考多少分满分,江苏高考总分2022年,2021江苏高考总分多少分满分。这就是关于《江苏高考满分多少分2022,2022江苏高考总分多少分满分(2022年高考江苏卷试题及参考答案)》的所有内容,希望对您能有所帮助!

本文链接:https://bk.89qw.com/a-545910

最近发表
网站分类