手机版

百科生活 投稿

校考怎么报名报名详细过程,校考报名方式(2022年九大美院校考信息最全汇总)

百科 2026-02-13 23:21:50 投稿 阅读:1618次

关于【校考怎么报名报名详细过程】:校考怎么报名报名详细过程,今天小编给您分享一下,如果对您有所帮助别忘了关注本站哦。

  • 内容导航:
  • 1、校考怎么报名报名详细过程
  • 2、2022年九大美院校考信息最全汇总!这几所报名即将开始

1、校考怎么报名报名详细过程

  1、官网报,登录目标学校的官网,找到招生页,按要求填写考生信息,考生编号、姓名、身份证号、上传照片、报考专业、选择校考地点,按学校官网的通知到指定地点确认信息,参加专业考试;

  2、考点报,每个省教育考试管理部门都会安排几个交通便利的城市设置校考集中考点,省内外各院校在指定地点、规定时间设置摊位,承接考生报名,考生需要提供照片,背后写姓名身份证号、身份证原件复印件、考生信息卡复印件、报名费等资料;

  3、因各学校会组织多场考试,考生还可以选择考试时间,避免与其它校考时间冲突,合理

2、2022年九大美院校考信息最全汇总!这几所报名即将开始

最近,九大美院终于全部公布了2022年校考公告其中,广美、川美校考内容有所变化清华美院、湖北美院、天津美院均采取初选+校考的形式.....

另外西安美院取消校考成为第一所取消校考的学校

下面一起来看看2022年九大美院的校考信息吧

清华大学美术学院

校考怎么报名报名详细过程,校考报名方式(2022年九大美院校考信息最全汇总)

校考形式:初选+校考设计学类、美术学类:统考成绩为依据进行初选艺术史论专业:需参加文化综合素养测试,择优确定初选合格名单。

报考程序:

2022年1月1日-1月10日:网上报名。

2022年2月中旬:艺术史论专业考生线上确认、缴费并打印准考证

2022年2月中旬:公示初选通过名单

2022年2月下旬:设计学类与美术学类专业考生线上确认、缴费并打印准考证。

2022年3月中旬:艺术类招生文化综合素养测试(艺术史论专业报名学生均需参加)。

2022年3月下旬:设计学类与美术学类专业考试。

2022年4月底前:公布专业课考试合格名单并按教育部要求进行公示。

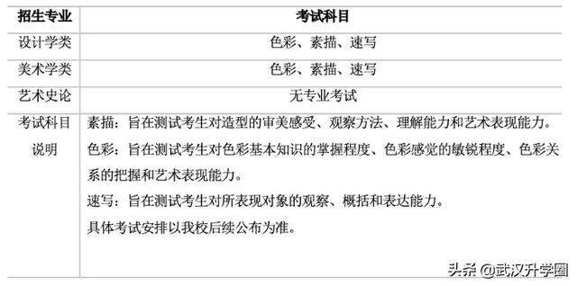
专业考试科目:

校考怎么报名报名详细过程,校考报名方式(2022年九大美院校考信息最全汇总)

招生专业与招生规模:

校考怎么报名报名详细过程,校考报名方式(2022年九大美院校考信息最全汇总)

2022年清华大学美术学院招生总人数依然是240人。其中工艺美术(漆艺术)、工艺美术(金属艺术)、艺术与科技(展示设计)3个专业停招,新增加了工艺美术(纤维艺术)、产品设计(交通工具造型设计)、工艺美术(玻璃艺术)3个专业。

美术学类专业同样如此,壁画专业停招,而新增了版画专业,招生人数保持一致。

清华美院2022年招生还有一个变化,就是设计学类专业取消了语文、外语成绩均不低于90分(150分制)的单科成绩要求。不过,对美术学类考生,仍有单科成绩要求:语文不低于80分、外语不低于70分(均为150分制)。

中国美术学院

校考怎么报名报名详细过程,校考报名方式(2022年九大美院校考信息最全汇总)

校考形式:线上初试+现下复试

初试考试时间:2022年1月12日——1月14日(我校将根据初试报名人数,以计算机随机方式编排分日分场次考试,考生可于2022年1月4日起登录网上报考系统查询具体考试场次、时间)

初试考试科目:

校考怎么报名报名详细过程,校考报名方式(2022年九大美院校考信息最全汇总)

初试成绩公布时间:初试考试成绩将于2022年1月底前公布在中国美术学院招生网上,考生可登录查询初试考试结果。

复试报名时间:2022年2月8日至2022年2月13日

复试考试时间:2022年2月23日——2月25日

复试考试科目:

校考怎么报名报名详细过程,校考报名方式(2022年九大美院校考信息最全汇总)

中国画基础:主要考查中国画专业基础和造型能力。

中国画创作:主要考查中国画专业创作和独立思考能力。

中国画综合能力:主要考查中国画专业综合素养,以书法或速写为考查重点。考生报考中国画专业时,以传统笔墨技法或素描速写技法选择其一进行考试。

设计创作:主要考查考生创意逻辑能力和设计表现能力。

命题创作:根据命题以素描或色彩完成单幅美术创作。

招生计划:

校考怎么报名报名详细过程,校考报名方式(2022年九大美院校考信息最全汇总)

2022年中国美术学院招生总计划1690人,其中美术学类减少17人、设计学类增加160人、图像与媒体艺术类增加20人、环境艺术增加5人、建筑学减少10人、艺术理论类减少20人、工业设计减少25人、取消艺术与科技单独招生250人,取消数字媒体艺术单独招生75人。

综合分折算公式:

综合分 = 专业复试成绩总分÷专业复试成绩满分×60 +高考文化课成绩总分÷高考文化课满分×40

艺术学理论类专业、风景园林专业、工业设计专业在普通类录取。

中央美术学院

校考怎么报名报名详细过程,校考报名方式(2022年九大美院校考信息最全汇总)

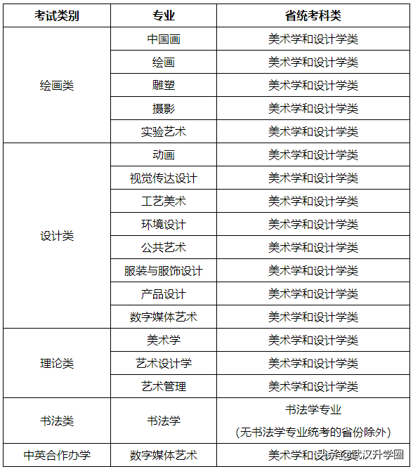
各专业对应的省统考科类:

校考怎么报名报名详细过程,校考报名方式(2022年九大美院校考信息最全汇总)

广州美术学院

校考怎么报名报名详细过程,校考报名方式(2022年九大美院校考信息最全汇总)

校考考试大纲:

跟去年考试大纲对比,主要变化有两点:美术类专业:速写由人物场景组合变成人物写生。设计类专业:素描由场景默写改成生活场景写生;色彩由组合默写改成生活场景写生。
美术类专业考试科目与范围:

色彩:人物头像写生速写:人物写生

素描:人物头像写生

设计类专业考试科目与范围:设计素描:生活场景写生(表现由考场提供的图片或相关资料所规定的内容)色彩表达:生活场景写生(表现由考场提供的图片或相关资料所规定的内容)创意设计:形态构成

四川美术学院

校考怎么报名报名详细过程,校考报名方式(2022年九大美院校考信息最全汇总)

各专业对应的省统考科类要求:

校考怎么报名报名详细过程,校考报名方式(2022年九大美院校考信息最全汇总)

考试科目:

2022年川美设计学类将只考造型综合和设计综合两科,满分也只有200分。不再像2021年以前考素描、色彩、设计基础三科,满分300分。打算考川美校考的2022届考生一定要注意这一变化,有针对性地备考。

校考怎么报名报名详细过程,校考报名方式(2022年九大美院校考信息最全汇总)

考察范围:

素描:人物头像、石膏(雕塑)头像。考查方式:写生、提供图片,以及多种方式的结合。色彩:静物。考查方式:写生、默写、提供图片(物品),以及多种方式的结合。
命题创作:根据试题要求完成相应的构思构图与人物动态组合、场景组织的绘画创作。考查方式:写生、默写、提供图片,以及多种方式的结合。造型综合:人造物、自然物。设计综合:主题文本、文化符号、生活物件或图形元素。

湖北美术学院

校考怎么报名报名详细过程,校考报名方式(2022年九大美院校考信息最全汇总)

校考形式:初选+复试

湖北省绘画设计类考生:

报名时间:拟安排在2022年1月4日至6日。初选资格查询时间:考生在2022年1月8日后,可进行资格查询,获得初选资格考生,方可进行下阶段网上缴费。网上缴费时间:拟安排在2022年1月9日-11日。考试时间地点:湖北武汉湖北美术学院(藏龙岛校区),现场考试拟安排在2022年1月15日、16日。

省外绘画设计类考生,全国(含湖北)书法类、服装表演类考生:

报名时间:拟安排在2022年2月下旬。初选资格查询时间:拟安排在2022年2月底-3月初。考试时间地点:湖北武汉湖北美术学院(藏龙岛校区)考点,现场考试时间拟安排在2022年3月10日、11日。

各专业类关于专业校考的基本要求:

绘画设计类:绘画设计类限艺术考生报考。报考我校该类型的考生,必须参加考生所在省份(自治区、直辖市)美术学和设计学的艺术统考,统考成绩达到我校在各省划定的成绩要求,方可报名并必须参加我校组织的绘画设计类校考。

各专业类对应的省统考科类一览表:

校考怎么报名报名详细过程,校考报名方式(2022年九大美院校考信息最全汇总)

西安美术学院

校考怎么报名报名详细过程,校考报名方式(2022年九大美院校考信息最全汇总)

各专业类招生办法:

美术学类、设计学类及雕塑专业:2022年我院“美术学类、设计学类及雕塑”专业不组织专业课校考,考生须参加考生所在省“美术与设计学类”专业课统考且成绩合格,依据考生专业课统考成绩和普通高等学校招生全国统一考试(以下简称“高考”)文化课成绩折算综合分,分省计划进行招生录取。

美术理论类(美术学、艺术设计学、艺术史论、艺术管理)专业:2022年我院“美术理论类”(美术学、艺术设计学、艺术史论、艺术管理)专业不组织专业课校考,考生须参加考生所在省“美术与设计学类”专业课统考且成绩合格(安徽省艺术管理、艺术史论专业也可参加模块二考试),依据考生高考文化课成绩(语文单科成绩不低于90分),分省计划进行招生录取。

天津美术学院

校考怎么报名报名详细过程,校考报名方式(2022年九大美院校考信息最全汇总)

校考形式:初选+复试

校考报名时间:2021年12月21日10:00-2022年1月5日17:00

线上初选时间及安排:模拟考试时间:2022年1月14日至1月15日正式考试时间:2022年1月17日至1月18日

初选考试科目及时长:

校考怎么报名报名详细过程,校考报名方式(2022年九大美院校考信息最全汇总)

本科招生专业考试各专业对应考试类别及省统考科类:绘画类、设计类、书法类和中英合作办学:须在美术学和设计学类省统考合格基础上(无书法学专业统考的省份除外)采取线上初选和线下复试的方式进行。理论类:不组织专业考试,考生须美术学和设计学类省统考合格,按高考文化成绩全国排名录取。历史建筑保护工程专业(普通类):不组织专业考试,不仅限于艺术生报考,高考后可直接填报志愿

校考怎么报名报名详细过程,校考报名方式(2022年九大美院校考信息最全汇总)

鲁迅美术学院

校考怎么报名报名详细过程,校考报名方式(2022年九大美院校考信息最全汇总)

各专业类别招生办法:

“美术学类”、“戏剧与影视学类”、“设计学类”、“中外合作办学项目”:使用省级“美术学与设计学类”统考成绩进行初选,对于初选合格的考生,于3月底之前组织现场校考。

“书法学专业”、“服装表演”:于3月底之前组织现场校考。

“美术学专业”、“艺术设计学专业”、“艺术管理专业”:不组织校考,考生须 “美术学和设计学类”统考合格,高考后填报志愿,使用高考文化课成绩录取。

各专业类别省级统考科类对应要求:

本文关键词:校考怎么报名报名详细过程图,校考怎么网上报名,校考怎么报名报名详细过程视频,校考网上怎样报名,招生报名流程。这就是关于《校考怎么报名报名详细过程,校考报名方式(2022年九大美院校考信息最全汇总)》的所有内容,希望对您能有所帮助!

本文链接:https://bk.89qw.com/a-545939

最近发表
网站分类