手机版

百科生活 投稿

大专临床医学可以考研究生吗,专科临床可以考研吗(临床医学全日制专升本、专科可报考的院校汇总)

百科 2025-10-23 19:32:04 投稿 阅读:8601次

关于【大专临床医学可以考研究生吗】,专科临床可以考研吗,今天涌涌小编给您分享一下,如果对您有所帮助别忘了关注本站哦。

  • 内容导航:
  • 1、50多所院校可报!临床医学全日制专升本、专科可报考的院校汇总
  • 2、大专临床医学可以考研究生吗:专科临床可以考研吗

1、50多所院校可报!临床医学全日制专升本、专科可报考的院校汇总

关于教育部等九部门印发《职业教育提质培优行动计划(2020—2023年)》的通知中我们可以看到,“不限制专科高职学校招收中职毕业生的比例,适度扩大专升本招生计划,为部分有意愿的高职(专科)毕业生提供继续深造的机会。

每年的考研大军中,专升本的考生比例也会占一大部分,而对于临床医学的学生来说,考研基本是绝大多数人的必选之路,那么对于专升本的医学生更不例外。

但不同的是,专升本的学生择校时院校可供选择性没有那么广泛,有些高校会明确说明不接收专升本的考生报考。所以,对于专升本的考生我们应该提前了解哪些院校是可以报考的,从而更有目标的去择校,更有准备的去复习。

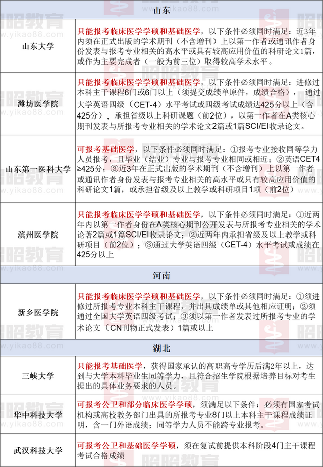
这期小昭把各院校接收统招“全日制专升本”

的报考情况给大家做个汇总

大专临床医学可以考研究生吗,专科临床可以考研吗(临床医学全日制专升本、专科可报考的院校汇总)

以上都是根据最新的22考研简章和目录汇总的,给大家做一个参考,标绿的院校为临床学硕和专硕都可以报的,标黄的为只能报学硕或专硕的。

具体的届时应以最新发布的23招简为主,或者咨询研招办,以防部分院校政策有变。

当然,除了以上统招“全日制专升本”以外,还有一类以同等学力身份参加考试的考生(高职高专毕业学历后满两年或两年以上以及国家承认学历的本科结业生)。这些考生相比全日制专升本来说,可选择性更小,而且要求更高。

一般院校都会有论文发表、英语四六级、复试时加试等要求。如果有想以同等学力身份可报考的院校有需求的同学,小昭也整理了针对本科同等学力身份(专科毕业后两年)哪些院校可报考,且报考的具体要求!一起看看吧~

今年应该会有不少院校的招生情况发生变化的,宝子们请以院校最新23年招简里的要求为准~

大专临床医学可以考研究生吗,专科临床可以考研吗(临床医学全日制专升本、专科可报考的院校汇总)

大专临床医学可以考研究生吗,专科临床可以考研吗(临床医学全日制专升本、专科可报考的院校汇总)

 大专临床医学可以考研究生吗,专科临床可以考研吗(临床医学全日制专升本、专科可报考的院校汇总)

大专临床医学可以考研究生吗,专科临床可以考研吗(临床医学全日制专升本、专科可报考的院校汇总)

大专临床医学可以考研究生吗,专科临床可以考研吗(临床医学全日制专升本、专科可报考的院校汇总)

临床医学生考研已经很不容易了,对于专科、专升本的考生来说更是难上加难,限制因素太多,但每年都不乏有专升本考生逆袭大佬,成功录取名校的案例。比如今年那位中专升大专,大专升本科,后来成功考取北京协和医学院的张焕腾学长。

大专临床医学可以考研究生吗,专科临床可以考研吗(临床医学全日制专升本、专科可报考的院校汇总)

所以,不要自己看低自己的出身,只要自己足够优秀,成绩会创造不可能,一切都会有奇迹!

2、大专临床医学可以考研究生吗:专科临床可以考研吗

专科的临床医学生可以直接考研吗?

专科学历能考研吗?专科毕业2年后可以直接报考研究生,不用去读本科;获得国家承认的高职高专毕业学历后满2年(从毕业后到录取当年9月1日,下同)或2年以上的人员可以报名。

报名参加全国硕士研究生招生考试的人员,须符合下列条件:(一)中华人民共和国公民。

(二)拥护中国共产党的领导,品德良好,遵纪守法。

(三)身体健康状况符合国家和招生单位规定的体检要求。

(四)考生学业水平必须符合下列条件之一:1、国家承认学历的应届本科毕业生(含普通高校、成人高校、普通高校举办的成人高等学历教育应届本科毕业生)及自学考试和网络教育届时可毕业本科生。

考生录取当年9月1日前必须取得国家承认的本科毕业证书,否则录取资格无效。

2、具有国家承认的大学本科毕业学历的人员。

3、获得国家承认的高职高专毕业学历后满2年(从毕业后到录取当年9月1日,下同)或2年以上的人员,以及国家承认学历的本科结业生,符合招生单位根据本单位的培养目标对考生提出的具体学业要求的,按本科毕业同等学力身份报考。

4、已获硕士、博士学位的人员。

专科的临床医学生可以直接考研吗?【1】.专科临床医学生报考条件:1、大专工作2年以上可以以本科同等学力的资格参加考研。

2、其他条件:身体符合要求,年龄没有限制。

报考时准备好毕业证学位证,甚至有的学校不需要学位证。

3、4级并不是强制要求,但好学校需要过6级。

4、执业医师在报考专业学位时需要考虑(也只是部分院校)。

5、所需要注意的就是报考时不能要求太高,一般同等学力的考研都会受到名校一定程度的歧视,可以关注一下招生目录里面每个专业的限制,有的专业后面会明确写明“允许同等学力报考”或者“仅限全日制临床医学本科”等条件。

6、多练习口语,复试时很重要;复试时还要加试你所报专业的主干课程,注意复习。

【2】.另外,专科毕业可以考虑先考专升本,然后再考研,条件如下:1、报考临床医学、口腔医学、预防医学、中医学等临床类专业的人员,应当取得省级卫生行政部门颁发的相应类别的执业助理医师及以上资格证书或取得国家认可的普通中专相应专业学历;或者区县级以上卫生行政部门颁发的乡村医生执业证书并具有中专学历或中专水平证书。

2、报考护理学专业的人员应当取得省级卫生行政部门颁发的执业护士证书。

3、报考医学门类其它专业的人员应是从事卫生、医药行业工作的在职专业技术人员。

4、考生报考的专业原则上应与所从事的专业对口。

注:对不符合上述条件且要求报考医学门类的考生,各市、县(市、区)招生办公室要以适当方式告知其毕业后所获得的医学成人高等教育文凭将不能作为参加执业医师、执业护士考试的依据。

从事考研教育服务多年,深耕于考研领域多年。

更多相关知识及资料请关注我,有更多问题请在评论区留言。

不可以的。

即使能考的话,能收的院校也很少,虽然都写着招收同等学力。

本文关键词:专科临床可以考研吗女生,专科临床可以考研吗知乎,临床专科考研只能考学硕吗,临床专科考研可以考哪些专业,临床专科能考研究生吗。这就是关于《大专临床医学可以考研究生吗,专科临床可以考研吗(临床医学全日制专升本、专科可报考的院校汇总)》的所有内容,希望对您能有所帮助!

本文链接:https://bk.89qw.com/a-546088

最近发表
网站分类