手机版

百科生活 投稿

武汉音乐学院是几本,武汉音乐学院是三本吗(武汉音乐学院2022本科招生章程及招生录取咨询问答)

百科 2026-01-11 19:08:44 投稿 阅读:3120次

关于【武汉音乐学院是几本】,武汉音乐学院是三本吗,今天小编给您分享一下,如果对您有所帮助别忘了关注本站哦。

  • 内容导航:
  • 1、武汉音乐学院2022本科招生章程及招生录取咨询问答
  • 2、武汉音乐学院是几本:武汉音乐学院是三本吗

1、武汉音乐学院2022本科招生章程及招生录取咨询问答

01

武汉音乐学院2022年

全日制普通本科招生章程

第一章 总则

第一条 根据《中华人民共和国教育法》《中华人民共和国高等教育法》和教育部有关规定,结合学校实际,制定本章程。

第二条 学校招生工作严格遵守公开、公正、公平原则,选拔优秀人才。

第三条 学校招生工作接受上级主管部门、纪检监察部门、考生及社会的监督。

第二章 学校概况

第四条 学校名称:武汉音乐学院。学校代码:11524。学校地址:湖北省武汉市武昌区张之洞路1号,邮政编码:430060。法人代表:胡志平。

第五条 办学层次、类型:本科、公办全日制普通高等学校。

第六条 学校主管单位:湖北省教育厅

第三章 组织机构

第七条 按照教育部有关规定,学校招生工作领导小组和招生委员会全面负责学校招生工作。学校招生工作办公室是学校组织和实施全日制普通本科招生工作的常设机构。

第八条 学校设立招生工作监督委员会对招生工作全程实施监督。

第四章 招生计划

第九条 学校在核定的招生规模内,根据发展规划、办学条件、生源状况、人才需求、学科专业建设等因素,科学、合理地编制年度招生来源计划。学校2022年全日制普通本科招生计划经主管部门下达后将在学校招生信息网公布。

第五章 录取规则

第十条 按教育部相关文件规定,报考我校考生所报专业属生源地省级统考范围内的,考生须获得省级统考相应专业合格证书或省级统考合格;省级统考不涉及的专业,考生可直接参加我校组织的专业考试。因考生不符合所在省级专业统考规定,造成校考成绩无效的,后果由考生本人承担。

第十一条 我校在国家招生政策指导下,对组织校考招生专业,自主划定高考文化课成绩录取控制分数线。具体执行时,如与生源所在地省级招生考试机构要求不一致,按生源所在地省级招生考试机构有关要求执行。

第十二条 我校高考文化课成绩录取控制分数线均按照750分制标准划定。高考文化课满分非750分制的省(自治区、直辖市),需先按750分制折算(高考文化课成绩÷高考文化课满分×750 )。

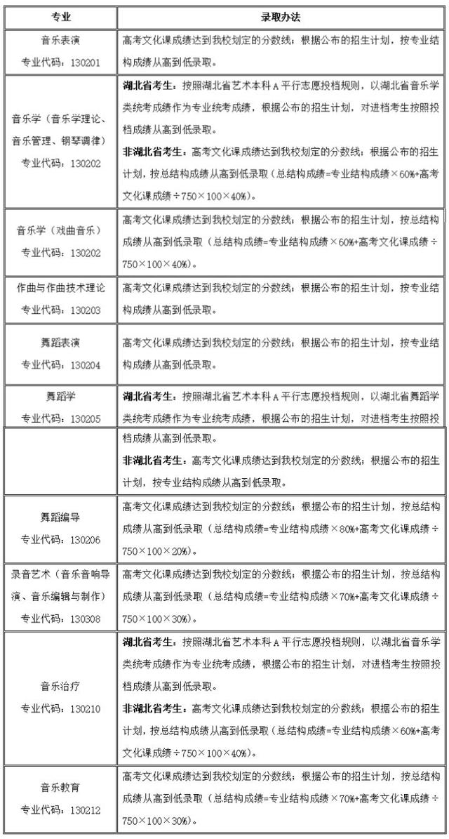
第十三条 2022年我校招生各专业录取办法:

武汉音乐学院是几本,武汉音乐学院是三本吗(武汉音乐学院2022本科招生章程及招生录取咨询问答)

第十四条 成绩同分的录取办法:

(1)湖北省考生报考音乐学(音乐学理论、音乐管理、钢琴调律)、音乐治疗、舞蹈学专业:投档成绩相同,依次按照高考文化课成绩、省统考成绩从高到低录取。

(2)音乐教育、音乐学(戏曲音乐)、录音艺术、舞蹈编导专业、非湖北省考生报考音乐学(音乐学理论、音乐管理、钢琴调律)、音乐治疗专业:总结构成绩相同,依次按照高考文化课成绩、专业结构成绩从高到低录取。

(3)作曲与作曲技术理论、音乐表演、舞蹈表演、非湖北省考生报考舞蹈学专业:专业结构成绩相同,则按专业结构成绩中分值比例最高的科目的成绩从高到低录取,如上述成绩仍相同,则按高考文化课成绩从高到低录取。

第十五条 学校执行教育部、湖北省教育厅公布的2022年度高考加分政策。高考加分项目及分值仅适用于湖北省考生报考公布了在湖北省招生计划的招生专业(方向)。招生专业(方向)和计划以《湖北招生考试》公布的为准。高考加分项目及分值不适用于其他不安排分省招生计划的专业(方向)。

第十六条 学校各招考方向文理科兼收,外语不限语种,学生入校后统一实施英语语种教学。

第十七条 在2022年学校组织的校考中,有缺考科目或违纪作弊的考生一律不予录取。

第十八条 学校对考生身体状况要求执行《普通高等学校招生体检工作指导意见》及有关补充规定。

第十九条 新生入学三个月内,学校将按照《普通高等学校学生管理规定》对录取新生进行入学资格复查,复查不合格的考生,学校将取消其入学资格。

第二十条 奖学金、助学金、勤工助学、国家助学贷款等助学措施按照教育部、湖北省教育厅和学校相关规定执行。

第六章 收费标准

第二十一条 音乐学(音乐学理论、戏曲音乐、钢琴调律)、作曲与作曲技术理论、录音艺术、音乐表演、音乐教育、音乐治疗、舞蹈表演、舞蹈编导、舞蹈学专业学费每生15000元/学年,音乐学(音乐管理)学费每生11000元/学年;住宿费每生1320元/学年。具体收费标准以当年湖北省物价管理部门核定为准。

第七章 学历、学位证书

第二十二条 学生在学校规定学习年限内,修完教育教学计划规定内容,成绩合格,达到学校毕业条件的,学校准予毕业,并颁发毕业证书。符合学位授予条件的,学校颁发学位证书。

第二十四条 学校不委托中介组织和个人从事招生活动,考生及家长谨防受骗。

第九章 附则

第二十五条 本章程适用于武汉音乐学院2022年全日制普通本科招生工作。

第二十六条 本章程由武汉音乐学院授权武汉音乐学院招生工作办公室解释。

02武汉音乐学院2022年

普通本科招生录取咨询问答

一、2022年普通本科招生录取文化成绩分数线什么时候公布?

答:2022年普通本科招生录取文化成绩分数线将在7月上旬公布,我校招生信息网“普通本科招生”栏目公布有历年普通本科招生录取文化成绩分数线。

二、2022年普通本科招生计划具体如何分配?

答:我校2022年普通本科招生预分计划已公布,详见武汉音乐学院招生信息网 武汉音乐学院2022年普通本科招生简章https://zsks.whcm.edu.cn/info/1109/5429.htm。

三、各专业(方向)总结构成绩如何计算,录取办法是什么?

答:总结构成绩计算和录取办法详见我校发布的《武汉音乐学院2022年全日制普通本科招生章程》https://zsks.whcm.edu.cn/info/1108/5619.htm。

四、考生高考成绩是否要达到考生生源在地省级招办划定的录取批次控制线?

答:我校是教育部批准的独立设置艺术院校之一,自主划定普通本科招生高考文化录取控制分数线。具体执行录取时以生源地省级招办的规定为准。

五、我校是否执行各省市规定的政策性加分政策?

答:我校执行教育部、湖北省教育厅公布的2022年度高考加分政策。高考加分项目及分值仅适用于湖北省考生报考公布了在湖北省招生计划的招生专业(方向)。招生专业(方向)和计划以《湖北省招生考试》公布的为准。高考加分项目及分值不适用于其他不安排分省招生计划的专业(方向)。

六、普通本科录取各专业志愿是否有级差?

答:我校普通本科各专业志愿是平行关系。

七、考生获得两个专业方向的专业合格证,怎么填志愿?

答:考生根据两个专业方向的成绩排名和自己的意愿,把自己排名最好,最希望上的专业放在前面。每位考生最多可以填两个已获得专业合格证的专业志愿。具体高考志愿填报要求及相关规定须根据考生生源所在省市招办相关文件规定执行。

八、录取结果什么时候公布?

答:各省录取进程不一样,请关注本人高考录取电子档案状态情况。

九、填报志愿要不要选服从调剂?

答:考生勾选服从调剂将增大录取希望。

十、什么是院校专业组?

答:“院校专业组”是指高校选考科目要求相同的若干专业的组合,也是考生填报志愿和投档录取的基本单位。

十一、湖北省考生填报志愿需要注意什么?

答:1.湖北省考生报考音乐学(音乐学理论、音乐管理、音乐心理与治疗、钢琴调律方向)、舞蹈学专业安排在艺术本科A平行志愿模块招生,按照2022年艺术本科A平行志愿有关招生录取政策执行。

其中,湖北省考生报考音乐学(钢琴调律)方向,省统考的器乐演奏科目必须是钢琴演奏。

2.湖北省考生报考其它专业方向须选择艺术本科A梯度志愿。

十二、平行志愿院校专业组是如何投档的?

答:平行志愿院校专业组投档是以院校专业组为基本投档单位进行投档,投档后形成该院校专业组的投档线。

院校专业组平行志愿投档按照“分数优先、遵循志愿、一次投档、不再补档”的规则,按考生投档成绩从高分到低分排序,考生分数越高,投档排序越在前面。当遇到多名考生成绩相同时,按照同分投档排序规则排序。

考生可以填报同一院校的一个或多个院校专业组志愿,也可以混合填报不同院校的院校专业组志愿。轮到某考生投档时,计算机按照该考生填报的志愿顺序检索,当检索到该考生填报的某个院校专业组有计划余额,且符合投档条件时,考生档案即投到该院校专业组。

已经投档的考生不再检索后续院校专业组志愿。如果考生档案投档到某院校专业组因故退档的,也只能参加征集志愿或后续批次录取。

十三、艺术本科A梯度志愿和平行志愿两个模块为什么不能同时兼报?

答:艺术本科 A 两个志愿模块段投档录取和模拟过程处于同一时间段内,考生在填报艺术本科A 志愿时,只能从中选择一个志愿模块填报。

十四、湖北省考生的艺术类平行志愿投档成绩如何构成?

答:报考梯度志愿的考生艺术成绩使用校考专业成绩,报考平行志愿考生成绩按如下公式计算:

音乐学类:

投档成绩=[(高考总分+优录加分)×40%+专业统考成绩×60%]×2

舞蹈学类:

按专业统考成绩排序投档。

投档成绩=专业统考成绩

十五、对考生高考选考科目有要求吗?

答:我校所有专业对考生高考选考科目组合无特别要求。

2、武汉音乐学院是几本:武汉音乐学院是三本吗

武汉音乐学院是湖北第一批招生。我们可以说武汉音乐学院是一所大学。武汉音乐学院位于湖北省武汉市,是中国九所独立音乐学院之一,也是华中地区唯一的独立高等学府。

武汉音乐学院就业情况怎么样

教育质量和办学效益日益提高,至今为国家培养了大批音乐艺术人才。许多毕业的本科生、硕士生成为音乐艺术院校的教授、副教授,文艺团体的一级或二级艺术家,音乐研究机构和新闻媒体的骨干。

武汉音乐学院的师资力量怎么样?

武汉音乐学院现有教职工463人,其中专任教师300人,占全校64.8%。

其中教授27人,副教授84人,副教授111人,占专任教师总数的37.0%。

专任教师中,具有硕士以上学历的有186人,占专任教师总数的62.0%。

学院专任教师平均年龄40岁,其中35岁及以下教师112人,占全部专任教师的37.3%,36岁至45岁教师96人,占全部专任教师的32.0%,46岁至55岁教师71人,占全部专任教师的23.7%,56岁及以上教师21人,占全部专任教师的7.0%。

你说几本书是什么意思?

本科第一批,即所谓的“一本”(有的省份称之为第一本),多为全国重点大学和部分省重点大学。一般来说,一本录取的基本都是重点大学。

本科二批,简称“第二版”或“第二版”,在本批次招生的高校中,办学水平相对一般,以事业单位为主。

第三批本科,简称“三本”或简称“三本”,一般由独立学院和部分民办院校招生。这些学院的一个显著特点就是学费比较贵,基本都是1万元/年。

以上武汉音乐学院有多少本?是一个,两个还是三个?由中职学校网收集整理,更多武汉音乐学院招生咨询信息随时关注大学招生频道。

本文关键词:武汉音乐学院算好学校吗,武汉音乐学院是几本?是一本、二本还是三本?,武汉音乐艺术学院是几本,武汉音乐学院是一本二本?,武汉音乐学院是三本吗知乎。这就是关于《武汉音乐学院是几本,武汉音乐学院是三本吗(武汉音乐学院2022本科招生章程及招生录取咨询问答)》的所有内容,希望对您能有所帮助!

本文链接:https://bk.89qw.com/a-546317

最近发表
网站分类