手机版

百科生活 投稿

中级经济师2021年报名和考试时间,2021年中级经济师报名及考试时间安排(2021年内蒙古初中级经济师报名7月23日开始)

百科 2026-04-03 23:51:55 投稿 阅读:6743次

关于【中级经济师2021年报名和考试时间】,2021年中级经济师报名及考试时间安排,今天涌涌小编给您分享一下,如果对您有所帮助别忘了关注本站哦。

  • 内容导航:
  • 1、2021年内蒙古初中级经济师报名7月23日开始
  • 2、中级经济师2021年报名和考试时间:2021年中级经济师报名及考试时间安排

1、2021年内蒙古初中级经济师报名7月23日开始

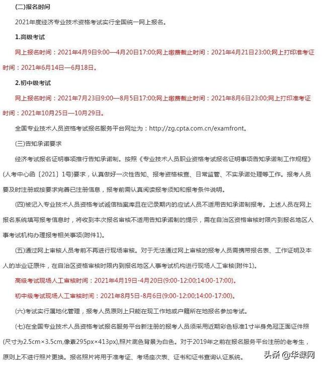
  从内蒙古人事考试信息网发布的《2021年度全国经济专业技术资格考试报名通知》中可知2021年内蒙古初中级经济师报名时间2021年7月23日9:00—8月5日17:00;网上缴费截止时间:2021年8月6日23:00;网上打印准考证时间:2021年10月25日—10月29日。请考生在规定时间内报名。

  目前报名入口已经开通啦

  报考人员原则上只能在现工作地或户籍所在地报名参加考试。

中级经济师2021年报名和考试时间,2021年中级经济师报名及考试时间安排(2021年内蒙古初中级经济师报名7月23日开始)

中级经济师2021年报名和考试时间,2021年中级经济师报名及考试时间安排(2021年内蒙古初中级经济师报名7月23日开始)

  报名入口是全国专业技术人员资格考试服务平台

  报名照片要求:

  在全国专业技术人员资格考试报名服务平台新注册的报考人员须采用近期彩色标准1寸半身免冠正面证件照(尺寸为2.5cm×3.5cm,像素295px×413px),照片底色背景为白色。

中级经济师2021年报名和考试时间,2021年中级经济师报名及考试时间安排(2021年内蒙古初中级经济师报名7月23日开始)

  以上是内蒙古经济师报名信息了,了解更多考试动态,请前往中华考试网



2、中级经济师2021年报名和考试时间:2021年中级经济师报名及考试时间安排

2021年中级经济师的考试时间为10月30日、31日,报名时间将于7月-8月进行,最早于7月19日开始报名,以下是小编整理的具体时间安排,供参考。

批次考试时间科目110月30日上午08:30—10:00《经济基础知识》10:40—12:10《专业知识和实务》210月30日下午14:00—15:30《经济基础知识》16:10—17:40《专业知识和实务》310月31日上午08:30—10:00《经济基础知识》10:40—12:10《专业知识和实务》410月31日下午14:00—15:30《经济基础知识》16:10—17:40《专业知识和实务》地区报名时间报名入口江苏7月19日9:00-7月28日16:00中国人事考试网陕西7月19日-7月29日17:00中国人事考试网西安7月19日起-7月29日17:00止中国人事考试网新疆7月19日-8月6日19:00中国人事考试网兵团7月19日-8月6日中国人事考试网海南7月19日-8月19日中国人事考试网山西7月19日-29日中国人事考试网江西7月19日-7月28日中国人事考试网四川7月19日-8月22日中国人事考试网宁夏7月19日9:00-8月22日23:00中国人事考试网湖北7月20日09:00-7月29日20:00中国人事考试网武汉7月20日09:00-7月29日20:00中国人事考试网重庆7月20日9:00-7月29日17:00中国人事考试网河南7月20日9:00-7月29日17:00中国人事考试网黑龙江7月20日-8月3日中国人事考试网广西7月22日上午8:00-8月3日下午17:00中国人事考试网甘肃7月22日至8月1日18:00中国人事考试网内蒙古7月23日9:00-8月5日17:00中国人事考试网湖南7月23日9:00-8月1日17:00中国人事考试网山东7月27日9:00-8月16日16:00中国人事考试网浙江7月28日至8月6日中国人事考试网北京7月30日-8月8日中国人事考试网广东8月2日9:00-8月11日17:00中国人事考试网深圳8月2日9:00-8月11日17:00中国人事考试网广州8月2日9:00-8月11日17:00中国人事考试网贵州8月3日-8月18日中国人事考试网安徽8月3日9:00-8月13日16:00中国人事考试网辽宁8月5日9:00-8月15日24:00中国人事考试网福建8月6日至8月18日中国人事考试网河北8月6日-16日中国人事考试网

本文关键词:2021年中级经济师报名时间和考试时间,2021年中级经济师 报名时间,2021中级经济师报名时间考试时间,2021年中级经济师报名时间及考试时间,2021年中级经济师考试具体时间。这就是关于《中级经济师2021年报名和考试时间,2021年中级经济师报名及考试时间安排(2021年内蒙古初中级经济师报名7月23日开始)》的所有内容,希望对您能有所帮助!

本文链接:https://bk.89qw.com/a-546726

最近发表
网站分类