手机版

百科生活 投稿

益阳有什么大学,益阳市大学排名名单是什么(益阳新添一所高等学校)

百科 2025-12-28 19:36:45 投稿 阅读:7321次

关于【益阳有什么大学】,益阳市大学排名名单是什么,今天小编给您分享一下,如果对您有所帮助别忘了关注本站哦。

  • 内容导航:
  • 1、祝贺!教育部官宣,益阳新添一所高等学校
  • 2、益阳有什么大学:益阳市大学排名名单是什么

1、祝贺!教育部官宣,益阳新添一所高等学校

益阳有什么大学,益阳市大学排名名单是什么(益阳新添一所高等学校)

教育部办公厅关于公布2021年度第二批专科层次高等学校备案名单的函。

益阳有什么大学,益阳市大学排名名单是什么(益阳新添一所高等学校)

2021年度第二批省级人民政府审批设置实施专科教育高等学校备案名单。

益阳有什么大学,益阳市大学排名名单是什么(益阳新添一所高等学校)

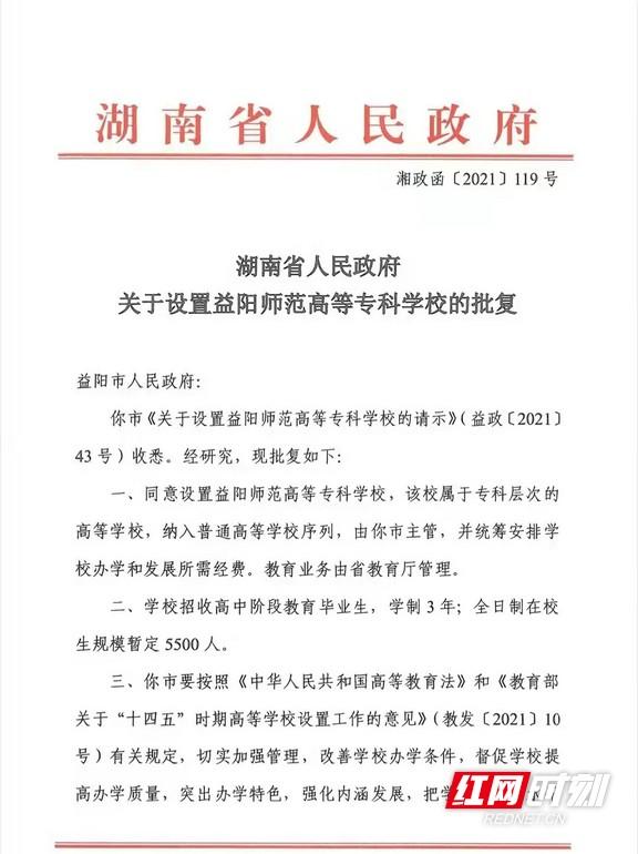
湖南省人民政府关于设置益阳师范高等专科学校的批复。

益阳有什么大学,益阳市大学排名名单是什么(益阳新添一所高等学校)

湖南省人民政府关于设置益阳师范高等专科学校的批复。

好消息!在教育部办公厅新近公布的2021年度第二批专科层次高等学校备案名单中,益阳师范高等专科学校榜上有名。这意味着,益阳将新添1所专科层次的高等学校。

相关批复函指出,同意设置益阳师范高等专科学校,该校属于专科层次的高等学校,纳入普通高等学校序列,由益阳市主管,并统筹安排学校办学和发展所需经费。教育业务由省教育厅管理。学校招收高中阶段教育毕业生,学制3年。全日制在校生规模暂定 5500 人。

娄底幼儿师范高等专科学校也在这批公示名单中。

2、益阳有什么大学:益阳市大学排名名单是什么

01

湖南城市学院

湖南城市学院(简称“湖南城院),由原益阳师范高等专科学校和原湖南城建高等专科学校于2002年合并组建而成;是一所由湖南省人民政府主办的全日制普通本科院校,属于湖南省高水平应用特色学院,也是“教育部信息化建设试点单位”、全国毕业生就业典型经验高校。学校先后荣获“湖南省立项建设新增硕士学位授予单位”、湖南省“高水平应用特色学院”、“湖南省文明单位”、“湖南省平安高校”等荣誉称号。

02

益阳职业技术学院

益阳职业技术学院,前身是创建于1972年的益阳农业学校,是经湖南省人民政府批准成立、国家教育部备案的由益阳市人民政府举办主管的全日制公办高等职业院校,也是湖南省绿色学校、湖南省教育厅确定的第二批“现代学徒制”试点院校。学院先后荣获湖南省汽车制造业高技能人才培养培训基地”、“湖南省企业人才培训示范基地”、“湖南省职业院校农民工、农村劳动力转移、外派劳务人员、服务外包产业人才培训基地”等荣誉称号。

03

湖南工艺美术职业学院

湖南工艺美术职业学院创建于1975年,由益阳市七·二一工艺美术大学和成立于1981年的湖南省服装技工学校合并而成。2005年,经湖南省人民政府批准,正式成立湖南工艺美术职业学院。学院是全国4所工艺美术职业学院之一、湖南省非物质文化遗产保护研究基地;先后荣获国家级优质专科高等职业院校、湖南省教学管理强校、湖南省高校大学生创新创业孵化示范基地等荣誉称号。

04

益阳医学高等专科学校

益阳医学高等专科学校始建于1950年08月,前身是益阳卫校,是经湖南省人民政府批准、教育部备案的全日制普通高等职业院校,也是国家全科医生规范化培训基地、国家口腔健康教育基地、湖南省防治血吸虫病培训基地。学校先后荣获中南大学湘雅医院护理人才培养合作学校、湖南省级园林式单位、湖南省文明高校、湖南省乡村医生优秀培养学校、湖南省征兵工作先进单位等荣誉称号。

05

益阳教育学院

益阳教育学院建于1980年,是一所承担全市初、中等教育干部、教师培训和教学研究、教学指导以及教育服务的成人本科院校,系市政府直属单位。学院位于市中心地带,环境优雅,交通便利。学院现有教职工76人,其中高级职称13人,中级职称30人。中华人民共和国教育部颁发文件“2010年具有成人高等学历教育招生资格高校名单”,湖南省的十二所中就有“益阳教育学院”。学院与陕西师范大学有密切的合作关系。

本文关键词:湖南省益阳市有几个大学,湖南益阳大学学校排名,益阳的大学排名,益阳有几所大学,益阳一本大学排名。这就是关于《益阳有什么大学,益阳市大学排名名单是什么(益阳新添一所高等学校)》的所有内容,希望对您能有所帮助!

本文链接:https://bk.89qw.com/a-547724

最近发表
网站分类