手机版

百科生活 投稿

2021武汉科技大学研究生学费多少钱一年-各专业收费标准,武汉科技大学的学费是多少(湖南湖北共计23个学院招MEM)

百科 2026-02-06 07:10:48 投稿 阅读:7624次

关于【2021武汉科技大学研究生学费多少钱一年-各专业收费标准】,武汉科技大学的学费是多少,今天涌涌小编给您分享一下,如果对您有所帮助别忘了关注本站哦。

  • 内容导航:
  • 1、湖南湖北共计23个学院招MEM,学费最低2.4万
  • 2、2021武汉科技大学研究生学费多少钱一年-各专业收费标准

1、湖南湖北共计23个学院招MEM,学费最低2.4万

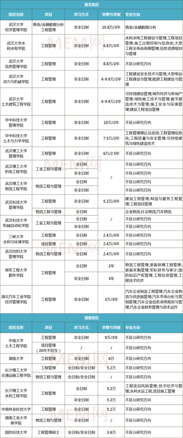
之前小编整理了江浙地区的MEM信息:江浙地区有哪些MEM项目可以申请?,今天小编整理了湖南、湖北地区的MEM院校信息。

湖南与湖北地区共有23个学院招收MEM项目,其中共有18个学院招工程管理(125601)方向的学生,5个学院招物流工程管理(125604)方向的学生,只有三峡大学招项目管理(125602)方向的考生,武汉科技大学机械自动化学院招工业工程与管理(125603)方向的考生。

从搜集到的有限数据来看,学费最贵的是10.8万,最便宜的是2.4万,可见相比于北上广、江浙地区来看,湖北湖南地区院校性价要高一点。尤其武汉大学经济管理学院工程管理硕士三年的学费10.8万,想要去湖北地区读研的学生可以考虑一下。

以下是湖南湖北地区院校MEM项目信息,希望对大家有所帮助。

备注:所有院校的信息均是按照2020年的招生信息整理,如果有出入,欢迎指正~

2021武汉科技大学研究生学费多少钱一年-各专业收费标准,武汉科技大学的学费是多少(湖南湖北共计23个学院招MEM)

他来了,他来了!万人公益大模考——线上考试,8月15号正式开考!看看备考的你属于哪个阶段

2、2021武汉科技大学研究生学费多少钱一年-各专业收费标准

2021武汉科技大学研究生学费一年多少钱以及各专业收费标准是怎样的是广大考研学子十分关心的问题,为了方便大家查询,考高分网已经为大家整理好了武汉科技大学研究生收费标准,包含全日制、非全日制各专业收费情况,供大家参考,如有变动,以官方最新消息为准。

一、武汉科技大学研究生收费标准

以下为往年收费标准,仅供参考:

收费项目收费对象收费标准(元/生·年)备注1全日制学术型研究生博士生2020级10000硕士生2020级80002全日制专业学位型研究生机械、工业工程与管理、材料与化工、电子信息、物流工程与管理、土木水利、资源与环境、生物与医药、交通运输、临床医学(内科学、外科学、儿科学、妇产科学、全科医学)、英语笔译、护理、药学2020级80003年艺术设计2020级100003年公共管理(MPA)2020级130003年社会工作(MSW)、国际商务(MIB)2020级150002年会计2020级150003年3非全日制研究生材料与化学、资源与环境、英语笔译、生物与医药、数学、物理学、统计学、力学2020级80003年电子信息2020级8000-100003年机械、工业工程与管理2020级8000-120003年公共卫生与预防医学、交通运输、护理、药学、管理科学与工程2020级100003年土木水利2020级120003年公共管理(MPA)2020级130003年社会工作(MSW)2020级150002年工程管理(MEM,代码125601)2020级180003年艺术设计、国际商务(MIB)2020级150003年工商管理(MBA)2020级210003年会计2020级250003年4非全日制同等学力申请硕士学位研究生科学技术哲学、马克思主义理论、公共管理2020级70003年化学工程与技术、矿业工程、安全科学与工程、环境工程、外国语言文学2020级80003年生物学、数学、物理学、统计学、工程力学2020级90003年管理科学与工程、工商管理、土木工程、2020级100003年材料科学与工程、冶金工程、控制科学与工程、机械工程2020级11000-120003年临床医学(内科学、外科学)、公共卫生与预防医学2020级120003年5来华留学生博士生2020级32000硕士生2020级25000二、武汉科技大学研究生奖助学金及标准

本文关键词:武汉科技大学2020学费,武汉科技大学专业硕士学费,武汉科技大学学费多少,收费标准,武汉科技大学的学费是多少,武汉科技大学研究生学费一览表。这就是关于《2021武汉科技大学研究生学费多少钱一年-各专业收费标准,武汉科技大学的学费是多少(湖南湖北共计23个学院招MEM)》的所有内容,希望对您能有所帮助!

本文链接:https://bk.89qw.com/a-548162

最近发表
网站分类