手机版

百科生活 投稿

职业技术学校排名,2021中国十大职业技术学校最新排名(GDI高职高专排行榜)

百科 2026-02-05 12:31:23 投稿 阅读:3611次

关于【职业技术学校排名】,2021中国十大职业技术学校最新排名,今天小编给您分享一下,如果对您有所帮助别忘了关注本站哦。

  • 内容导航:
  • 1、年度重磅!GDI高职高专排行榜(2022)发布
  • 2、职业技术学校排名:2021中国十大职业技术学校最新排名

1、年度重磅!GDI高职高专排行榜(2022)发布

2020年10月,中共中央、国务院印发的《深化新时代教育评价改革总体方案》,是新中国成立以来的第一个关于教育评价体系改革的文件,也是一次着力解决我国教育评价问题的重大制度突破和体制创新。教育部明确提出,要深化新时代教育评价改革。

2022年是职业教育提质培优、攻坚克难的关键年。为适应职业教育发展新形势,更好体现对职业教育发展的时代要求,进一步打造中国特色职业教育评价体系,在保持相对稳定的基础上,GDI智库对评价指标体系进行了进一步调整优化,以进一步突出高职高专教育特色及其对经济社会发展的贡献。

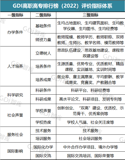
调整优化后的指标体系设置办学条件、人才培养、科学研究、社会声誉、服务社会和国际影响6个一级指标,下设13个二级指标,力求更全面科学地评价各相关高职高专院校的发展现状。

1指标介绍

GDI智库高职高专评价团队认为,调整优化后的指标体系,具有以下特点:

1、进一步凸显、强化立德树人和人才培养导向

我国高等教育已进入内涵式发展阶段,人才培养质量成为评价大学的最重要指标。一所大学的办学优劣,主要是看其学生的培养质量。GDI高职高专排行榜强化对高校立德树人成效的监测,特别是是否实现知识传授、价值引领和能力培养的有机统一。

2、质量贡献为导向,投入产出相结合

高职教育对经济社会发展的贡献日益成为关注重点。GDI高职高专排行榜延续以往“重视投入、强调产出”的原则,构建从“数量导向”转向“价值导向”,以质量贡献为核心的评价体系。

3、破“五唯”树标杆,重长期影响力

GDI高职高专排行榜坚持“破五唯”,不以数量的简单相加作为评价依据,多维度考察高职高专科研人员及团队的贡献,将成果的长期影响和价值作为主要的评价因素和标准。

表1 GDI高职高专排行榜(2022)评价指标体系

职业技术学校排名,2021中国十大职业技术学校最新排名(GDI高职高专排行榜)

2榜单分析

“GDI高职高专排行榜(2022)”包含1个总榜单和2个分榜单。总榜单公布排名中的1000强高职高专院校。2个分榜单分别是“GDI高职高专(公办)TOP300榜(2022)”和“GDI高职高专(民办)TOP100榜(2022)”。

GDI高职高专排行榜(2022)

GDI高职高专排行榜(2022)上榜的1000所高职高专院校,包括889所公办院校、109所民办院校、2所中外合作办学院校。

榜单对前300所院校给出具体排名,后700所学校采用区间排名,为高校判断自身所在的水平区间提供参考。这一处理方式有助于社会更加理性客观看待大学评价及其榜单排名,助力相关院校有的放矢地调整相关办学方向和发展策略。

位居榜单前三的是深圳职业技术学院、金华职业技术学院、广东轻工职业技术学院,排名4-10位的是山东商业职业技术学院、陕西工业职业技术学院、北京电子科技职业学院、黄河水利职业技术学院、长沙民政职业技术学院、无锡职业技术学院和重庆电子工程职业学院。

从上榜院校所在地区来看,江苏有76所上榜院校,排名第一,广东和山东均为66所并列第二,排名前十的其它地区是安徽(57所)、湖南(54所)、河南(53所)、四川(48所)、浙江(43所)、湖北(42所)、河北(39所)。

榜单详情如下:

职业技术学校排名,2021中国十大职业技术学校最新排名(GDI高职高专排行榜)职业技术学校排名,2021中国十大职业技术学校最新排名(GDI高职高专排行榜)职业技术学校排名,2021中国十大职业技术学校最新排名(GDI高职高专排行榜)职业技术学校排名,2021中国十大职业技术学校最新排名(GDI高职高专排行榜)职业技术学校排名,2021中国十大职业技术学校最新排名(GDI高职高专排行榜)

GDI高职高专(公办)TOP300榜(2022)

江苏300强院校数量位居第一

在“GDI高职高专(公办)TOP300榜(2022)”中,江苏有39所,数量位居第一,排名第二至第五位的情况如下:山东30所,浙江25所,广东23所,湖南18所。

从进入300强的院校数占省(自治区、直辖市)高职总数的比例看,浙江比例最高(51.02%)。

职业技术学校排名,2021中国十大职业技术学校最新排名(GDI高职高专排行榜)

图1 300强院校地区分布图

理工、综合、财经类院校总数超八成

在“GDI高职高专(公办)TOP300榜(2022)”中,理工、综合、财经类院校数量共占比87.34%,其中理工类院校146所,占比48.67%,综合类和财经类各有86、30所,分别占比28.67%、10%。

职业技术学校排名,2021中国十大职业技术学校最新排名(GDI高职高专排行榜)

图2 300强院校类型分布

榜单详情如下:

职业技术学校排名,2021中国十大职业技术学校最新排名(GDI高职高专排行榜)职业技术学校排名,2021中国十大职业技术学校最新排名(GDI高职高专排行榜)

GDI高职高专(民办)TOP100榜(2022)

民办院校是高职高专教育的重要组成部分,也是推动我国高等教育发展的重要力量。

广州城建职业学院在“GDI高职高专(民办)TOP100榜(2022)”中位居榜首,绍兴职业技术学院和四川城市职业学院分列第二、第三位。

在GDI高职高专(民办)TOP100榜(2022)中,广东13所院校入围,排名第一,北京、上海、重庆和四川各8所,并列第二,江苏、福建、浙江均有7所,并列第三。

榜单详情如下:

职业技术学校排名,2021中国十大职业技术学校最新排名(GDI高职高专排行榜)

来源:GDI智库广州日报·新花城编辑:赵小满

2、职业技术学校排名:2021中国十大职业技术学校最新排名

2021中国十大职业技术学校最新排名

很多同学都选择去上职业技术学校,那么有哪些职业技术学校比较好?大家一起来看看吧。

职业技术学校排名十强序号学校1湖南华中工业技工学校2南京工业技术学校3昆明华航技工学校4广州南华工贸高级技工学校5河南工业技师学院6河南省工业和信息化高级技工学校7重庆市科能高级技工学校8陕西航空技师学院9陕西国防工业技师学院10湖南湘江工贸技工学校

注:以上学校名单排名不分先后,只提供部份学校名单展示,最终名单学校按地方教育部门提供为准,仅供您参考!

南京工业技术学校

南京工业技术学校是经江苏省人力资源和社会保障厅批准设立属于国民教育系列的全日制技工学校,承担全日制中高级技能型人才培养任务。

学校位于有“江南佳丽地,金陵帝王州”美誉的六朝古都——南京。学校占地百余亩,校舍六万余平方米,紧邻钟灵毓秀的南京钟山风景区和名校云集的南京仙林大学城,学校区位优势明显,交通便捷,学校周边人文环境优越,文化氛围浓郁,是广大莘莘学子陶冶情操、潜心休学的理想场所。

河南工业技师学院

河南技师学院位于国家历史文化名城郑州市,是一所由原河南工业技师学院、河南地质高级技工学校和河南省劳动干部学校三校合并设立,2019年12月经河南省人民政府批准成立的高等职业教育院校,主要通过学制教育承担高级工以上技能人才培养任务,由河南省人力资源和社会保障厅举办和管理。

以上就是一些职业技术学校的相关信息,供大家参考。

本文关键词:2021职业学校排行,2021中国高职院校排行榜,2020全国职业技术学校排行榜官网,2021全国职校排行榜,2021职业技术学校排行榜。这就是关于《职业技术学校排名,2021中国十大职业技术学校最新排名(GDI高职高专排行榜)》的所有内容,希望对您能有所帮助!

本文链接:https://bk.89qw.com/a-548555

最近发表
网站分类