手机版

百科生活 投稿

东海航空怎么样,东海航空为什么便宜(深圳这家集团却入局香港民营航空)

百科 2026-02-15 14:02:12 投稿 阅读:3973次

关于【东海航空怎么样】:东海航空,东海航空为什么便宜?,今天小编给您分享一下,如果对您有所帮助别忘了关注本站哦。

  • 内容导航:
  • 1、全球航空业低谷,深圳这家集团却入局香港民营航空!点解?
  • 2、东海航空怎么样:东海航空,东海航空为什么便宜?
  • 3、东海航空是廉航吗
  • 4、东海航空是廉航吗?
  • 5、东海航空有限公司怎么样?
  • 6、东海航空如何办理网上值机

1、全球航空业低谷,深圳这家集团却入局香港民营航空!点解?

在“香港航空业史上最难的一年”,一家来自深圳的企业集团却在筹备着进入香港民航市场,而且已经获得了航空营运人许可证。

10月8日,“大湾区航空有限公司”(简称“大湾区航空”)在其官网发布消息称,该公司已成功获取香港民航处颁发的航空营运人许可证,这是根据《航空运输<航空服务许可>条例》下申请成为提供公共运输飞行服务的首要步骤。

大湾区航空由深圳东海航空有限公司(简称“东海航空”)董事长黄楚标创办。2020年7月,大湾区航空递交了航空运营人许可证申请。

大湾区航空为何选在此时入局?与香港其他民航客运航司相比,大湾区航空有何优势?其距离真正实现“香港起航”还需多少时日?

东海航空成立于2002年11月,是经国家商务部、中国民航局批准成立的国内首家民营中外合资航空公司,主基地位于深圳市宝安区。2014年3月12日,东海航空首条客运航线开通。

据东海航空官网,航司已执行93条航线,通达54个城市。已开通深圳、郑州、珠海、南通、北京始发至重庆、杭州、海口、厦门、哈尔滨、海拉尔、昆明、宁波、大连、天津、兰州、长春等地的多条国内客运航线。2017年12月开通国际航线,2018年5月开通洲际航线。

东海航空掌门人黄楚标祖籍潮汕,是全国政协委员,深圳东海集团有限公司董事长、东海航空有限公司及东海公务机有限公司创始人兼董事长、东海联合(集团)有限公司主席,香港太平绅士,中华海外联谊会常务理事,香港城市大学院士。

黄楚标旗下的东海集团创立于1994年,为港资东海(联合)集团与中国爱地集团合资企业。有文章称,港媒曾称黄楚标为“深圳李嘉诚”,早期的东海集团以经营房地产业务为主,现今业务已覆盖航空运输、商业地产、星级酒店等多个领域。在其集团官网的业务简介中,航空发展已放在业务第二位。

香港已有4民航客运航司

根据《香港特别行政区政府民航处年报2019/2020》,截至2020年3月31日,获民航处签发航空营运人许可证的本地公司有9家,分别为:香港华民航空有限公司、国泰航空有限公司、直升机服务(香港)有限公司、香港货运航空有限公司、香港航空有限公司、港龙航空有限公司、香港快运航空有限公司、空中快线直升机有限公司、TAG Aviation Asia Limited。

其中,香港华民航空有限公司、香港货运航空有限公司两家为货运航空公司。直升机服务(香港)有限公司、空中快线直升机有限公司、TAG Aviation Asia Limited,3家航司主要提供直升机和商务机服务。

余下4家是主要提供民航客运服务的航司。其中,国泰航空拥有3家,分别是:国泰航空、国泰港龙、香港快运。另外一家航司为香港航空。而国泰航空占据了80%的香港航空市场份额。

东海航空怎么样,东海航空为什么便宜(深圳这家集团却入局香港民营航空)

2020年香港国际机场乘客统计。

2020年,新冠肺炎疫情重创香港航空业。2020年10月21日,国泰航空宣布将整体削减约8500个职位,约占集团职位总数的24%,其旗下的国泰港龙航空停止运营。

黄楚标在今年3月接受媒体采访时也表示,在这个特殊时期于香港筹建大湾区航空公司,希望可以吸纳香港就业,推动香港航空业走出低谷。

同时,伴随挑战而来的,还有重大的机遇。香港特区行政长官林郑月娥在10月6日发表施政报告时称,香港机场第三跑道计划于明年启用,整个项目预计于2024年完成。这也被视为重振香港航空业的一剂强心针。

内地航空网布局稀缺

为大湾区航空带来市场

一座城市已有四家民航客运航司,航空业又处于百废待兴的阶段,大湾区航空为何仍然看好香港航运市场?

我们不妨先来看看这几家航司的航线版图:

东海航空怎么样,东海航空为什么便宜(深圳这家集团却入局香港民营航空)

长期以来,香港国际机场作为国际航空枢纽,发挥着串联世界的作用,但香港航司开辟的中国内地航线却一直不多。

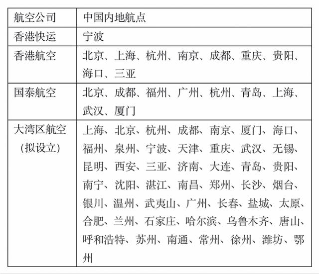
国泰航空是香港首家提供民航服务的航空公司。其官网显示,国泰航空航线覆盖的中国内地城市有9个,是香港目前可达最多中国内地航点的航司。除了亚洲国家,航线还覆盖了北美洲、大洋洲、欧洲、中东等多个国家。

国泰港龙航空停运后,由香港快运航空营运国泰港龙航空的大部分航线。香港快运官网显示,香港快运在中国内地开通的航点仅有宁波一处,在中国台湾开设3处,其余航点在日本、韩国、泰国、柬埔寨、越南等亚洲国家。

香港航空拥有海航系背景,航线覆盖亚太地区25个主要城市,但中国内地航点也仅有7个。

而与这些航司相比,大湾区航空在中国内地航点的设立上,就多了许多。根据空运牌照局公布,大湾区航空共申请104条航线,其中48个为中国内地航点,包括北京、上海、杭州、成都、南京等,4个中国台湾航点,其余航点以日本、韩国、东南亚等亚太地区国家为主。

黄楚标在今年3月接受媒体采访时称,根据此前的相关数据,如果香港5%的旅客能直飞到内地,每年就有约400万人次的出行量,这部分市场还有很大。

这也是大湾区航空看中香港市场的重要原因。大湾区航空的加入,或将推动香港航运的良性竞争。

申请程序尚未结束

最快明年第一季“起航”

航空营运人许可证已拿到手,距离大湾区航空“起飞”还需多少时日?

大湾区航空官网显示,航司计划在2021年第四季度开始营运新加坡、曼谷及布吉(普吉岛)航线,但要视乎牌照及航权的批核情况和疫情发展来定。

2020年8月,民航资源网综合《南华早报》消息称,香港中文大学航空政策研究中心高级顾问Law Cheung-kwok表示,一家新航司需要约2年时间来获得所有必需的审批,包括运输执照、AOC、航权、时刻等。

由于国泰航空向香港空运牌照局作出申述,指出当局在审批航空服务申请时,需要考虑到本地航空服务的处境。因此,大湾区航空服务牌照申请也需进行闭门聆讯,并计划于12月底召开,这也是此前大湾区航空营运计划推延的原因之一。

2013年,捷星香港航空有限公司在递交牌照申请,但申请遭到了国泰航空、港龙航空、香港航空、香港快运的反对,理由是其认为捷星香港的主要营业地不在香港。申请历时两年,最终,空运牌照局未向捷星香港颁发牌照。

东海航空怎么样,东海航空为什么便宜(深圳这家集团却入局香港民营航空)

空运牌照局官网公布的《就捷星香港航空有限公司申请经营编定服务牌照的决定(二零一五年六月二十五日)》(决定摘要),对“主要经营地在香港”制定了适用准则。

据悉,大湾区航空公司现任行政总裁是丘应桦,是国泰港龙前行政总裁。今年9月,他在接受媒体采访时表示,预计大湾区航空,最快要待明年第一季后才可能正式“起飞”。

出品:南都大湾区工作室

主持:黄海珊

采写:见习记者 王诗琪

2、东海航空怎么样:东海航空,东海航空为什么便宜?

东海航空为什么便宜?

  因为公司实力强大,采用了低价多销的策略。
   东海航空有限公司,前身为“深圳捷晖货运航空有限公司”。
  2004年6月,迁址至深圳宝安国际机场,并已完成迁移手续,公司名称已正式变更为东海航空有限公司。
   东海航空是深圳第一家以宝安国际机场为运营基。

3、东海航空是廉航吗

  东海航空不属于廉航

4、东海航空是廉航吗?

  东海航空不是廉航。
   东海航空是深圳第一家以宝安国际机场为运营基地的民营航空公司,也是深圳唯一一家民营客运公司。
  东海航空董事长黄楚标。
  东海航空已经搬迁至深圳宝安国际机场航站四路3009号东海航空基地。
   据悉,东海航空有限公司前身为“深圳。

5、东海航空有限公司怎么样?

  超级垃圾,太差的一个公司。
  家人定了票,是从美团买的,结果航空公司取消了航班。
  那么理所当然我去美团退票,美团提示需要取消值机,那么我就去找,官网,公众号都没有,因为航班取消了,值机信息自然没了,毫无办法,打客服电话。
  客服说只能你。

6、东海航空如何办理网上值机

  东海航空办理值机方式如下:首先要确认所订机票所属航空公司,然后登陆此公司官方网站,询问客服该航空公司是否开通出发地的网上值机程序,就可以按照提示操作,选出喜欢的座位,然后用A4纸打印登机牌。
   注意,要办理行李托运,还需要到机场柜台。

本文关键词:东海航空属于哪个航空公司,东海航空是廉航吗,东海航空怎么样,东海航空有限公司,东海航空网上值机选座。这就是关于《东海航空怎么样,东海航空为什么便宜(深圳这家集团却入局香港民营航空)》的所有内容,希望对您能有所帮助!

本文链接:https://bk.89qw.com/a-549079

最近发表
网站分类