手机版

百科生活 投稿

基金怎么看实时涨跌,基金的涨跌怎么看实时信息(如何在交易时间实时知道各指数基金涨跌)

百科 2026-02-12 09:46:41 投稿 阅读:5147次

关于【基金怎么看实时涨跌】:基金的涨跌怎么看实时信息,今天小编给您分享一下,如果对您有所帮助别忘了关注本站哦。

  • 内容导航:
  • 1、基金怎么看实时涨跌:基金的涨跌怎么看实时信息
  • 2、重磅分享:如何在交易时间实时知道各指数基金涨跌?看这就懂了

1、基金怎么看实时涨跌:基金的涨跌怎么看实时信息

  1、基金的涨跌看实时信息以支付宝为例:我们先打开支付宝,然后点击最下面“我的”界面中的总资产,进入后我们就点击基金栏目查看我们所想查看的基金。在这里,我们能看到一个叫净值估算的栏目,这个栏目就是这只基金的实时涨跌情况。当然,若是该基金我们没有购买,那么我们在天天基金一类的专业网站,输入基金代码就能直接看到了。

  2、看基金实时涨跌一般来说还是比较简单的,但是我们要注意一点,那就是这个实时信息都是参考值。基金净值一般都是在股市收盘后,然后在基金公司统计后才会公布,这个值就是即将实实在在的市值。因而我们盘中看到某个基金上午的实时净值是涨的,但晚上一看净值,说不定这个基金还是亏的。原因就是盘中股市可能跳水了,或者是基金经理操作了下。

  3、总的来说,基金的涨跌一般在收盘后才是正确的,若是想提前知道晚上基金净值的变化,那么我们最好的操作就是在下午3点钟去看基金的实时信息,这个数值会比较准确,且误差比较小。记住,未收盘前我们看到的所有的净值都是假的。

2、重磅分享:如何在交易时间实时知道各指数基金涨跌?看这就懂了

最近小伙伴在看小高盘中分析帖的时候,经常能看到一张各个板块的实时涨跌图(如下图)!其中不少小伙伴就问小高,如何才能像我一样,盘中实时知道每个板块的涨跌情况?(基金估值涨跌有时候偏差很大,指数基金咱们直接看对应指数涨跌就行了)

基金怎么看实时涨跌,基金的涨跌怎么看实时信息(如何在交易时间实时知道各指数基金涨跌)

(盘中实时了解各板块涨跌情况)

这个很简单,大家看上方图中左侧“代码”那一栏(已经用红框圈起来了)。我们以中证白酒板块为例,它的左侧是“399997”,就是白酒板块的代码。当我们把这个代码在软件-自选这一页面搜索时,就会弹出中证白酒指数。此时你添加自选,他就会出现在你的股票自选名单

基金怎么看实时涨跌,基金的涨跌怎么看实时信息(如何在交易时间实时知道各指数基金涨跌)

(在“自选”页面进行简单的搜索加自选)

进入股票自选名单后的样子如下图,这里我用同样的方法接连添加了中证白酒中证医疗中证银行证券公司四个指数,右侧涨跌幅就是它的最新情况(因为目前休市,所以停格在收盘涨跌幅)。

基金怎么看实时涨跌,基金的涨跌怎么看实时信息(如何在交易时间实时知道各指数基金涨跌)

(以此类推添加其他板块指数名称或者代码进自选)

大家可以看到,各个指数名称的下方就是指数代码。大家如果想了解更多的板块,就需要找到板块对应的代码进行添加。如果嫌麻烦,也可以输入文字添加。比如中证白酒板块,你就直接输入“中证白酒”,也一样可以得到结果,进行添加自选操作!这种方式就只需要你了解各个板块的名称,不用知道指数代码也可以。

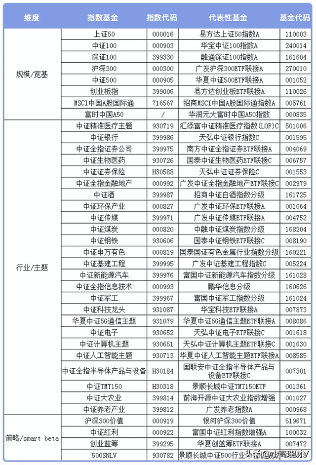
重点来了!我既不知道有哪些板块,也不知道板块对应的指数代码,应该怎么办呢?很简单,在文章开头第二张图当中左侧红色框起来的那一列代码,大家现在就可以拿去添加。如果觉得那些还不够,我这里再给大家做个补充,看下方:

基金怎么看实时涨跌,基金的涨跌怎么看实时信息(如何在交易时间实时知道各指数基金涨跌)

(嫌指数不够多?这里还有)

把这些指数添加完以后,基本上你在交易时间(盘中)就能实时知道各个板块的涨跌情况,也就能根据最新情况作出加减仓判断。可以避免在上涨时进行加仓导致追涨,在下跌时进行卖出导致割肉。同时,也可以根据每个指数的走势,判断目前的压力位有没有到达,支撑位有没有到达!

本文关键词:基金实时涨跌幅怎么看,如何看实时基金涨跌,在哪里能看到基金的实时涨跌,基金的涨跌怎么看实时信息价格,基金的涨跌怎么看实时信息最新。这就是关于《基金怎么看实时涨跌,基金的涨跌怎么看实时信息(如何在交易时间实时知道各指数基金涨跌)》的所有内容,希望对您能有所帮助!

本文链接:https://bk.89qw.com/a-549134

最近发表
网站分类