手机版

百科生活 投稿

牡丹江大学官网,2021级牡丹江大学新生开学时间和入学指南及入学军训考试(牡丹江师范学院和牡丹江大学是一回事吗)

百科 2026-02-05 17:16:36 投稿 阅读:7475次

关于【牡丹江大学官网】,2021级牡丹江大学新生开学时间和入学指南及入学军训考试,今天小编给您分享一下,如果对您有所帮助别忘了关注本站哦。

  • 内容导航:
  • 1、牡丹江师范学院和牡丹江大学是一回事吗?哪个学校好?
  • 2、牡丹江大学官网:2021级牡丹江大学新生开学时间和入学指南及入学军训考试(原创)

1、牡丹江师范学院和牡丹江大学是一回事吗?哪个学校好?

其实,牡丹江大学才应该叫:学院;而牡丹江师范学院应该叫:大学——

这管事的咋想的呢?

一个地市级的城市,弄个牡丹江师范学院、又弄出个牡丹江大学,这可能是当时犯糊涂了,也算是有情可原。

牡丹江大学官网,2021级牡丹江大学新生开学时间和入学指南及入学军训考试(牡丹江师范学院和牡丹江大学是一回事吗)

但是关键是不仅糊涂、还挺奇葩:牡丹江师范学院是一所老牌公办本科大学——却只能叫“学院”;牡丹江大学是新办的市属高职专科、却能叫上个“大学”……真是太神奇了。

牡丹江大学官网,2021级牡丹江大学新生开学时间和入学指南及入学军训考试(牡丹江师范学院和牡丹江大学是一回事吗)

一、牡丹江师范学院是怎样一所大学?

1.70多年的办学历史

牡丹江师范学院前身是创建于1948年的黑龙江省北安农业学校;1958年成为东北农学院嫩江分院;1965年北安农业专科学校部分迁往牡丹江市宁安县东京城镇;1970年更名为牡丹江师范学院;1995年迁入牡丹江市北山、西山校区。

牡丹江大学官网,2021级牡丹江大学新生开学时间和入学指南及入学军训考试(牡丹江师范学院和牡丹江大学是一回事吗)

2.办学实力

牡丹江师范学院开设58个本科专业;有一级学科硕士学位授权点8个,专业学位授权点3个;有省级重点实验室2个。

牡丹江大学官网,2021级牡丹江大学新生开学时间和入学指南及入学军训考试(牡丹江师范学院和牡丹江大学是一回事吗)

3.学科建设

虽然牡丹江师范学院在第四轮学科评估中没有学科进入评估系列。

但是牡丹江师范学院有国家级一流本科专业建设点2个、国家级特色建设专业1个、国家级综合改革试点专业1个、教育部备案的国别与区域研究中心1个;省级综合改革试点专业3个 ;省级一流本科专业建设点9个。

牡丹江大学官网,2021级牡丹江大学新生开学时间和入学指南及入学军训考试(牡丹江师范学院和牡丹江大学是一回事吗)

美丽的牡丹江镜泊湖

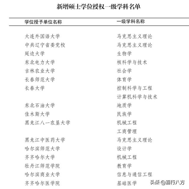
而且今年11月12日,教育部公布新增硕士学位一级学科授权点中:牡丹江师范学院新增一级学科硕士学位授权点一个——教育学;新增专业型硕士学位授权专业一个——艺术

牡丹江大学官网,2021级牡丹江大学新生开学时间和入学指南及入学军训考试(牡丹江师范学院和牡丹江大学是一回事吗)

二、牡丹江大学是怎样一所高职专科院校?

牡丹江大学是由牡丹江市申请举办的一所牡丹江市属高职专科院校,可以总结为:时间段、专业杂、位置差、分数低……

牡丹江大学官网,2021级牡丹江大学新生开学时间和入学指南及入学军训考试(牡丹江师范学院和牡丹江大学是一回事吗)

三、更名建议:

将牡丹江师范学院改为:黑龙江师范大学;将牡丹江大学改为:牡丹江职业学院

——名副其实。

牡丹江大学官网,2021级牡丹江大学新生开学时间和入学指南及入学军训考试(牡丹江师范学院和牡丹江大学是一回事吗)

教育部评定“大学”的标准

据说牡丹江师范学院早已申请更名为——黑龙江师范大学,但是黑龙江省教育厅没有同意,理由是“大学有大学的标准”。

这不是掩耳盗铃、自欺欺人、那个啥吗!

牡丹江“大学”够“标准”吗?牡丹江“大学”是本科吗?牡丹江“大学”经过努力了吗?

那牡丹江“大学”咋就“大学”了呢?牡丹江“大学”咋努力的呢?……

牡丹江大学官网,2021级牡丹江大学新生开学时间和入学指南及入学军训考试(牡丹江师范学院和牡丹江大学是一回事吗)

引自澎湃新闻

四、到牡丹江师范学院上学的优势:

1.师范类专业、就业好,还有硕士学位授权点。

2.录取分数线低,但历史积淀深、办学质量却是很好。

牡丹江大学官网,2021级牡丹江大学新生开学时间和入学指南及入学军训考试(牡丹江师范学院和牡丹江大学是一回事吗)

牡丹江镜泊湖吊水楼瀑布

3.美丽宜居、一举两得——镜泊湖、威虎山、小九寨……

2、牡丹江大学官网:2021级牡丹江大学新生开学时间和入学指南及入学军训考试(原创)

本文2018级牡丹江大学新生开学时间和入学指南及入学军训考试是有考高分网原创,希望对牡丹江大学新生有帮助。

临近秋季开学,牡丹江大学大学新生们正整装行囊、放飞理想。如何尽快适应大学学习生活,我们准大学生应该做哪些准备,考高分网在此总结了牡丹江大学大一新生入学指南和注意事项。

当火车鸣响着开赴远方,故乡的清秀山水化为了留在月台的一丝淡淡惆怅。父母远了,恩师远了,母校远了……每一个远行上大学的孩子,就这样略带忧伤地对熟悉的生活作别。新的城市,新的学校,新的朋友,每一个远行上大学的孩子,又这样充满憧憬地走向了新的人生。

  • 牡丹江大学大一学新生QQ交流群,大一新生QQ群号

  • 牡丹江大学大一新生转专业条件及转专业考试流程注意事项

  • 牡丹江大学高考录取通知书查询网站_EMS官网查询

  • 牡丹江大学大一新生选择社团注意事项

  • 牡丹江大学大一新生军训主要项目和军训内容【完整版】

  • 牡丹江大学大一新生必读军训手册(注意事项)

  • 牡丹江大学大一新生入学考试科目及考试资料和内容解读

  • 牡丹江大学大一新生入学指南和入学手册

  • 牡丹江大学高考录取通知书EMS查询_录取通知书什么时候发

  • 牡丹江大学大学新生最繁忙的一天就属报到注册的那一天了,有些有同学因为不知道报到注册的流程而手忙脚乱,为此本文还特意为新生们详细解释报到注册流程,让牡丹江大学大一新生有条不紊地迎接来到大学的第一天。

    ◆牡丹江大学新生资格审核

    到达学校后,你会看到各院系的迎新人员举着标明院系的彩旗在车门口迎接新生。只要找到自己的院系的迎新人员,他们就会领你到你们院系的新生接待处。到了自己院系的新生接待处,就会有院系学工组的老师为你做新生资格审核,你必须出示自己的身份证、录取通知书和准考证,自带档案的同学需上交档案。而后你会被告知自己的宿舍房间号和领到一张报到证,上面会注明你的院系和你的学号,你凭着这张报到证去办理后续的手续。

    ◆牡丹江大学住宿手续

    迎新的老师会安排一位师兄或师姐陪你去办理各项手续,有什么不懂的可以马上请教。各位师兄师姐顶着烈日甚至有时是冒着大雨都面带微笑热情地为你服务,一定要记得对他们说声谢谢。学长会先带你去宿舍,办好住宿手续。住宿手续一般比较简单,通常只要到住宿管理中心或公寓一楼的宿管处,向工作人员出示你的报到证并填一些简单的个人资料,对方会告知你的宿舍号和床号并交给你一把宿舍钥匙。将行李放到分配好的宿舍,然后就可以轻轻松松地去办理入学手续。

    小贴示:

    记得要把行李摆放在自己的位置,防止别人拿错,可请留在宿舍的舍友帮忙照看一下行李,或者宿舍内有衣柜的话可将行李锁好。贵重物品如银行卡、手机等要随身带,切勿留在宿舍,因为新生宿舍里人进人出,一不小心就会被人顺手牵羊。

    ◆牡丹江大学入学手续

    牡丹江大学学校的相关部门会集中在一个地点统一为新生办理入学手续。一般的入学手续包括以下几部分:

    1。牡丹江大学缴学杂费财务处(已通过银行代扣学杂费的同学可凭通知书直接领缴费收据。)

    2。牡丹江大学户口迁移保卫处(交户口迁移证)

    3。牡丹江大学办理保险学工处(学生本着自愿原则购买保险,如购买则在入学时一次性交完大学四年的保险费和办理相关手续,所买的保险为意外伤害保险和住院医疗保险。学生保险费不高,且理赔的范围涉及面广,所以我们建议如果经济条件许可的话,新生应该购买保险。)

    4。牡丹江大学办理校园一卡通后勤集团(校园一卡通是学校为了方便学生而推出的,集吃饭、洗浴和其他所有学校内部消费功能于一体的电子卡片,每张卡都存储有相应持卡人的信息,就跟刷信用卡消费一样,非常简便快捷,但仅限于校园内消费。学校在入学前已为你办好了一卡通并预存了一定的金额,你只需交预存的金额和办卡费就可领到自己的一卡通。)

    5。牡丹江大学办理党团关系团委(交党团组织介绍信)

    6。牡丹江大学绿色通道学工处(近年来,为切实保证贫困家庭学生顺利入学,教育部规定各公办普通高等学校都必须建立“绿色通道”制度,即对被录取入学、经济困难的新生,在报到时持家庭所在地乡镇或街道以上政府所开贫困证明,高校一律先为其办理入学手续,入学后再根据核实后的情况,分别采取措施予以资助。)

    虽然以上介绍的手续很多,但由于是集中办理,所以实际办起来会很迅速。同学们只需按着流程图一步步走,就可以顺利办理好手续了。不懂的问题可随时咨询工作人员,非常贴心周到。

    这里,我们还要对家长们说,您的孩子就要成为一名大学生了,大学报到的各种准备工作尽量让他(她)自己动手,家长最好不要代劳了,他们的羽翼已经逐渐丰满,即将展翅高飞!

    下面是考高分网根据以前牡丹江大学新生入学总结出来的相关注意事项,务必仔细阅读!

    1.牡丹江大学新生入学带齐证件和必备用品

    在邮寄录取通知书时,大部分高校会附带一本为新生准备的《新生指南》或《报到须知》。同学们在开学前一定要仔细阅读,上面会写明学生报到时间,报到时需要带齐的证件和材料,入学所需的各种手续及注意事项。有的学校还会在网上采集信息,学生要提前上网填写相关内容。

    同学们最好自己列个清单,把所需要准备的物品一一写出,临出发前再核查是否带齐,尤其是录取通知书、身份证、车票(机票)、银行卡、党团关系材料、户口迁移证等一定要带好,并注意路上不要遗失,申请助学贷款的同学也要带好相关材料。如果学校或招办要求学生自带档案的,学生也要注意保管好个人档案,不得私自拆封。

    学费和生活费可以存入银行卡(高校在邮寄录取通知书时,一般会随寄一张银行卡,学生把学费和生活费存进银行卡即可。)同学们身上尽量少带现金,最好分放在两个地方。像洗发水、洗手液、洗衣粉、衣架之类的生活用品学生就没必要携带了,学校里(附近)都会有超市,如果不是自己开车去的话,这些东西都可以到校后再购买,以免行李太沉重,出行不便。

    2.牡丹江大学大一新生入学谨防冒牌“迎新队伍”

    去异地上学的同学,还要注意旅途安全。在新生报到期间,大多数高校都会在主要火车站和汽车站设立迎新接待站,派专人、专车迎接新生(新生指南上会写明接站时间)。迎新人员一般会在车站出口处举牌子等新生,同学们一定要确认好迎新人员的身份,看清学校名称、校区,不要跟错了队伍。往年在新生报到之际,部分火车站、汽车站会出现一些不法分子冒充“迎新”人员骗取学生钱财,一些中介、机构借机进行非法“招生”,一些旅行社假借高校名义揽客源等情况。同学们一定要加以防范,不要听信来历不明的接站人。

    机场和较小型的车站一般没有迎新接待站,这些同学以及未在通知书规定的接待时间内到达的新生,就要根据出发前准备好的学校地址和乘车线路自行去学校,需要打车去学校时,注意选择正规出租车,切忌不要随便接受主动搭讪的陌生人“帮忙”。过程中有任何问题可以拨打学校的新生咨询热线,必要时可以向车站(机场)的工作人员或警察求助。

    来到一个陌生城市,同学们会充满新鲜和好奇,渴望进一步了解这个城市。这里我们要提醒同学们,最好不要随意走动游玩。同学们拿着沉重的行李,又是陌生环境,出于安全考虑,还是最好先去学校,尤其是没有父母陪同、自己一个人去校报到的同学。

    3.牡丹江大学大一新人入学看清流程图办理手续

    同学们到达学校后,就会看到各院系的迎新队伍,你要找到自己院系的迎新人员,他们会领你到院系的新生接待处,依次办理新生资格审核、入学、住宿等手续。有的学校会在总报到处和新生接待站发放报到流程图(表),里面有各院系报到的具体位置、报到流程和注意事项等详细内容。同学们一定要仔细看,然后按着流程一步步进行,就可以顺利办理好手续了,注意不要有遗漏。

    一般来说,学校门口或路旁都会有校园地图,你可以对照地图查找你想去的地方,有不懂的问题可随时咨询迎新人员,他们会非常热心地帮助你。

    在办理各项手续时记得把行李摆放在自己的视线内,或由父母看管好,防止别人拿错;到达宿舍后,可将行李放入衣柜锁好,宿舍没人时注意锁好门;贵重物品、钱包、钥匙、手机等要随身带。

    最后提醒同学们,一定要准时到校报到,如有特殊情况要及时联系学校招办,否则可能会取消入学资格!

    牡丹江大学大学新生在学习过程中的注意事项

    最后的最后考高分网要提醒下牡丹江大学的新生们,高中的学习方式和大学的学习方式不一样了,那么大学新生在学习过程中的注意事项。

    变化一:内容多了

    中学阶段,我们一般只学习十门左右的课程,而且有两年时间都把精力砸到高考科目上了,老师主要讲授一般性的基础知识。而大学四年需要学习的课程在40门以上,每一个学期学习的课程都不相同,内容多,学习任务远比中学重得多。大学一、二年级主要学习公共课程和基础课程,大学三年级主要学习专业基础课和部分专业课以及选修课,大学四年级重点学习专业课和进行毕业设计、做毕业论文。

    变化二:自习多了

    中学里,经常有老师占用自习课,让同学们非常苦恼,大学里这种情况几乎不存在了。因为大学里课堂讲授相对减少,自学时间大量增加。同时,大学为学生学习提供了非常好的环境,大学有藏书丰富的图书馆,有设备先进的实验室,有丰富多彩的课外科研活动。

    变化三:老师管得少了

    在学习方法上,中学时期,只要跟着老师走就可以了,一切听从老师指挥,老师教学生是“手拉手”领着教,而大学老师则是“老师在前,学生在后引着走”,提倡学生自主学习,课外时间要自己安排,逐渐地从“要我学”向“我要学”转变,不采用题海战术和死记硬背的方法,提倡生动活泼地学习,提倡勤于思考。

    变化四:讲课快了

    大学教师讲课一是介绍思路多,详细讲解少。主要讲授重点、难点内容,而且许多教师都使用投影机、多媒体授课,实现了授课手段多样化,授课进度比较快,一节课可能要讲授一章或几章的内容。二是抽象理论多,直观内容少。三是课堂讨论多,课外答疑少。四是参考书目多,课外习题少。有的老师一节课讲两、三个章节,听课的同学连翻书的时间都没有。

    变化五:没教室了

    中学时期,我们有固定的教室、固定的座位、听课的是固定的同学,但是在大学里,每个班没有固定的属于自己独享的教室,有时1、2节课可能在这一栋楼的某个教室学习,但3、4节课又会到另一栋楼去听课,与自己一起上课的可能还会有不同专业的同学,上自习也要自己找教室。

本文关键词:牡丹江大学新生报到时间,牡丹江大学开学时间2020,牡丹江师范学院2021新生开学时间,牡丹江2021秋季开学时间,牡丹江医学院2021新生开学时间。这就是关于《牡丹江大学官网,2021级牡丹江大学新生开学时间和入学指南及入学军训考试(牡丹江师范学院和牡丹江大学是一回事吗)》的所有内容,希望对您能有所帮助!

本文链接:https://bk.89qw.com/a-549260

最近发表
网站分类