手机版

百科生活 投稿

如何提高语文成绩,语文如何快速提高成绩(怎样阅读才对语文成绩提升有用)

百科 2026-02-19 12:29:16 投稿 阅读:9218次

关于【如何提高语文成绩】,语文如何快速提高成绩,今天小编给您分享一下,如果对您有所帮助别忘了关注本站哦。

  • 内容导航:
  • 1、想提高语文成绩怎么办?多阅读,怎样阅读才对语文成绩提升有用
  • 2、如何提高语文成绩:语文如何快速提高成绩 有哪些方法

1、想提高语文成绩怎么办?多阅读,怎样阅读才对语文成绩提升有用

想提高语文成绩怎么办?有些人一定会说“没别的办法,除了多阅读,多读名著多作笔记”等等,其实,笼统地说,多阅读确实对提升语文成绩有用,但却没有说对提升哪部分考点的得分率有用,也没有说明白怎样多阅读才能更有效的提高语文成绩。

今天,小徐老师就认真分析一下阅读和语文成绩提升的关系。

一、小学期间,大量阅读可以提升语文中词语辨析,成语填空和句子的转化和运用类题,以及关联词运用和修改病句类题的得分率。而此类题在小学考试中要占到70%以上的分数,且决定着语文的基础强弱。

虽然此类题,老师在讲课时也分专题讲解,但是决定学生能迅速听懂并准确运用的其实在于学生的日常积累和正确语感的形成。

例如,词语辨析类题经常以选词填空的形式出现,将几个近义词选入合适的语境中,“耸立、矗立、屹立”“果然、竟然、居然”“宣布、宣告、宣讲”等,老师的讲解只能让学生明白一时,而真正令学生理解并正确运用的只能源于强烈的语感和对词义的敏锐的辨析能力。而这均来自于大量阅读。

再如,关联词填空或者关联词造句,对于平时大量阅读的孩子根本无须老师讲解,自己凭语感就可能正确填对,如果对语句的理解能力差,即使老师讲很多遍前后两句的逻辑关联,但学生运用起来还是费劲。

另外在小学中占重要地位的句型转化题和修改病句题,同样拥有强烈语感的孩子对这部分内容掌握起来会很容易,反之则事倍功半。

二、大量阅读可以不断拓展学生的知识面,知识面越广,知识盲点就会越少,思想感悟能力同样也会随着阅读的拓展而理解能力更强,再有效提高语文课外阅读的得分率上就会更容易。

中小学课外阅读涉及风土人情,科学见闻等各个领域,而没有一定的阅读积累的话,在理解一些离自己生活比较远,或者超出个人阅历和年龄结构的范围时,理解起来就会费解。从而造成即使老师已经将语文阅读的解题思路讲清楚了,但在理解文章主旨时,仍然不能深层理解作者的写作目的。

三、大量阅读可以有效积累写作素材,提高语言表达能力,同时阅读也可以提高学生的思想深度和情感的敏感度,因此在写起作文来思想立意更深远,感情抒发更真挚。

从以上三点而言,确实大量阅读可以有效提升学生的语文成绩,特别是小学时期学起语文来更容易入门。但是为什么有些孩子虽然也爱读书,但语文成绩却不突出呢?

原因在于:

一、读书的量不够,且过于单一,影响了词汇和素材的积累、思想情感的提升及知识面的多角度拓宽。

读书是一个量变向质变转化的过程,只有阅读达到一定的量,才能切实提高学生的语文素养,而这个量并不仅仅是读书应付一下就可以达到的,起码要以书为伴,每年的读书量超过三十本方可。一般一周一本最有效。

二、读书是知识的输入过程,而能达到“读有所用”,当用到时能自然输出出来,才能真正提高语文成绩。

也就是说,读与用是两码事,光读了用的时候拿不出来等于白读。而要将读书变得高效、有效,除了量变达到质变的过程,靠重复大量的阅读提升头脑中的知识含量和熟练程度外,还要做一个读书的有心人,必要的读书笔记和好词好句的背诵可能加速体现阅读的有效性。

三、有了一定的阅读基础后,并不意味着语文成绩就会得到突飞猛进,要想提高语文成绩还要洞悉语文考点,并掌握解题技巧。

因为我们在阅读时只是提高了阅读能力,对语文基础字词句的单一运用而对文章的分析能力和如何写出一篇好作文只能停在浅层的感知上,要想深层剖析一篇文章或者写出一篇好作文,还要系统掌握各个语文阅读理解的考点及解题技巧,再结合自己的理解能力才能最终提高语文成绩。

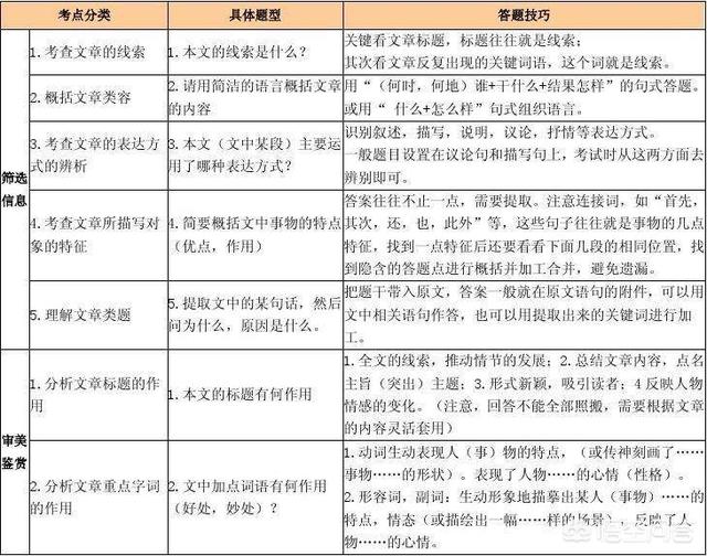
现代文阅读理解考点及答题技巧如下图所示:

如何提高语文成绩,语文如何快速提高成绩(怎样阅读才对语文成绩提升有用)

但可以肯定一点,多阅读提高最快的是语文基础知识的积累和运用,同时多阅读的学生在解析现代文阅读理解和提高写作水平上更容易得以提高得分率。

2、如何提高语文成绩:语文如何快速提高成绩 有哪些方法

语文古诗词默写是试卷中的送分题,只要你平时按照老师的要求,把必背的文章背下来后,这道题的分数必得,所以一定要熟练背诵。文言文阅读是难点,上课要认真听老师讲,课下可以做练习题,不会的问老师。文言文主要的考点就是那几个常出现的词,通过练习可以掌握。



高三学生如何提高语文成绩

1、字词、古诗词、古文等的记忆背诵或赏析这类知识的学习重点在课堂上,课上要专心,课后多花点时间去记忆背诵、理解运用

2、阅读一定要强化,最好能够做到每天练习一篇阅读另外可以学习一下快速阅读,快速阅读是一种高效的阅读、学习方法,其训练可以激活我们“脑、眼”潜能,培养和提高我们的阅读速度、归纳分析、理解记忆等方面的能力掌握快速阅读之后,在阅读文章、材料的时候可以快速的提取段落、文章的脉络和重点,促进整理归纳分析,提高做提效率;同时可以节约大量的时间,游刃有余的做其它事情

3、提高写作能力写作的基础是素材和思路,平时要多阅读多积累高中学习是比较紧张的、时间也很有限,我前面提到的快速阅读在素材积累上就可以提现出很大作用有了积累,可以多看看那些优秀作文,找找写作的思路,要多动笔写,学会借鉴、运用、融会贯通,这样写作能力才会不断地提高

提高语文成绩的方法

1.语文基础知识尽量不丢分

高中语文选择题部分有很多字词类的基础知识,这也是同学们失分率较高的一块,为了避免该类题型丢分,大家需要把所有字词、成语、病句等专题做系统梳理复习,统一背诵,区分易混知识点

基础题如果不能得满分,语文试卷分数不会太高,所以大家要有分分必争的原则,简单题目必得分,难题尽量多得分

2.阅读题目回归原文

高中语文阅读一般都是根据原文就能找到答案,所以大家做阅读时,都要回归到原文中去,按图索骥一般出题的顺序都是按文章段落先后进行的,按顺序就能找到每道题目的答案

阅读题可以先读问题,对问题做标记,然后读文章,找答案,对原文做标记,最后整理答案要点对于找不到答案的题目,可以自由发挥,但也要尽量围绕文章中心进行

本文关键词:语文基础太差如何补救,语文如何快速提高成绩作文,如何快速提高语文,如何提高成绩语文,语文该怎么样提高成绩。这就是关于《如何提高语文成绩,语文如何快速提高成绩(怎样阅读才对语文成绩提升有用)》的所有内容,希望对您能有所帮助!

本文链接:https://bk.89qw.com/a-549878

最近发表
网站分类