手机版

百科生活 投稿

一建经济课程哪个老师的好,一建经济学哪个老师讲的好(梅世强一建经济葵花宝典)

百科 2026-02-19 06:47:35 投稿 阅读:7125次

关于【一建经济课程哪个老师的好】,一建经济学哪个老师讲的好,今天小编给您分享一下,如果对您有所帮助别忘了关注本站哦。

  • 内容导航:
  • 1、梅世强一建经济葵花宝典,每问都是知识点,以题代点,方便记忆
  • 2、一建经济课程哪个老师的好

1、梅世强一建经济葵花宝典,每问都是知识点,以题代点,方便记忆

一建经济课程哪个老师的好,一建经济学哪个老师讲的好(梅世强一建经济葵花宝典)

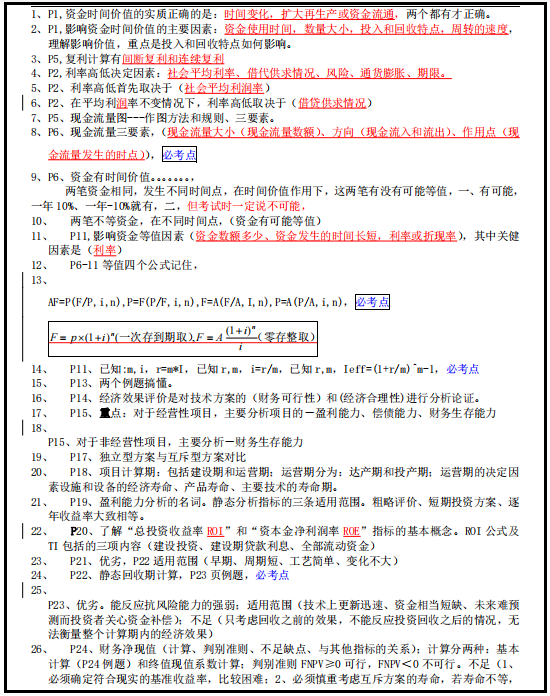
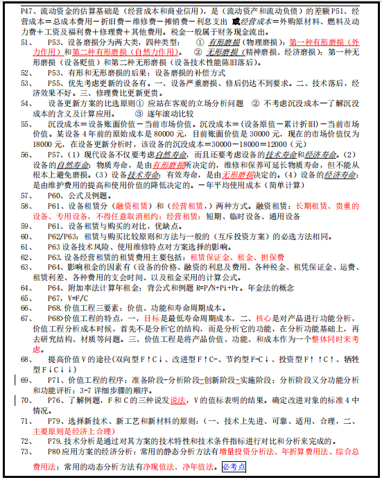
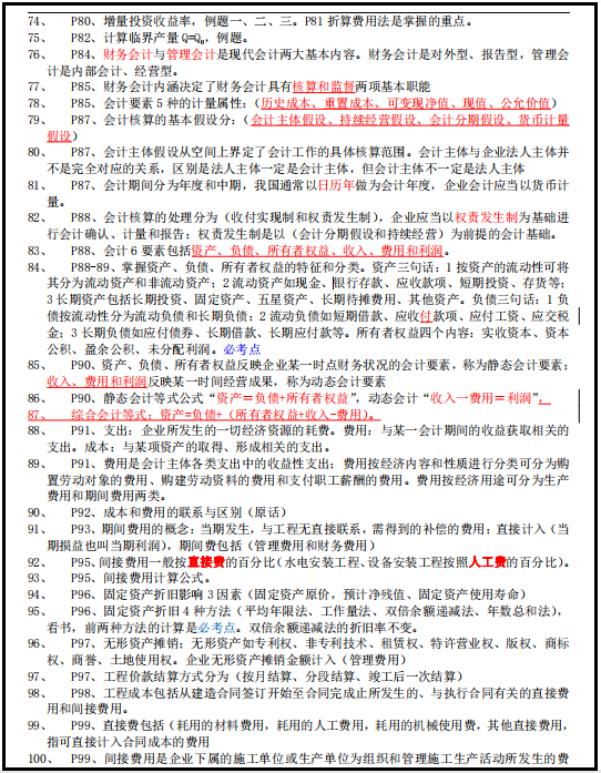
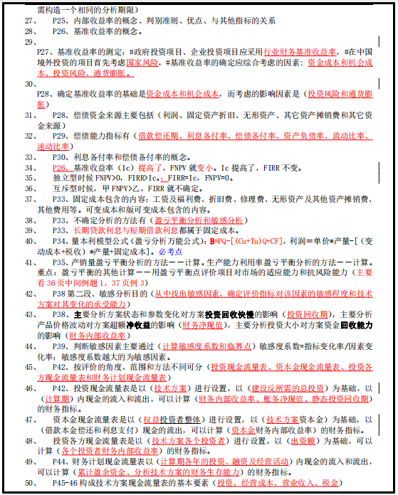
资料把考试的方向、重点和必考点通通总结整合在一起,每个问题都是知识点,以题代点,方便记忆。对于备考经济的人来说,这份资料必不可少!

详情内容见文章!

一建经济课程哪个老师的好,一建经济学哪个老师讲的好(梅世强一建经济葵花宝典)

一建经济课程哪个老师的好,一建经济学哪个老师讲的好(梅世强一建经济葵花宝典)

一建经济课程哪个老师的好,一建经济学哪个老师讲的好(梅世强一建经济葵花宝典)

一建经济课程哪个老师的好,一建经济学哪个老师讲的好(梅世强一建经济葵花宝典)

资料结合近6年的真题,把22年工程经济教材中必考点和经典考点汇总成296句考点。考点题型标注清晰,内容精简,只要背熟掌握这286句,22年一建经济就能过!

2、一建经济课程哪个老师的好

一建工程经济讲课比较好的老师有:达江老师、徐蓉老师、梅世强老师、刘戈老师、邱磊老师。不过,这只是大多数学员推荐的老师,可能不适合每个人,大家可以先试听一下,仅供参考。

1、达江老师

听过他课的都觉得很棒,通俗易懂,深入浅出,举例很生动,教你建立整个章节的框架,把一个个知识点联系起来帮你记忆。零基础的听起来也比较轻松

2、徐蓉老师

讲得很细,真题解析的比较透彻,会提醒你某些部分会与实务案例相联系。教你自己如何去归纳知识点。

3、梅世强老师

讲课较为精简,基本内容以重点为主,零基础的听会觉得跳跃太快。比较适合冲刺的时候听。

4、刘戈老师

看过的同学都说好,从整书的纲要,到每章的网,到每节的点都归纳的很清楚,适合零基础的同学,通俗易懂。

5、邱磊老师

只听过邱磊讲课同学,肯定对他印象很好。可能应试上及不上达江和徐蓉,但他的讲课,带你层层深入,让很多人喜欢上经济这门课的。

1Z102010财务会计基础

1.动态会计等式:

收入-费用=利润(财务成果等式)

★编制利润表的重要依据。

2.静态会计等式:

资产=负债+所有者权益

★编制资产负债表的重要依据

3.综合会计等式:

资产=负债+(所有者权益+收入-费用)

★综合利润分配前财务状况等式和经营成果等式之间的关系

1Z102020成本与费用

1.固定资产折旧的平均年限法:

固定资产年折旧额=(固定资产原值-预计净残值)/固定资产预计使用年限

固定资产月折旧额=年折旧额÷12

★基本方法,务必掌握

2.固定资产折旧的工作量法:

某项固定资产月折旧额=该项固定资产当月工作量×单位工作量折旧额

①行驶里程法(汽车);②工作台班法(搅拌机)

★实质和平均年限法一致:平均年限法用时间,工作量法用工作量。

3.固定资产折旧的双倍余额递减法

折旧额=账面价值(余额、净值)×双倍折旧率

★是一种加速折旧法。折旧基数发生变化,折旧率不变。

4.年数总和法

将固定资产的原值减去净残值后的净额乘以一个逐年递减的分数计算每年折旧额的一种方法。

★是一种加速折旧的方法。折旧基数不变,折旧率发生变化。

1Z102030收入

1.完工百分比法

①确定建造合同的完工进度,计算出完工百分比;

②根据完工百分比确认和计量当期的合同收入。

★确定建造(施工)合同完工进度有以下三种方法:①根据成本来予以计算;②根据合同工作量来予以计算;③根据已完成合同工作的技术测量确定。

★注意掌握教材的例题。

1Z102040利润和所得税费用

1.营业利润

营业利润=营业收入-营业成本-营业税及附加-销售费用-管理费用-财务费用-资产减值损失+公允价值变动收益(损失为负)+投资收益(损失为负)

2.利润总额

利润总额=营业利润+营业外收入-营业外支出

3.净利润

净利润=利润总额-所得税费

★注意三种利润间的关系

1Z102060财务分析

1.定基指数

★分母固定

2.环比指数

★分母随分子变化

3.因素分析法

涉及到连环替代法和差额计算法

4.资产负债率

5.流动比率

6.速动比率

★速动资产=流动资产-存货=货币资金+交易性金融资产+应收票据+应收账款+其他应收款

7.总资产周转率

8.流动资产周转率

9.存货周转率

★注意存货周转次数计算的分子是营业成本,而其他的均为营业收入。

10.应收账款周转率

11.净资产收益率

★反映企业盈利能力的核心指标

12.总资产报酬率

13.营业增长率

14.资本积累率

15.杜邦分析体系的指标体系

净资产收益率=销售净利率×总资产周转率×权益乘数

★可以和因素分析法结合起来考查。

1Z102070筹资管理

1.资金成本率的计算

筹资净额=筹资总额-筹资费=筹资总额×(1-筹资费率)

★分子是指一年的资金占用费,如果是利息,还需考虑抵税的作用,即乘以(1-企业所得税税率)。

1Z102080流动资产财务管理

1.存货经济订货批量的计算

式中Q*——经济订货量

K——每次订货的变动成本

D存货年需要量

K2——单位储存成本

1Z103010建设工程项目总投资

1.设备购置费的计算

设备购置费=设备原价或进口设备抵岸价+设备运杂费

2.进口设备抵岸价的计算

进口设备的抵岸价=货价+国外运费+国外运输保险费+银行财务费+外贸手续费+进口关税+增值税+消费税

3.进口设备的货价

货价=离岸价格(FOB)×人民币外汇牌价

4.国外运费

国外运费=离岸价(FOB)×运费率

国外运费=运量×单位运价

5.国外运输保险费

6.银行财务费

银行财务费=离岸价×人民币外汇牌价×银行财务费率

★银行财务费率一般为0.4%~0.5%。

7.外贸手续费

外贸手续费=进口设备到岸价×人民币外汇牌价×外贸手续费率

★外贸手续费率一般取1.5%。

8.到岸价格的计算

进口设备到岸价格(CIF)=离岸价(FOB)+国外运费+国外运输保险费

9.进口关税

进口关税=到岸价×人民币外汇牌价×进口关税率

10.增值税

进口产品增值税额=组成计税价格×增值税率

组成计税价格=到岸价×人民币外汇牌价+进口关税+消费税

11.消费税

12.进口设备的抵岸价的综合记忆

13.设备运杂费的计算

设备运杂费=设备原价×设备运杂费率

14.工具、器具及生产家具购罝费的计算

工器具及生产家具购置费=设备购置费×定额费率

15.基本预备费

基本预备费=(设备及工器具购置费+建筑安装工程费+工程建设其他费)×基本预备费率

16.涨价预备费

式中PC——涨价预备费;

It——第t年的建筑安装工程费、设备及工器具购置费之和;

n——建设期;

f——建设期价格上涨指数。

★注意基本预备费与涨价预备费计算基数的不同。

17.建设期利息的计算

各年应计利息=(年初借款本息累计+本年借款额/2)×年利率

★除非特别说明,默认1)复利计息;2)当年借款一年内均匀发生,所以当年发生的借款计算利息的时候,基数应当除以2。

1Z103020建筑安装工程费用项目的组成与计算

1.人工费的计算

人工费=Σ(工日消耗量×日工资单价)

人工费=Σ(工程工日消耗量×日工资单价)

2.材料费的计算

材料费=∑(材料消耗量×材料单价)

材料单价=[(材料原价+运杂费)×〔1+运输损耗率(%)〕]×[1+采购保管费率(%)]

3.工程设备费的计算

工程设备费=∑(工程设备量×工程设备单价)

工程设备单价=(设备原价+运杂费)×[1+采购保管费率(%)]

4.施工机具使用费

1)施工机械使用费

施工机械使用费=∑(施工机械台班消耗量×机械台班单价)

机械台班单价=台班折旧费+台班大修费+台班经常修理费+台班安拆费及场外运费+台班人工费+台班燃料动力费+台班车船税费

2)仪器仪表使用费

仪器仪表使用费=工程使用的仪器仪表摊销费+维修费

5.企业管理费

企业管理费=计算基数×企业管理费费率

★计算基数可以为分部分项工程费、人工费和机械费、人工费。

1Z103030建设工程定额

1.人工定额中时间定额的计算

2.人工定额中产量定额的计算

3.材料损耗量的计算

4.周转材料用量的计算

5.人工消耗指标的计算

①基本用工的计算

基本用工数量=∑(工序工程量×时间定额)

②超运距用工的计算

超运距用工数量=∑(超运距材料数量×时间定额)

其中,超运距=预算定额规定的运距-劳动定额规定的运距

③辅助用工的计算

辅助用工数量=∑(加工材料数量×时间定额)

④人工幅度差用工的计算

人工幅度差用工数量=∑(基本用工+超运距用工+辅助用工)×人工幅度差系数

本文关键词:一建经济学哪个老师,一建经济学哪个老师讲的好,一建经济听哪个老师的课好,一建经济课程哪个老师的好一点,一建的经济哪个老师讲的好。这就是关于《一建经济课程哪个老师的好,一建经济学哪个老师讲的好(梅世强一建经济葵花宝典)》的所有内容,希望对您能有所帮助!

本文链接:https://bk.89qw.com/a-549882

最近发表
网站分类