手机版

百科生活 投稿

黑龙江本科分数线,2020黑龙江二本分数线汇总_黑龙江多少分能上二本(文史一本463分、理工一本429分)

百科 2026-02-16 03:25:54 投稿 阅读:813次

关于【黑龙江本科分数线】,2020黑龙江二本分数线汇总_黑龙江多少分能上二本,今天涌涌小编给您分享一下,如果对您有所帮助别忘了关注本站哦。

  • 内容导航:
  • 1、2022黑龙江高考分数线发布:文史一本463分、理工一本429分
  • 2、黑龙江本科分数线:2020黑龙江二本分数线汇总_黑龙江多少分能上二本(含2012-2019历年文科理科)

1、2022黑龙江高考分数线发布:文史一本463分、理工一本429分

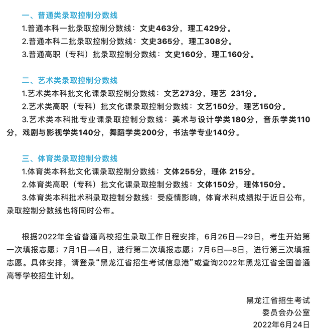
人民网北京6月24日电 (记者李依环)据黑龙江省教育厅消息,2022年黑龙江省普通高考本科各批次录取最低控制分数线划定,其中本科一批文史463分,理工429分;本科二批文史365分,理工308分。

2022年黑龙江省普通高考本科各批次录取最低控制分数线

黑龙江本科分数线,2020黑龙江二本分数线汇总_黑龙江多少分能上二本(文史一本463分、理工一本429分)

2、黑龙江本科分数线:2020黑龙江二本分数线汇总_黑龙江多少分能上二本(含2012-2019历年文科理科)



2020高考填报志愿时,黑龙江二本分数线多少分以及黑龙江多少分能上二本大学是广大考生和家长朋友们十分关心的问题,以下是如意了为大家整理的2012-2019历年黑龙江二本分数线汇总,包含文科和理科:

理科:2019黑龙江理科二本分数线是372分,比2018年353分上涨了19分;

 

文科:2019黑龙江文科二本分数线是424分,比2018年406分上涨了18分。

也就是说,2019黑龙江理科考生372分以上能上二本大学,黑龙江文科考生424分以上能上二本大学。以下是2012-2019历年黑龙江二本分数线,供大家参考。

1、2012-2019黑龙江二本分数线【历年理科】年份考生所在地考生类别批次二本分数线2019黑龙江理科本科二批3722018黑龙江理科本科二批3532017黑龙江理科本科二批3352016黑龙江理科本科二批3692015黑龙江理科本科二批3712014黑龙江理科本科二批4142013黑龙江理科本科二批4372012黑龙江理科本科二批4252、2012-2019黑龙江二本分数线【历年文科】 

 

年份考生所在地考生类别批次二本分数线2019黑龙江文科本科二批4242018黑龙江文科本科二批4062017黑龙江文科本科二批4002016黑龙江文科本科二批4012015黑龙江文科本科二批4102014黑龙江文科本科二批4542013黑龙江文科本科二批4242012黑龙江文科本科二批449

及分数线

本文关键词:2020年黑龙江省二本分数线,2020年黑龙江二本录取分数线是多少,2020年黑龙江二本线多少分,2020黑龙江省二本分数线,2020年黑龙江二本分数线是多少。这就是关于《黑龙江本科分数线,2020黑龙江二本分数线汇总_黑龙江多少分能上二本(文史一本463分、理工一本429分)》的所有内容,希望对您能有所帮助!

本文链接:https://bk.89qw.com/a-550652

最近发表
网站分类