手机版

百科生活 投稿

方舟饲料需要配方吗,方舟做饲料需要配方吗(《方舟生存进化》手游版)

百科 2025-12-28 20:03:04 投稿 阅读:3059次

关于【方舟饲料需要配方吗】:方舟饲料需要配方吗,今天小编给您分享一下,如果对您有所帮助别忘了关注本站哦。

  • 内容导航:
  • 1、方舟饲料需要配方吗
  • 2、《方舟生存进化》手游版:全生物驯服饲料食谱汇总,饲料配方大全

1、方舟饲料需要配方吗

  方舟饲料需要配方,配方是生物蛋、紫色果子5个、黄色果子10个、红色果子10个、熟肉1个、纤维5个。《方舟》是Wildcard工作室宣布旗下生存游戏。

  《方舟》采用的是虚幻引擎4打造,游戏的画面相当之华丽,无论是怪物模型的质感还是场景内的铺垫都相当的真实和强大,然而也正因为这款游戏的高特效和高画质导致这款游戏的配置要求十分高。

2、《方舟生存进化》手游版:全生物驯服饲料食谱汇总,饲料配方大全

方舟饲料需要配方吗,方舟做饲料需要配方吗(《方舟生存进化》手游版)

【饲料制作】

饲料可以在烹饪锅或者工作大锅里点燃烹饪,所有饲料必须放:2紫果+3纤维+水;

熟肉、熟鱼肉可以在篝火方舟生存进化篝火或者烤炉里点燃制作;

熟肉干、优质熟肉干都可以在风干箱里制作;

土豆、玉米、柠檬等蔬菜需要种植农作物成长获取;

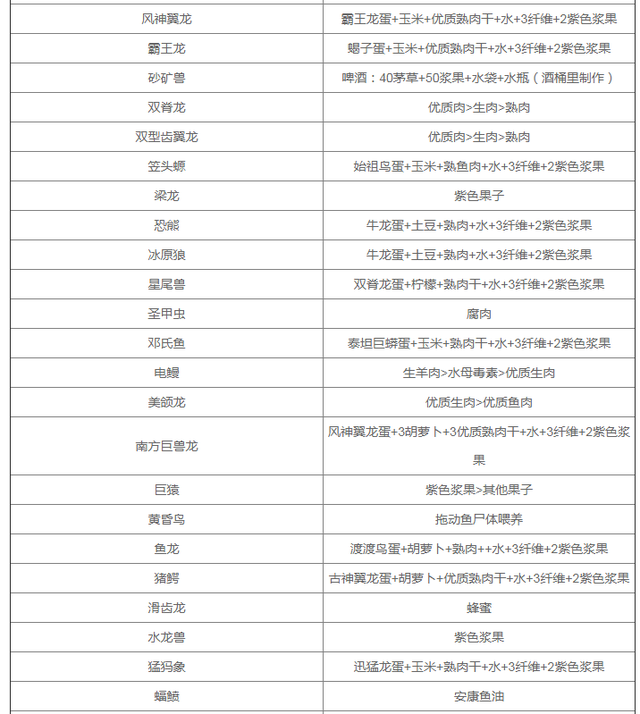
【饲料配方表】

方舟饲料需要配方吗,方舟做饲料需要配方吗(《方舟生存进化》手游版)

方舟饲料需要配方吗,方舟做饲料需要配方吗(《方舟生存进化》手游版)

方舟饲料需要配方吗,方舟做饲料需要配方吗(《方舟生存进化》手游版)

本文关键词:方舟饲料必须要配方吗,方舟饲料必须有配方吗,方舟饲料需要配方吗知乎,方舟做饲料需要配方吗,方舟的饲料配方。这就是关于《方舟饲料需要配方吗,方舟做饲料需要配方吗(《方舟生存进化》手游版)》的所有内容,希望对您能有所帮助!

本文链接:https://bk.89qw.com/a-553052

最近发表
网站分类