手机版

百科生活 投稿

初中生物重点知识归纳可打印,初中生物重点知识点总结(初中生物全套复习提纲汇总)

百科 2026-02-12 09:50:54 投稿 阅读:8655次

关于【初中生物重点知识归纳可打印】,初中生物重点知识点总结,今天小编给您分享一下,如果对您有所帮助别忘了关注本站哦。

  • 内容导航:
  • 1、退休老教师整理:初中生物全套复习提纲汇总!务必打印收藏一份
  • 2、初中生物重点知识归纳可打印:初中生物重点知识点总结 怎么背生物最快

1、退休老教师整理:初中生物全套复习提纲汇总!务必打印收藏一份

生物是具有文科色彩的理科,生物竞赛考试更是涉及了大量的知识需要记忆。虽然考生花了大量的时间,但是并不是每个人都能够取得高分。本文就是对这种学不好的现象作分析,分析学生出现的问题,以给学生做参考,让他们便于对症下药。

不少学生在生物学科学习中最大的问题——就在于,知识点多,记不住。还有一点就是,在我国部分地区还没有把地理和生物这两门学科,纳入中考的行列之中,所以,很多人觉得不重要,学习根本不上心。

但事实上,这并不意味着地理和生物学科就不重要!初中阶段本就是为高中阶段学习打基础的重要阶段,因此这一阶段学习和掌握好生物学科非常重要。

很多同学在思考,怎样才能学好生物学?小编老师建议,同学们把知识点分单元整理好的,才能系统总结出学习方法!

接下来,小编老师就附上初中生物中考总复习——重要知识点,建议同学们认真学!

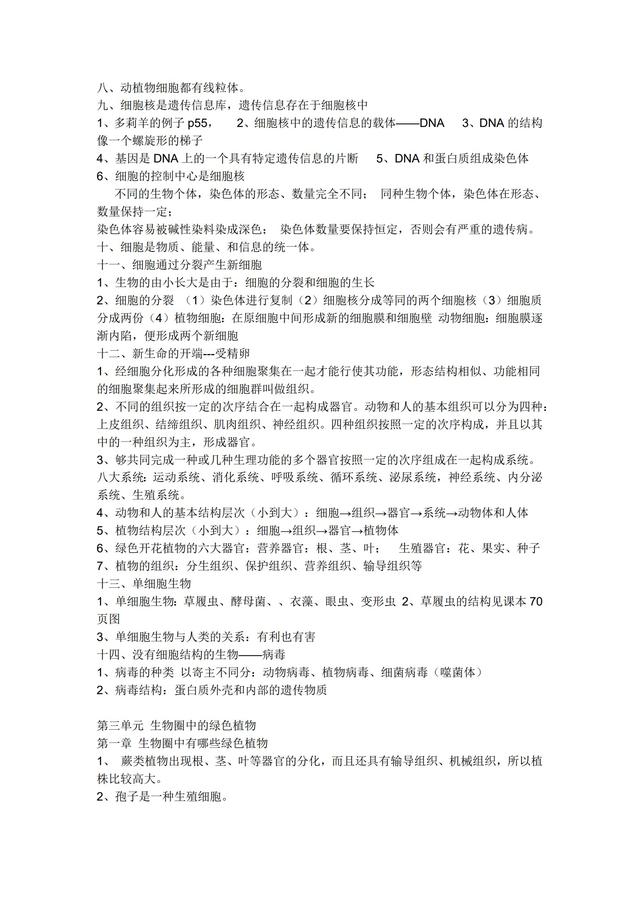
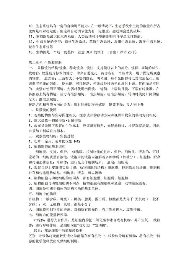
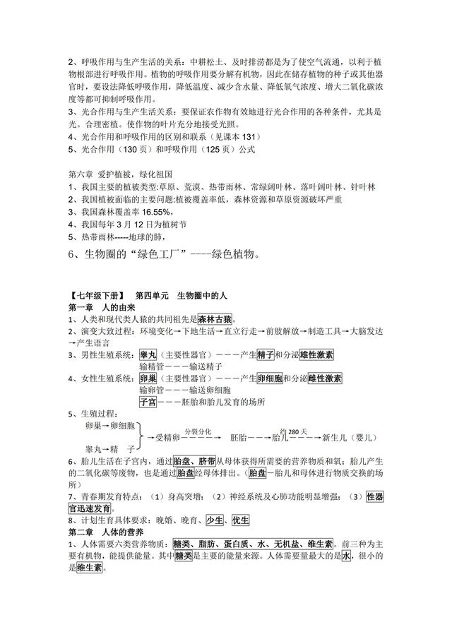
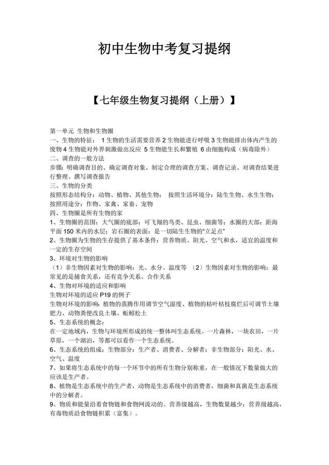
初中生物重点知识归纳可打印,初中生物重点知识点总结(初中生物全套复习提纲汇总)

初中生物重点知识归纳可打印,初中生物重点知识点总结(初中生物全套复习提纲汇总)

初中生物重点知识归纳可打印,初中生物重点知识点总结(初中生物全套复习提纲汇总)

初中生物重点知识归纳可打印,初中生物重点知识点总结(初中生物全套复习提纲汇总)

初中生物重点知识归纳可打印,初中生物重点知识点总结(初中生物全套复习提纲汇总)

初中生物重点知识归纳可打印,初中生物重点知识点总结(初中生物全套复习提纲汇总)

资料比较多,由于头条号篇幅限制,老师仅展示部分资料内容

需要完整版高清资料的家长们,获取方式如下:

2、初中生物重点知识归纳可打印:初中生物重点知识点总结 怎么背生物最快

初中生物重点知识点总结 怎么背生物最快

初中生物知识点有哪些?怎么快速背诵生物知识点呢?下面和考高分网小编一起看一下吧。

初中生物知识点总结

细胞核是遗传信息库

1、细胞核中有一些能被碱性染料染成深色的物质是染色体。

2、染色体由DNA和蛋白质组成的。

3、DNA是双螺旋结构,它是细胞核中储存遗传信息的物质,基因是决定生物性状的DNA片段。

4、遗传信息是生命体内每一个细胞中所包含的具有指导身体发育的全部信息。这些信息储存在DNA分子中,而DNA主要存在于细胞核中。

5、细胞是物质、能量和遗传信息的统一体

细胞是生命活动的基本结构和功能单位

1.植物、动物和人体都是由许多细胞构成的。

2.人体的各项功能都是由细胞或多个细胞共同完成的。

3.所有的细胞都能显示出生命的各种属性,在它们之中进行着新陈代谢活动。植物的光合作用就是在细胞里进行的,细胞内还一直进行着呼吸作用。一切复杂的瞬息万变的生命活动都是在细胞内进行的。

初中生物知识点复习提纲

1、影响生物生活的环境因素可分成两类:生物因素和非生物因素。

2、生物圈包括大气圈的底部、水圈的大部和岩石圈的表面。

3、生态系统的组成包括生物部分和非生物部分,其中生物部分包括生产者、消费者和分解者;非生物部分如阳光、空气、水等。

4、DNA是主要的遗传物质;蛋白质和DNA组成染色体;有遗传效应的DNA片段叫基因。

5、细胞分化形成组织。人体结构层次:细胞、组织、器官、系统、人体。植物体无系统。

6、病毒由蛋白质外壳和内部的遗传物质组成,离开活细胞通常变成结晶体。

7、绿色植物可以分成四大类群:藻类、苔藓、蕨类、种子植物(包括被子植物和裸子植物)。

怎样背生物才能很快的记住

掌握规律

规律是事物本身固有的本质的必然联系。初中生物有自身的规律,如结构与功能相适应,局部与整体相统一,生物与环境相协调,以及从简单到复杂、从低级到高级、从水生到陆生的进化过程。

归纳总结

在生物新课学习过程中,一般都是将知识分块学习。但当学完一部分内容之后,就应该把各分块的知识联系起来,归纳整理成系统的知识。

突破难点

有些知识比较复杂,或是过于抽象,同学们学起来感到有困难,这时就应化难为易,设法突破难点。

本文关键词:初中生物重点知识点总结归纳(完整版),初中生物重点知识点归纳,初中生物重点知识点总结人教版,初中生物重点知识点总结,初中高中生物知识点总结归纳。这就是关于《初中生物重点知识归纳可打印,初中生物重点知识点总结(初中生物全套复习提纲汇总)》的所有内容,希望对您能有所帮助!

本文链接:https://bk.89qw.com/a-555678

最近发表
网站分类