手机版

百科生活 投稿

高考语文考试答题技巧及套路,高三语文答题技巧及套路(高考语文130+的阅读题套路)

百科 2026-02-10 21:56:04 投稿 阅读:3099次

关于【高考语文考试答题技巧及套路】,高三语文答题技巧及套路,今天小编给您分享一下,如果对您有所帮助别忘了关注本站哦。

  • 内容导航:
  • 1、高考语文130+的阅读题套路!超全答题公式+答题模板
  • 2、高考语文考试答题技巧及套路

1、高考语文130+的阅读题套路!超全答题公式+答题模板

[比心]

你打开了高考决胜必读的第320篇文章

这是一篇能帮助大家冲刺语文130+的考试套路!

  • 有很多童鞋觉得语文提分太难了,平时也不知道复习什么,反正考试成绩也很稳定,不上不下大家也都差不了几分!
  • 考试看运气,答题看感觉,阅读题读懂了就是顺,读不懂一脸懵!但是你要知道语文成绩跟别人差20分是什么概念!

针对大家阅读题的问题,给大家整理了超全的答题公式及模板,应对考试很轻松,无论是什么类型的阅读,都能帮你解决不拿分的问题,考前一定要复习好!考试用到这些,真的能拿高分!

高考语文考试答题技巧及套路,高三语文答题技巧及套路(高考语文130+的阅读题套路)

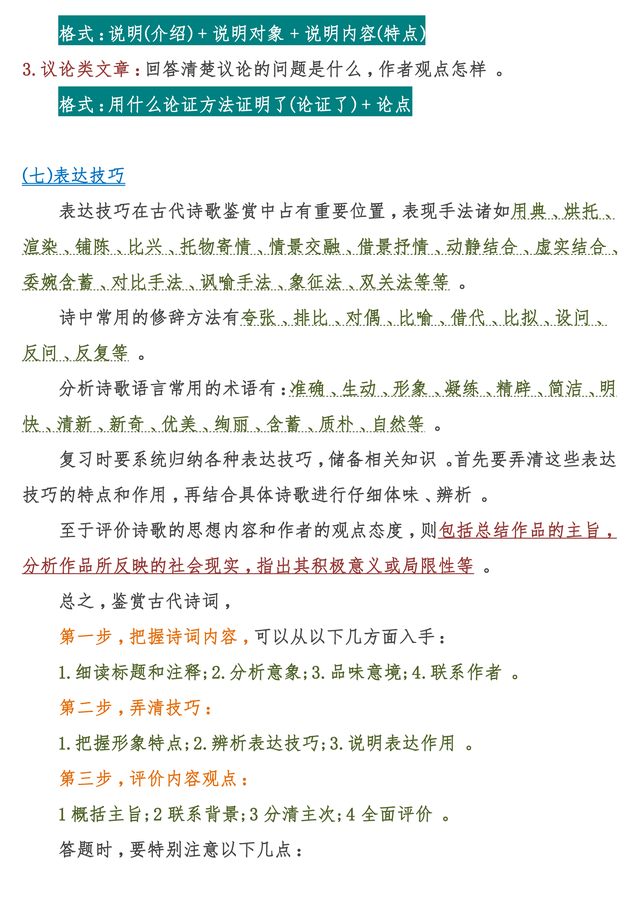
(点击查看大图/文末获取电子版)

高考语文考试答题技巧及套路,高三语文答题技巧及套路(高考语文130+的阅读题套路)

高考语文考试答题技巧及套路,高三语文答题技巧及套路(高考语文130+的阅读题套路)

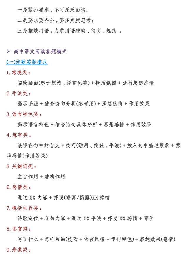
高考语文考试答题技巧及套路,高三语文答题技巧及套路(高考语文130+的阅读题套路)

高考语文考试答题技巧及套路,高三语文答题技巧及套路(高考语文130+的阅读题套路)

高考语文考试答题技巧及套路,高三语文答题技巧及套路(高考语文130+的阅读题套路)

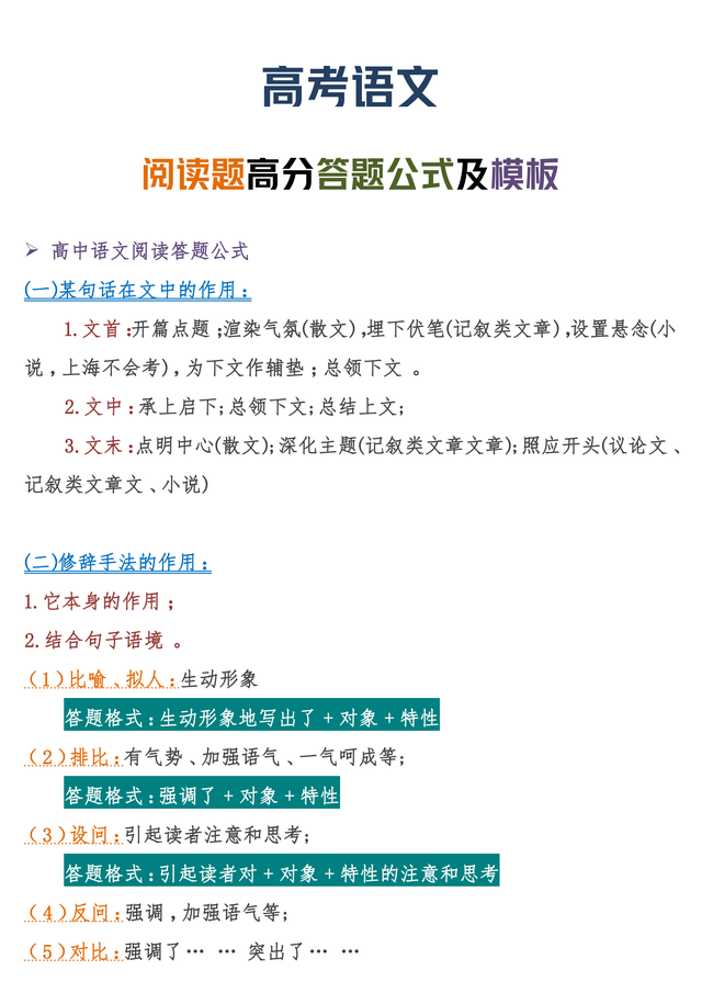
高考语文考试答题技巧及套路,高三语文答题技巧及套路(高考语文130+的阅读题套路)

↓↓↓↓↓

@高考决胜必读

进入我的主页,点击关注!

输入:“语文54”即可领取!!!

2、高考语文考试答题技巧及套路

高考语文的选择题大部分都是客观题,同学们一定要认真审题,思虑周全,大部分情况下坚持第一选择不会有错,做完后切忌涂改,除非你有十足的把握。不要在一道题上浪费太多的时间,以免后续时间不够用。



高中语文阅读理解考试答题技巧

〈一〉整体感知类题型及答题要点。

1.用短语或句子概括情节,写在空格内。

2.局部内容的理解

〈二〉人物形象分析的题型及答题要点

1.你认为主要人物是一个怎样的人?

2.结合内容具体分析人物的性格特征。

这类题的答题步骤:

①答出描写人物的方法。(肖像、语言、动作、心理;侧面描写)

②答出这些方法的具体内容(找最能表现人物特点的重点词语和句子。)

③针对具体内容分析人物特点,注意从外在的肖像特点到内在的心里想法,再到精神品质。要分析全面,具体,不可泛泛而谈。

3.发挥想象,补写人物心理活动。

①心理活动的作用:揭示人物的内心世界,表现人物的思想感情,刻画人物性格,深化作品主题。

出现问题:

①.缺要素

②心理活动不符合人物性格。

原因分析:

①答题时随意,说的话不符合人物性格。

②不注意联系上下文,忽略了文中人物的潜台词。

这类题的答题方法:.通过语言、神态、动作分析人物的心理过程。

4.体会人物感情的变化。

〈三〉环境描写的题型及答题要点

(节气、天气、气候、风物、景色)

环境描写的作用1.交代背景。2.推动情节。3.渲染气氛。4.刻画人物形象,衬托人物的性格、情绪。5.使故事情节更为生动、真实。6.使主题更为突出、深刻。7要表现一定的新鲜感受或微妙情绪,做到情景交融,能够给人以感染、启发和美的享受。

高中语文选择题答题技巧

1、发音类选择题

对于找到正确发音或者是错误发音的字,同学们,记得,一定要做好心理准备。一般情况下,一些常见字,多音字,或者是常见却不常读音的字,会出现在题里。这类题,没有什么技巧,无非就是平时多积累。

2、词语类选择题

对于词语类选择题来讲,就运用到了你平时使用词语的程度了。一般情况下,平时我们写作文的时候,要注意用词的正确性。不要使用网络上的那种错误的搭配,否则会对你这个题造成不必要的影响。

3、排序类选择题

这个是给你几个句子,让你排列出正确的语序来。这个与英语里的一些题是一样的道理。要你进行时间上的,逻辑上的,结构上的一些正确的判断。因此,建议你先从时间上看,然后再从逻辑上看。还有,语言的风格也要体质一致。

4、成语类选择题

成语的使用,会出现在句子里。这个在技巧上,一般会用一些我们平时不太熟悉的成语,例如,万人空巷一类的,大家望文生意的情况下,就会出现理解上的错误。而对于成语的掌握就是多了解一些成语的出处及故事,就能掌握。

5、病句类选择题

遇到病句类选择题的时候,是最疼痛的,因为习惯和书面表达总是会有差距的。因此,建议你在平时的时候,多注意一个句子的完整性,包括主谓宾等。最重要的就是句子的改变结构,一般情况下,例如倒装句式啊,词语的搭配情况。

本文关键词:高中语文考试答题技巧及套路,高三语文答题技巧及套路,高考语文考试答题技巧及套路视频,高考语文选择题技巧和套路,高考语文语言运用题答题技巧。这就是关于《高考语文考试答题技巧及套路,高三语文答题技巧及套路(高考语文130+的阅读题套路)》的所有内容,希望对您能有所帮助!

本文链接:https://bk.89qw.com/a-561936

最近发表
网站分类