手机版

百科生活 投稿

黑龙江外国语学院,黑龙江外国语学院的历史(黑龙江外国语学院公开招聘启事)

百科 2026-02-05 08:40:35 投稿 阅读:4336次

关于【黑龙江外国语学院】,黑龙江外国语学院的历史,今天小编给您分享一下,如果对您有所帮助别忘了关注本站哦。

  • 内容导航:
  • 1、黑龙江外国语学院的历史
  • 2、黑龙江外国语学院公开招聘启事

1、黑龙江外国语学院的历史

1993年,中外合作哈尔滨恒星外国语学院成立,是黑龙江省教育厅批准、国家教育部审定备案的省内第一所中外合作本科普通高校。
2003年3月,经黑龙江省人民政府批准,与哈尔滨师范大学合作办学。
2004年2月,经国家教育部批准确认成立哈尔滨师范大学恒星学院(黑龙江外国语学院主体前身),成为普通高等学校独立学院。
2008年,在《黑龙江省高等教育强省建设规划》中被列入"1115"工程重点鼓励的5所高水平民办院校。
2011年4月,经国家教育部批准转制为民办本科院校,同意哈尔滨师范大学恒星学院转设为黑龙江外国语学院;同时撤销哈尔滨师范大学恒星学院的建制。黑龙江外国语学院正式成立。

2、黑龙江外国语学院公开招聘启事

一、学院简介

黑龙江外国语学院(简称龙外)创立于1993年,2011年4月经教育部批准转设为普通本科高校。龙外始终坚持社会主义办学方向,贯彻落实立德树人根本任务,加强内涵建设,走国际化开放式办学道路,为国家和地方培养涉外应用型本科专业人才,赢得了良好的社会声誉,已成为黑龙江省及东北地区优秀外语人才和涉外应用型人才的重要培养基地。

2017年学校顺利通过教育部本科教学工作合格评估,2019年被评为黑龙江省特色应用型本科示范建设高校,2021年被省教育厅评为黑龙江省大学生就业工作示范性高校(重点培育)。学校是黑龙江省对俄全方位合作紧缺人才培养培训基地依托院校,省级非物质文化遗产教育及研究基地,省中职教师培养培训基地。

学校校园环境优美,办学条件完备。学校现有全日制本科在校生10738人。设有31个本科专业,外语类专业13个,涵盖了文学、经济学、管理学、艺术学、教育学、工学等6个学科门类。英语学科是省级重点建设学科,英语、翻译、日语、国际经济与贸易、视觉传达设计是省级一流建设专业。

黑龙江外国语学院常年招聘海内外优秀人才,诚挚欢迎身怀教育理想的你同聚龙外,共育英才。

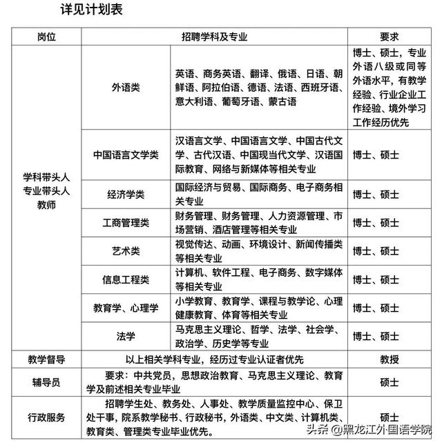
二、招聘需求

1、中青年博士。招聘范围包括:外国语言文学、中国语言文学、经济学、管理学、计算机及其他相关学科等。一般要求年龄不超过45周岁。

2、各专业高水平学科带头人、专业带头人、教师、教学督导、辅导员,各院系、职能部门行政人员若干名。

黑龙江外国语学院,黑龙江外国语学院的历史(黑龙江外国语学院公开招聘启事)

三、应聘条件

1.拥护党的路线方针政策,热爱祖国,遵纪守法,具有良好的品德修养。

2.热爱学生,热爱教育事业,具有良好师德,具有浓厚的为党育人、为国育才的教育情怀。

3.善于合作,沟通表达能力强,学习能力强,具有较强的信息技术应用能力,身体健康,仪表端庄,心理素质较好,抗压能力较强,具有较强的开拓创新精神和艰苦创业精神。

4.教师岗位,要求硕士及以上学历,港澳台地区及国外高校毕业者需获得教育部留学服务中心国(境)外学历学位认证;专业知识与理论基础扎实,专业实践能力较强。

5.学科带头人岗位,要求具有博士学历或教授职称,研究生导师,具有相关专业背景和较丰富学科建设经验。

6.专业带头人岗位,要求具有博士学历或教授职称,具有相关专业背景和较丰富专业建设经验,经历过专业认证、审核评估者优先。

7.教学督导岗位,教授职称,参加过专业认证工作者优先。

8.辅导员岗位,要求中共党员,硕士及以上学历,港澳台地区及国外高校毕业者需获得教育部留学服务中心国(境)外学历学位认证。

9.行政岗位,要求硕士及以上学历。具有3年以上同岗位工作经验的优秀人才,可放宽至本科。

10.具有海外教育、工作经历者优先;拥有行业、企业工作经历者优先。

四、薪酬福利待遇

1、学校提供具有竞争力的薪酬福利待遇。符合条件的,提供过渡期教工宿舍;享有定期体检;享受法定假期、寒暑假、通勤车、工作餐补贴、重要节日慰问金或礼品等福利待遇;有丰富的境内、外培训进修机会。

2、中青年博士享受学校高层次人才引进待遇。

五、本期报名时间 3月25日-4月25日,根据初选情况,于5月1日后进行考核面试。

六、报名方式

请下载并填写《黑龙江外国语学院应聘人员基本情况登记表》,于4月25日前,连同个人简历发送至电子邮箱,地址:rsjcc@hiu.net.cn

电子邮件名称格式为:毕业学校+所学专业+学历+姓名+应聘职位

联系人:林老师 联系电话:(0451)85964459

学校地址:黑龙江省哈尔滨市利民开发区师大南路1号

本文关键词:黑龙江外国语学院校历,黑龙江外国语学院成立多少年,黑龙江外国语学院的历史系怎么样,黑龙江外国语大学校历,黑龙江外国语学院的历史沿革。这就是关于《黑龙江外国语学院,黑龙江外国语学院的历史(黑龙江外国语学院公开招聘启事)》的所有内容,希望对您能有所帮助!

本文链接:https://bk.89qw.com/a-562697

最近发表
网站分类