手机版

百科生活 投稿

2022年幼儿园春季开学时间来了 2022年所有学生校历安排表,2022年幼儿园春季开学时间来了(四川调整中小学幼儿园春季学期开学时间)

百科 2026-02-13 19:16:36 投稿 阅读:9207次

关于【2022年幼儿园春季开学时间来了 2022年所有学生校历安排表】:2022年幼儿园春季开学时间来了 2022年所有学生校历安排表,今天小编给您分享一下,如果对您有所帮助别忘了关注本站哦。

  • 内容导航:
  • 1、四川调整中小学幼儿园春季学期开学时间
  • 2、2022年幼儿园春季开学时间来了 2022年所有学生校历安排表

1、四川调整中小学幼儿园春季学期开学时间

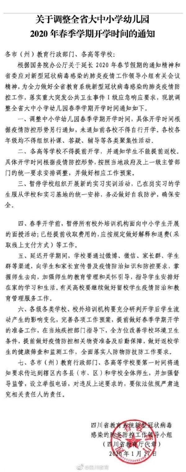
中新网1月27日电 据四川省教育厅官方网站消息,今日,四川省教育厅发布《关于调整全省大中小学幼儿园2020年春季学期开学时间的通知》,通知指出,调整中小学幼儿园春季学期开学时间,具体开学时间根据疫情防控形势另行通知,未通知前各校不得自行开学。各校各年级均不得组织补课、答疑、辅导等各类聚集性活动。

2022年幼儿园春季开学时间来了 2022年所有学生校历安排表,2022年幼儿园春季开学时间来了(四川调整中小学幼儿园春季学期开学时间)

图片来自四川省教育厅官方微博

通知称,各高等学校不得提前开学,并通知学生不能提前返校。具体开学时间根据疫情防控形势,按照当地政府及上一级主管部门的统一要求安排调整,并做好相应工作预案。暂停学校组织开展新的实习实训活动,已在岗实习的学生服从学校和实习基地的统一安排,务必做好自我防护,确保安全。

2、2022年幼儿园春季开学时间来了 2022年所有学生校历安排表

  2022年幼儿园春季开学时间

  2022年2月16日(农历正月十六)幼儿园学生开学(报名),2月17日正式上课,2022年7月2日学期结束,暑假开始。

  根据不同地区的具体情况,幼儿园开学时间会有差异,如果当地出现疫情,可能会延迟开学时间,学校、家长都要做好幼儿防护工作。

  2022年幼儿园、中小学等学校的校历安排

  一、幼儿园校历安排

  ★1.2021年秋季校历安排

  (1)2021年9月1日开学。(2)2022年1月14日(农历十二月十二)学期结束,寒假开始。

  ★2.2022年春季校历安排

  (1)2022年2月16日(农历正月十六)开学(报名),2月17日正式上课。(2)2022年7月2日学期结束,暑假开始。

  二、小学校历安排

  ★1.2021年秋季校历安排(教学时间共20周)

  (1)2021年9月1日开学。(2)2022年1月14日(农历十二月十二)统一安排期末考试。(3)2022年1月17日(农历十二月十五)学期结束,寒假开始。

  ★2.2022年春季校历安排(教学时间共20周)

  (1)2022年2月16日(农历正月十六)开学(报名),2月17日正式上课。(2)2022年7月1日统一安排期末考试。(3)2022年7月5日学期结束,暑假开始。

  三、普通中学校历安排图片(一)普通高中校历安排

  ★1.2021年秋季校历安排(教学时间共20周)(1)2021年9月1日开学。(2)2022年1月22日学期结束,寒假开始。

  ★2.2022年春季校历安排(教学时间共21周)

  (1)2022年2月16日开学。(2)2022年7月9日学期结束,暑假开始。

  (二)普通初中校历安排

  ★1.2021年秋季校历安排(教学时间共19周)

  (1)2021年9月1日开学。(2)2022年1月15日学期结束,寒假开始。

  ★2.2022年春季校历安排(教学时间共20周)

  (1)2022年2月16日开学。(2)2022年7月2日学期结束,暑假开始。

  四、中等职业学校校历安排

  ★ 1.2021年秋季校历安排(教学时间共20周)

  (1)2021年9月1日开学。(2)2022年1月22日学期结束,寒假开始。

  ★2.2022年春季校历安排(教学时间共21周)

  (1)2022年2月16日开学。(2)2022年7月9日学期结束,暑假开始。

  2022年放假安排

  一、元旦:2022年1月1日至3日放假,共3天。

  二、春节:1月31日至2月6日放假调休,共7天。1月29日(星期六)、1月30日(星期日)上班。

  三、清明节:4月3日至5日放假调休,共3天。4月2日(星期六)上班。

  四、劳动节:4月30日至5月4日放假调休,共5天。4月24日(星期日)、5月7日(星期六)上班。

  五、端午节:6月3日至5日放假,共3天。

  六、中秋节:9月10日至12日放假,共3天。

  七、国庆节:10月1日至7日放假调休,共7天。10月8日(星期六)、10月9日(星期日)上班。

  节假日期间,各地区、各部门要妥善安排好值班和安全、保卫、疫情防控等工作,遇有重大突发事件,要按规定及时报告并妥善处置,确保人民群众祥和平安度过节日假期。

本文关键词:幼儿园2021春季开学时间,幼儿园什么时候开学2021春季,2020年幼儿园春季开学时间,2021年春季幼儿园开学日期,2022幼儿园上半年开学时间。这就是关于《2022年幼儿园春季开学时间来了 2022年所有学生校历安排表,2022年幼儿园春季开学时间来了(四川调整中小学幼儿园春季学期开学时间)》的所有内容,希望对您能有所帮助!

本文链接:https://bk.89qw.com/a-566489

最近发表
网站分类