手机版

百科生活 投稿

市场营销的核心是,市场营销的核心概念主要有什么(营销体系及产品认知提升<上>)

百科 2026-04-07 14:01:26 投稿 阅读:1893次

关于【市场营销的核心是】:市场营销的核心概念主要有什么,今天小编给您分享一下,如果对您有所帮助别忘了关注本站哦。

  • 内容导航:
  • 1、市场营销的核心是:市场营销的核心概念主要有什么
  • 2、营销体系及产品认知提升(上)

1、市场营销的核心是:市场营销的核心概念主要有什么

  1、市场营销最重要的核心概念是定位,定位是指一种行为过程,即主体将定位课题塑造成差异化的形象,并通过传播在受众大脑中占据特殊位置;

  2、定位是把差异化形象烙印在大脑的过程,而非国内的定位高端人群、定位中高端市场,洞悉对手与市场,从容不迫,出手利落,创造性地运用可以更加容易掌控市场。

2、营销体系及产品认知提升(上)

编辑导语:互联网产业深入发展阶段,流量红利不再,各个企业都更加重视营销相关系统的建设。作者对营销体系及产品认知提升总结了一些相关的内延和外延,希望对你形成营销体系有所帮助。

市场营销的核心是,市场营销的核心概念主要有什么(营销体系及产品认知提升<上>)

一、认知提升篇 -营销的内涵和外延1

在日常的沟通中有几个感受:在互联网行业进入“产业深入发展”阶段,流量不再是红利,那么各个企业都个更加重视营销相关系统的建设。

他们更重视客户资源,希望过去海量客户流量如何都能盈利时代过去以后,深入客户和经营,对转化和服务提出更高的要求。各种crm, 客服,电销产品越来越受重视,我观察到各种中后台或者企业服务产品从业者越来越多。

而传统企业更是经历数字化转型的大潮,首当其冲的就是其营销领域,本源是这些传统企业的客户越来越多的以数字化的形态出现在企业的视野中,如何更好的了解客户,更早的洞察客户,更高效的转化客户,更有效的服务客户,这些真正成为企业成败的根本。

于此对应的是,大量的crm、客服、电销、企业经营分析类的产品和运营人员,已经营销的管理人员,还不知道自己的工作和营销体系的关系。从业者众多,能够真正挑起大梁人甚少。

大家一面抱怨内卷,一面急切需要提升,但是看了很多课程,听了很多大咖趋势,都不能搔到痛处。

不理解业务,不找的真正的理论根源,不以合适的姿态去提升功力,就只能通在焦虑中形成“老板都是sx, 产品都是fw, 业务乱提需求,技术不懂业务,大家在互相抱怨中把crm等营销工具建成乱麻。

经过一段时间的准备后,小珠的工作室开启了,并逐步沉淀下来体系化的知识和一线方法,我们不谈趋势,也不陷入功能细节。

在企业服务及营销产品中,扒竞品,抄功能,拷模块的方法是行不通的。业务分析也不仅仅是画画流程图和写下大段文字。

1. 营销体系的内涵和外延

市场营销的核心是,市场营销的核心概念主要有什么(营销体系及产品认知提升<上>)

我们在文章中讲内涵和外延,并不是照抄传统书籍开篇的结构,我们讲内容是为了让相关从业者和读者知道自己工作的根本理论,让经典理论和你的工作建立实际的联系,让你找到根基,让理论扎实在你的实际工作中不再成为“空谈”的代名词。

和超过200个相关从业者聊过,知道crm, 客服,电销及BI系统属于营销体系范畴的寥寥无几,那就难怪大家很难提升,也不知道到哪找书籍,不知道如何同步和引导业务。不会站在业务价值角度和高层谈产品。

而外延是为了让你学习的理论和实际打通,在这个圈子,空谈理论找不到志同道合的听众,因为他也不知道你他的系统隶属于营销体系。

更为常见的表现是,一堆从业者在群里吵你的设置对,我的设置对,公海应该那样,公海应该这样,其实你们服务的情况完全不同。

和高深的,或者你认为空洞的经典市场营销学建立联系的工具是- 客户生命周期。

2. 市场营销学理论

市场营销的核心是,市场营销的核心概念主要有什么(营销体系及产品认知提升<上>)

不必纠结市场营销学和营销学的差别,而请注意创造、沟通、传播,交互产品中,为顾客、客户、合作伙伴,及社会带来价值的活动、过程和体系。

更需要注意的是,对于市场营销学,无论是从社会、经济,还是管理学,甚至政治经济学都给出了不同的侧重的定义,这更使得这个概念更加让人困惑,太过广博而让人觉得无法指导实际工作。

在上面的定义中,我们可以看到,营销涉及很多职能,很多过程(创造、沟通、传播、销售、服务等),同时也涉及很多主体、客户、顾客、合作伙伴、消费者、社会等等。

我们往往被狭义的营销概念迷惑,认为营销就是广告,就是市场部,就是导流。

hit: 在这里还有一个小提示,大部分人看书不够细致,其实我们这个市场营销的概念就含义丰富,信息量具体,经过时间和应用的多年锤炼,经典理论之所以经典可能因此而来。

市场营销的核心是,市场营销的核心概念主要有什么(营销体系及产品认知提升<上>)

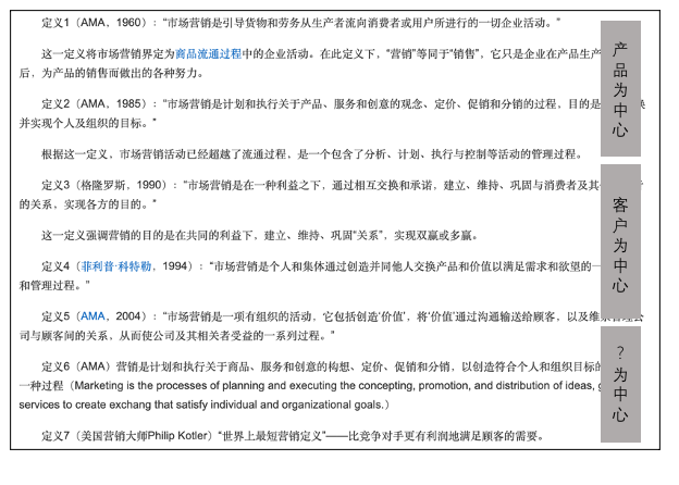
在这里需要说明的是,营销学随着现代企业经营中心的变化而变化,感兴趣的同学可以去百度下营销学概念的变迁。

上个世纪早期,当生产资料和物资匮乏时,企业经营是以产品为中心,简单理解,凭票供应糖的时代,没有糖厂去研究客户需求。

而当物质丰富,生产技术增加,以客户为中心才落地与企业经营实践,我相信有各种文章,去写,企业生产经营,以各种**为中心。

小珠依然认为,我们大部分企业依然处在以客户为中心的目标实践中,而且还有很长的路要走,让以客户为中心不仅仅体现在公司门口的logo上。

从中国目前crm体现的发展,各个公司的crm建设发展,甚至受重视程度都可以看到这一点。

2015我接触到甲骨文前辈传递给我的一个思考:我们不应该用企业内部管理流程去影响客户采购流程,应该用客户采购流程反塑你的管理流程。

大家用这个标准来衡量,看看真正做到以客户为中心的经营理念和落地实处的企业有多少?

有空间,就有潜力。相信国内的营销产品及系统还有很长的路,我们的职业发展还有很大的空间。

二、认知提升篇 – 营销的内涵和外延2

“经典市场营销学”的概念特别精准的概述了营销体系的内涵和范畴,如涉及哪些过程,涉及哪些职能,具有哪些目标。

1. 快速吸收经典营销学

如果快速概括经典营销学理论,基本涵盖3套体系。很多产品经理高阶晋级课程或者管理人员晋级时都会使用,除了提升对广义营销产品的认知外,对于业务模式,企业战略理解及产品商业化价值均有帮助。

S.T.P.- 营销的战略层面,同时也是企业的业务战略的核心。

  • S-segmentation,市场细分,企业对其所在的市场有个大体的细分过程。如小米想进入手机市场时,一定明确市场及客户需求的细分状态,如高端商务市场,白领市场,学生市场,农村市场,老人市场等。
  • T-target,目标市场,企业基于对现有市场细分认知的情况下,根据自己的资源,竞争态势,未来市场潜力等选择自己要进入的具体细分领域,如白领市场,娱乐手机市场等。
  • P-position,市场定位,在S.和P.的基础上,将自己的业务及产品战略定位于给那类细分市场的什么客户提供什么样的产品和服务。如:给“二三线城市年轻人及学生提供音乐娱乐功能突出的手机。

很多营销书籍洋洋洒洒说了半本的篇幅,我们说S.T.P.其实就是定位,了解目标用户,竞争对手和竞争格局的基础上,如何定位业务。

这个逻辑在我们创业,做创新业务,甚至0-1建立一个产品的时代都是一样的。我们用是否有整体思维,系统思维和战略思维来说显得不容易了解。

试想在一个产品工作超过6个月,甚至2,3年的产品经理,描述起产品来,还是一大串流程开始,其实没有清晰的产品定位 – 以什么样的功能,满足企业内外哪些客户在什么场景下的什么需求。

大家可以用S.T.P的思路来总结你的产品或者系统的定位,也可以了解你公司的业务定位,以及部门的定位等等。其实还有个更简化的思维逻辑- “知己知彼”。

知识经济时代在各个领域各个非常细的层面把这个逻辑不断演绎,比如产品定位分析,业务竞争格局,商业画布,市场分析某某法,小珠没有学各种衍生理论,或者对某堆理论看多了以后,其实就是S.T.P这个思维方式的演绎。

所以当有人,还有不少人推荐衍生理论和我说。数字化时代经典营销学过时的时候,我想很有必要开始我们营销和外延的认识的普及,也就是我们的大营销体系认知的第一课。

我们说S.T.P.是做战略层面的定位,而接下来的4Ps,5Cs就是对业务定位的战术展开。

  • 4Ps -Product -产品的设计,产品的主要功能,外观,材质等,比如是安卓操作系统带2路摄像头的…手机。比如,适合制造业的,含义商机管理,客户管理的基本模块的CRM SAAS 平台。
  • 4Ps – Price – 价格的定义,基于生产综合成本,竞争态势,市场目标定位和细分客户匹配的价格体系和价格策略,如年费制,租赁制等等。
  • 4Ps – Promotion – 推广发布手段,进入市场到哪里获取首批客户,产品什么样的发布策略,带来持续的客户和订单。
  • 4Ps – Place – 渠道,场景,销售和客户开发甚至资源获取渠道。

4Ps讲的是S.T.P.的战略定位和战术开始,这里其实反复强调的是一个叫“战略匹配“即是知,4P的各个层面的呼吸匹配,也只它们与定位的匹配,比如高端市场,就不要定个低价格,下沉市场的经济适用上面就不要在高端商场搞渠道。

5Cs同为业务定位战术展开,是在4Ps基础上的拓展。在新的营销技术时代,可能还会涌现基于战略,战术匹配层面的6S等,但这不意味经典营销理论的过时。

2. “一句话概括市场营销学”

市场营销的核心是,市场营销的核心概念主要有什么(营销体系及产品认知提升<上>)

我们说市场营销是在创造,沟通,传播和交互产品中,为顾客,客户和合作伙伴以及整个社会带来经济价值的活动,过程和体系。这个概念非常经典。

而无论战略层面的S.T.P. ,战术展开的4P,5C等等,或是围绕业务模式展开的各种经典营销思维和工具,如推式,拉式营销还是各种精准营销,内容营销,关系营销等,都在经典营销思路指引下的各种思路。

而我们这个体系后续要展开的200多篇文章很快就会通过“客户生命周期”这一经典工具,结合不同业务的营销模式把所以曾经流行或者正在流行被大众津津乐道的营销范畴及概念,串联打通,而你熟悉的工具,功能,方法,分析是在具体的讲这些范畴和概念落地。

这么多的过程,整个营销的使命其实就是“实现价值和价值增值的过程”。

学过经济学或者我们在大学学政治时的应该学过,生产将劳动力价值和生产资料的价值等值的凝结在商品中,而商品最危险的一跃就是在市场上实现交互,简而言之就是卖出去,如果生产的产品卖不出去,它终究无法实现价值。

而市场营销通过定位市场,定位产品和服务,实现商品交换。同时实现了价值增值。当你购买一个百万级的高级轿车时,高档车所具有的安全、快速、舒适,性能等差别性的使用价值大概值30万,而品牌广告、渠道建设、消费形象认同(车主具有成功人士,品味等)服务高效等,值得更多的几十万,市场营销同样创作了这个价值的增值的过程。

我们对广义的市场营销做了内涵的介绍,关于这个概念的介绍文章太多,不是目的,目的是和你的实际工作建立联系。

我们总结下:

市场营销的核心是,市场营销的核心概念主要有什么(营销体系及产品认知提升<上>)

业务战略的时间轴通过S.T.P.,4P,5C进行串联,而客户关系的时间轴就引入了我们的客户生命周期。

三、认知提升篇 – 营销的内涵和外延3

那么如何将我们的实际工作和“高大上”和“离实际稍远”的理论连接起来呢?

我自己几年的实际工作已经和年轻的产品同仁沟通时,一直试图帮自己和大家做一个思路和思考方式的打通,更欢迎前辈同仁,批评指正和交流。

我想这个连接就是”客户生命周期“。

1. 客户生命周期

我们的市场营销的概念,以及经典营销学核心的S.T.P. ,4P, 5C理论精准的揭示了我们沿着业务初创,战略市场定位及策略执行设计的这个大的时间轴,而从和客户关系的角度可以理解为找到目标客户群、研究、吸引目标客户群,并用产品和服务为其创作价值并获取价值增值收益的过程。

所以如果我们在精炼的看市场营销核心,或者用时髦的一句话概括市场营销体系的内涵,那么就是:实现价值和价值增值的过程。

当你觉得这个过程在相对稳定,或者相对成熟或者已经具备规模的企业里好像你一时涉及不到(其实,我们反复说的优化业务,创新突破是需要时时具备这个层级的思考的)的,那么一个相对具体客户的引流,连接,转化…..这个过程你是需要知晓并明确的。

我们把落在一类或者一个客户身上,以系统化视角,以时间轴,或者关系发展轴来看这个过程,这个系统性的展示和分析就是“客户生命周期”。

很多乙方厂商的同仁,会给客户引入生命周期的概念,而我们很多互联网小伙伴对生命周期了解不算多。有的saas产品会出现叫客户生命周期的功能。

但是我自己查找网络及数据,并没有一本书把“客户生命周期”讲解透彻,这也给我们从业人员上升理论认知,知道体系化的具体实践,造成困难。

如果你搜索客户生命周期,大多找到的是一个概念或者描述如下:

市场营销的核心是,市场营销的核心概念主要有什么(营销体系及产品认知提升<上>)

理解这个并不难,但是如果你还是无法和 crm 和营销体系,以及和实际工作建立联系,那么实际是你还要真正了解“客户生命周期”,这有点像,很多人知道商业画布。

但是依然无法使用好它,是因为商业画布的前身理论是“商业战略的类型”,而一个业务发展规划可能会经历不同的战略类型阶段,不同类型起码要展开不同的画布体系,不站在商业战略类型上谈商业画布就是无根之水,空有模型。

2. “客户生命周期的类型”

市场营销的核心是,市场营销的核心概念主要有什么(营销体系及产品认知提升<上>)

我们用客户知道你,好奇你,了解你,好感你,购买你,推荐你等等。这是一个通用的生命周期。基本无论业务类型如何,或者某些阶段短到无法描述,或者无法分析,或者集中到几个阶段比较明显。

市场营销的核心是,市场营销的核心概念主要有什么(营销体系及产品认知提升<上>)

而我们在系统和实际工作中经常接触的是用一些典型场景为代表的客户状态,比如,教育行业用试听课做客户生命周期的典型节点,认为客户已经有好感或者强烈的了解你的欲望。

而我们的系统中常常有一些“业务对象”来描述客户的身份,线索,商机,会员,这些都是客户在不同生命周期下的不同名称,你可以这个理解提升为客户的数字化身份。

而你是否想过这个问题,问什么crm 系统,营销体系,数字营销,数字化转型这么多年被提到企业发展的重要地位,或者引领信息化建设的方向?

其实和这个生命周期有很大的关系,是因为在信息及互联网技术发展的今天,客户在其生命周期下,越来越多的阶段和身份,可以用数字化描述,可以被我们获取和交互。

早期的航空公司,我们能够获取客户信息的起点是客户购买了我们的机票,而现在,我们的客户起点又从哪里开始呢?

市场营销的核心是,市场营销的核心概念主要有什么(营销体系及产品认知提升<上>)

所以,客户生命周期是我们做营销体系分析和系统设计的当家大工具。帮助你连接经典营销理论,打通公司业务发展战略,了解营销的核芯本质,连接实际业务场景,同时打通数字化发展的趋势和切实跟得上思潮。

3. “重新定义营销体系概念”

啰嗦了营销的概念,基于客户生命周期的方法,重新定义下这个概念:

市场营销的核心是,市场营销的核心概念主要有什么(营销体系及产品认知提升<上>)

营销体系:促使客户沿着不断理清的生命周期高效有效转化的工具,方法,系统和职能。

更好的的理解crm这个概念:客户关系管理,而客户在你企业核心目标下,他的/她的身份不断变化,从关系维度看就是知道你,好奇你到推荐你的转化,而因为这个关系的变化,他的身份从线索,商机在你的系统中不断演化。

所以我们无论去管理销售,赋能销售,还是管客服,还是精准营销,或者多职能或者交互配合,也就是无论你的业务模式如何,职能如何,客户生命周期视角是个整体,系统性思考的视角,帮你理解产品和系统的核心,通透的看业务变化和变革。跟随甚至主导变革。

本文关键词:什么是市场营销的核心概念,市场营销的核心概念都有哪些,市场营销的核心概念主要有什么价值,市场营销的核心概念是啥,什么属于市场营销的核心概念。这就是关于《市场营销的核心是,市场营销的核心概念主要有什么(营销体系及产品认知提升<上>)》的所有内容,希望对您能有所帮助!

本文链接:https://bk.89qw.com/a-568929

最近发表
网站分类