手机版

百科生活 投稿

杭州买房需要什么条件,杭州买房摇号流程(外地户籍在杭州买房需满足什么条件)

百科 2026-02-07 03:23:56 投稿 阅读:7629次

关于【杭州买房需要什么条件】:杭州买房需要什么条件 杭州买房摇号流程,今天小编给您分享一下,如果对您有所帮助别忘了关注本站哦。

  • 内容导航:
  • 1、杭州买房需要什么条件 杭州买房摇号流程
  • 2、外地户籍在杭州买房需满足什么条件?

1、杭州买房需要什么条件 杭州买房摇号流程

  大家无论在哪买房,都需要了解当地的政策,因为每个城市对于购房的相关规定是不同的,只有先了解清楚购房需要满足的条件,购房流程等相关事项,才能顺利买房。下面,一起来了解一下,杭州买房需要什么条件,杭州买房摇号流程相关内容吧!

  杭州买房需要什么条件

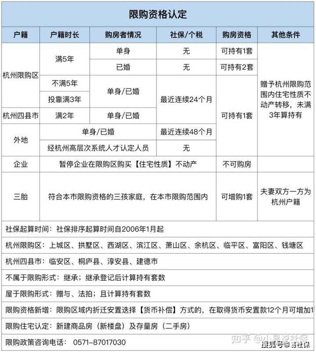
  户口在杭州市区内有一套及以上住房的单身,或者是有两套及以上住房的家庭出售商品房和二手住房。如果不是杭州市户口的,购买第一套房子要提供三年以内在杭州市缴纳两年以上的社保相关证明,对拥有一套及以上住房的,户口不是本杭州的居民暂停出售新房。

  外地户口迁入到桐庐、建德、临安、淳安四县(市)的家庭,户口迁入满两年,就可以在杭州市限购地区内买房子,需要根据本市限购政策执行。

  杭州买房摇号流程

  杭州房子摇号要去杭州国家公证处,由国家公证处确定时间地点,组织实施公证摇号。

  1.第一轮抽签:根据杭州买房条件,优先选择“无房家庭”数量,但选房顺序不确定;

  2.第二轮摇号:第一轮摇号没有入围的家庭和非无房家庭一起摇号入围的家庭数量,但选房顺序不确定。同时,摇出未入围家庭的等待顺序;

  3.第三轮摇号:前两轮摇出的入围家庭共同摇号,摇出选房顺序号;公证机构和公司可邀请部分注册家庭代表、NPC代表和CPPCC成员参加本次抽奖。公证后的抽签结果将在指定地点公示。

  全文详细为大家介绍了,杭州买房需要什么条件,杭州买房摇号流程相关内容。

2、外地户籍在杭州买房需满足什么条件?

外地户籍购房条件:

杭州买房需要什么条件,杭州买房摇号流程(外地户籍在杭州买房需满足什么条件)

新房:杭州无房,自购房之日起,前4年内已在杭州限购区连续缴纳4年社保。

杭州买房需要什么条件,杭州买房摇号流程(外地户籍在杭州买房需满足什么条件)

二手房:杭州无房,购房购房之日起,前1年内已在杭州限购区连续缴纳1年社保。

2022年杭州最新社保费用:

杭州买房需要什么条件,杭州买房摇号流程(外地户籍在杭州买房需满足什么条件)

总结:如果按照最低社保缴纳基数计算,杭州最新社保费用是1487.84元,其中公司需要缴纳的部分是1072.35元,个人需要缴纳415.49元

本文关键词:外地人落户杭州需要什么条件,外地人在杭州买房需要什么条件,杭州房价,杭州落户政策2022年最新版,杭州买房需要什么条件。这就是关于《杭州买房需要什么条件,杭州买房摇号流程(外地户籍在杭州买房需满足什么条件)》的所有内容,希望对您能有所帮助!

本文链接:https://bk.89qw.com/a-570003

最近发表
网站分类