手机版

百科生活 投稿

简述重结晶的主要步骤,重结晶一般包括哪几个步骤,各步骤的主要内容是什么(结晶工艺方法开发,看这里)

百科 2025-12-24 08:03:07 投稿 阅读:6259次

关于【简述重结晶的主要步骤】:简述重结晶的主要步骤,今天小编给您分享一下,如果对您有所帮助别忘了关注本站哦。

  • 内容导航:
  • 1、结晶工艺方法开发,看这里
  • 2、简述重结晶的主要步骤

1、结晶工艺方法开发,看这里

我国是医药生产大国,从化学药品产量来看,在医药制造市场规模不断扩大的大背景下,2018年1-12月全国化学品原药产量为282.3万吨,2020年化学药市场的销售额也将会占整个医药市场的49%。在制药工业中,超过大半的药物以晶体形式存在,85%以上的生产过程中都含有结晶操作。在原料药(API)的生产过程中,结晶是固体原料药最后的必经步骤,结晶过程使原料药具有特定的纯度、粒度及晶型,因此药物开发过程中的结晶工艺方法是一道很重要的工序。

简述重结晶的主要步骤,重结晶一般包括哪几个步骤,各步骤的主要内容是什么(结晶工艺方法开发,看这里)

(数据来源中商产业研究院数据库)

结晶工艺对药物晶型的影响

结晶是指物质以晶体状态从蒸汽、溶液或熔融物中析出的过程。药物在结晶时,如果采用不同的溶剂和工艺,则药物分子在晶胞的排列数目、位置及点阵形式不一样,形成不同的晶体结构。晶型的不同晶格导致了它们在溶解度、熔点、稳定性等物理化学性质上的表现都不相同。对于结晶产品,一般从纯度、晶型、晶习、粒度分布、溶解速度等几个指标来判断结晶质量。通过结晶技术来实现对药物晶体形态的控制,以达到提高药效和生物活性的目的。

简述重结晶的主要步骤,重结晶一般包括哪几个步骤,各步骤的主要内容是什么(结晶工艺方法开发,看这里)

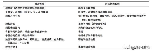
图:结晶过程的固态性质与药物特性的关系

图源:韩金玉,颜迎春,常贺英,et al.新型药物结晶技术[J].化工进展,2002,21(12):945-948.

结晶工艺开发流程

  • 第一步:确定产品目标品质
  • 第二步:科学分析结晶体系
  • 第三步:设计工艺框架
  • 第四步:确定安全操作范围
  • 第五步:在安全操作范围内工艺细节

下图是结晶工艺流程示意图

简述重结晶的主要步骤,重结晶一般包括哪几个步骤,各步骤的主要内容是什么(结晶工艺方法开发,看这里)

一般通过浓度/悬浮密度、过饱和度、体系混合效果、晶种、二次过程控制、终点条件等方面进行工艺设计。

结晶方式比较

简述重结晶的主要步骤,重结晶一般包括哪几个步骤,各步骤的主要内容是什么(结晶工艺方法开发,看这里)

其他结晶技术:球形结晶技术(分为湿式球形聚结法及乳化溶剂扩散法),适用于通过常规手段无法改善颗粒性质;超声结晶技术,用于制备特殊晶种;超临界流体结晶;高通量结晶技术;准乳化结晶;微重结晶法;媒晶剂等结晶技术。

结晶工艺优化

药物分子结构越来越复杂,同时也因为杂质分布的不同,结晶工艺的开发可以帮助我们在进行工艺放大到生产规模时达到目标(如获得唯一目标晶型、获得高纯度产品、获得适于制剂的颗粒、简化操作同时降低成本等)。

在已确定结晶工艺目标的情况下,针对不同的工艺目标选择不同的研究方法,一般优化途径有以下几种:

晶体结构和形状控制:晶体的结构和形态控制不仅仅是功效的要求,在一定的情况下,是实现晶体纯度控制的关键。一般通过控制操作条件,比如控制结晶过程不同过饱和状态,不同混合强度,调整结晶温度来控制,其次还有溶剂添加剂及溶质添加剂进行晶体结构和形状控制。

晶体尺寸和分布控制:需要考虑连续结晶或者间歇操作结晶。连续结晶过程的粒度和粒度分布控制主要通过控制结晶过程的过饱和度(成长速率、成核速率),搅拌强度(固体的悬浮状态、成核速率),细晶排除,分级排料等手段来控制。间歇操作的粒度与粒度分布主要是找到最佳操作时间表,控制晶种添加,过饱和度控制曲线等方法控制。

纯度控制:晶体本身的纯度很高,其杂质主要是由于晶体包裹和表面粘接母液而造成的,增大颗粒粒径,减少颗粒分布宽度可以解决小晶体、分布宽,固液分离不完全的情况;控制晶体的形状和晶习可以解决晶体形状不规则造成分离困难的现象;控制过饱和度和晶体生长速度也可以解决包晶造成母液在晶体内;控制成核速率可以改变晶体的聚并,减小包晶现象。

过程工业化技术:一般通过放大实验方法以及计算流体学放大。

对结晶生产过程中的工艺参数进行优化

对生产设备进行优化

结晶产品的表征

针对获得的结晶产品进行表征分析仪器及设备有X射线粉末衍射仪、差示扫描量热仪、拉曼显微光谱仪、扫描电子显微镜、水分子吸附仪、光学显微镜等设备。

拉曼光谱可以实现结晶过程中溶液浓度和固体结构形式的同时在线观测。水的拉曼散射强度比其他分子弱,因此可以与红外光谱互补,用于水溶液中浓度在线测量。缺点是固体粒子和溶液会相互干扰,需要合适的模型来分离这种相互干扰。


科学分析结晶体系和确定安全操作范围是保障工艺可靠放大的必备条件之一,药物结晶过程工艺水平高低不仅会影响晶体药物纯度、形状、大小等指标,而且会导致不同晶型产品,这些均会影响药物安全及其疗效和生物利用度。药物结晶过程放大由于影响因素众多且复杂,结晶工艺研究仍以实验研究为主。

针对结晶工艺的研究,新阳唯康可以提供结晶过程可放大可重复可转移,同时,基于晶型研究的海内外多年丰富经验,我们也可以提供“问题”化合物结晶方案的指导和意见,让结晶产物能够稳定的成为所需的晶型。

END

2、简述重结晶的主要步骤

重结晶提纯法的一般过程:



选择溶剂、溶解固体、趁热过滤去除杂质、晶体的析出、晶体的收集与洗涤、晶体的干燥

重结晶(recrystallization)(chóngjiéjīng)是将晶体溶于溶剂或熔融以后,又重新从溶液或熔体中结晶的过程。重结晶可以使不纯净的物质获得纯化,或使混合在一起的盐类彼此分离。其中它是物理化学作用的结果。
蒸发浓缩 冷却结晶 过滤 洗涤 干燥
你就从结晶的一般步骤,就在于这个重结晶的一般。
结晶和重结晶包括以下几个主要操作步骤:
1.将需要纯化的化学试剂溶解于沸腾或将进沸腾的适宜溶剂中;
2.将热溶液趁热抽滤,以除去不溶的杂质;
3.将滤液冷却,使结晶析出;
4.滤出结晶,必要时用适宜的溶剂洗涤结晶。
重结晶(recrystallization)(chóngjiéjīng)是将晶体溶于溶剂或熔融以后,又重新从溶液或熔体中结晶的过程。重结晶可以使不纯净的物质获得纯化,或使混合在一起的盐类彼此分离。

分享
物理性质

利用重结晶可提纯固体物质。某些金属或合金重结晶后可使晶粒细化,或改变晶体结晶,从而改变其性能。

提纯法

实验目的
1、 学习重结晶法提纯固体有机化合物的原理和方法。

2、 掌握抽滤、热过滤操作和菊花形滤纸的折叠方法。

实验原理
意义:从有机合成反应分离出来的固体粗产物往往含有未反应的原料、副产物及杂质,必须加以分离纯化,重结晶是分离提纯纯固体化合物的一种重要的、常用的分离方法之一。

原理:利用混合物中各组分在某种溶剂中溶解度不同或在同一溶剂中不同温度时的溶解度不同而使它们相互分离。

固体有机物在溶剂中的溶解度随温度的变化易改变,通常温度升高,溶解度增大;反之,则溶解度降低。对于前一种常见的情况,加热使溶质溶解于溶剂中,当温度降低,其溶解度下降,溶液变成过饱和,从而析出结晶。由于被提纯化合物及杂质的溶解度的不同,可以分离纯化所需物质。

适用范围:它适用于产品与杂质性质差别较大、产品中杂质含量小于5 %的体系。

仪器和药品
仪器:布氏漏斗、吸滤瓶、抽气管、安全瓶、锥形瓶、短颈漏斗、循环水真空泵、热水保温漏斗、玻璃漏斗、玻璃棒、表面皿、酒精灯、滤纸、量筒、刮刀

药品:乙酰苯胺

一般过程
重结晶提纯法的一般过程:

选择溶剂 溶解固体 趁热过滤去除杂质 晶体的析出

晶体的收集与洗涤 晶体的干燥

1、溶剂选择

在进行重结晶时,选择理想的溶剂是一个关键,理想的溶剂必须具备下列条件:

(1)不与被提纯物质起化学反应。

(2)在较高温度时能溶解多量的被提纯物质;而在室温或更低温度时,只能溶解很少量的该种物质。

(3)对杂质溶解非常大或者非常小(前一种情况是要使杂质留在母液中不随被提纯物晶体一同析出;后一种情况是使杂质在热过滤的时候被滤去)。

(4)容易挥发(溶剂的沸点较低),易与结晶分离除去。

(5)能结出较好的晶体。

(6)无毒或毒性很小,便于操作。

(7)价廉易得。

经常采用以下试验的方法选择合适的溶剂:

取0.1g目标物质于一小试管中,滴加约1mL溶剂,加热至沸。若完全溶解,且冷却后能析出大量晶体,这种溶剂一般认为可以使用。如样品在冷时或热时,都能溶于1mL溶剂中,则这种溶剂不可以使用。若样品不溶于1mL沸腾溶剂中,再分批加入溶剂,每次加入0.5mL,并加热至沸。总共用3mL热溶剂,而样品仍未溶解,这种溶剂也不可以使用。若样品溶于3mL以内的热溶剂中,冷却后仍无结晶析出,这种溶剂也不可以使用。

2、固体物质的溶解

原则上为减少目标物遗留在母液中造成的损失,在溶剂的沸腾温度下溶解混合物,并使之饱和。为此将混合物置于烧瓶中,滴加溶剂,加热到沸腾。不断滴加溶剂并保持微沸,直到混合物恰好溶解。在此过程中要注意混合物中可能有不溶物,如为脱色加入的活性炭、纸纤维等,防止误加过多的溶剂。

溶剂应尽可能不过量, 但这样在热过滤时,会因冷却而在漏斗中出现结晶, 引起很大的麻烦和损失。综合考虑,一般可比需要量多加20%甚至更多的溶剂。

3、杂质的除去

热溶液中若还含有不溶物,应在热水漏斗中使用短而粗的玻璃漏斗趁热过滤。过滤使用菊花形滤纸。溶液若有不应出现的颜色,待溶液稍冷后加入活性炭,煮沸5分钟左右脱色,然后趁热过滤。活性炭的用量一般为固体粗产物的1%-5%。

4、晶体的析出

将收集的热滤液静置缓缓冷却 (一般要几小时后才能完全),不要急冷滤液,因为这样形成的结晶会很细、表面积大、吸附的杂质多。有时晶体不易析出,则可用玻棒磨擦器壁或加入少量该溶质的结晶,引入晶核,不得已也可放置冰箱中促使晶体较快地析出。

5、晶体的收集和洗涤

把结晶通过抽气过滤从母液中分离出来。滤纸的直径应小于布氏漏斗内径!!抽滤后打开安全瓶活塞停止抽滤,以免倒吸。用少量溶剂润湿晶体,继续抽滤,干燥。

6、晶体的干燥

纯化后的晶体,可根据实际情况采取自然晾干,或烘箱烘干。
顾名思义
重结晶就是将从溶液中析出得到的晶体重新溶解
再次结晶的提纯方法
这样可以进一步减少晶体中的杂质
达到提纯的目的
所以一般的方法步骤就是:结晶-溶解-结晶
就是这么简单

本文关键词:简述重结晶的主要步骤及各步骤的目的,重结晶的一般过程为,简述重结晶的操作要点,简述重结晶的主要步骤是,重结晶一般包括哪几个步骤,各步骤的主要内容是什么。这就是关于《简述重结晶的主要步骤,重结晶一般包括哪几个步骤,各步骤的主要内容是什么(结晶工艺方法开发,看这里)》的所有内容,希望对您能有所帮助!

本文链接:https://bk.89qw.com/a-575452

最近发表
网站分类