手机版

百科生活 投稿

错误711是什么意思,错误711是什么原因(北京711因食品安全问题致歉)

百科 2026-04-07 11:00:10 投稿 阅读:3918次

关于【错误711是什么意思】:错误711是什么意思,今天小编给您分享一下,如果对您有所帮助别忘了关注本站哦。

  • 内容导航:
  • 1、错误711是什么意思
  • 2、北京711因食品安全问题致歉:违规问题点属实,即日对该店铺停业

1、错误711是什么意思

  “错误711”是错误名称,其中包含错误的详细信息,包括错误发生的原因,哪个系统组件或应用程序发生故障而导致此错误,以及其他一些信息。错误名称中的数字代码包含可由故障组件或应用程序的制造商破译的数据。

  使用此代码的错误可能会在系统中的许多不同位置发生,因此,即使其名称中包含一些细节,如果没有特定的技术知识或适当的软件,用户仍然很难查明并解决错误原因。

2、北京711因食品安全问题致歉:违规问题点属实,即日对该店铺停业

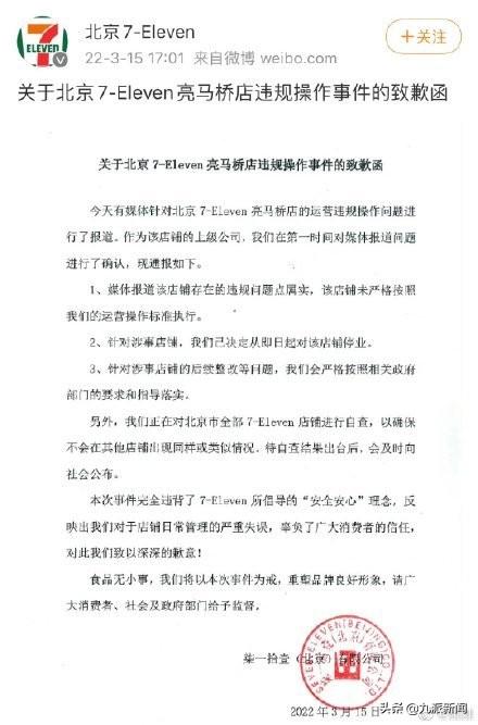
3月15日,北京7-Eleven发布关于北京7-Eleven亮马桥店违规操作事件的致歉函:

今天有媒体针对北京7-Eleven亮马桥店的运营违规操作问题进行了报道。作为该店铺的上级公司,我们在第一时间对媒体报道问题进行了确认,现通报如下。

1、媒体报道该店铺存在的违规问题点属实,该店铺未严格按照我们的运营操作标准执行。

2、针对涉事店铺,我们己决定从即日起对该店铺停业。

3、针对涉事店铺的后续整改等问题,我们会严格按照相关政府部门的要求和指导落实。

另外,我们正在对北京市全部7-Eleven店铺进行自查,以确保不会在其他店铺出现同样或类似情况待自查结果出台后,会及时向社会公布。

本次事件完全违背了7-Eleven所倡导的“安全安心”理念,反映出我们对于店铺日常管理的严重失误,率负了广大消费者的信任,对此我们致以深深的歉意!

食品无小事,我们将以本次事件为戒,重期品牌良好形象,请广大消费者、社会及政府部门给予监督。

错误711是什么意思,错误711是什么原因(北京711因食品安全问题致歉)

此前报道:7-11便利店被曝关东煮食材放在垃圾桶上,一次性杯盖的旁边是“蟑螂贴”

据北京广播电视台生活频道《生活这一刻》报道,2022年1月底,记者卧底7-11亮马桥店揭开餐食制作内幕:关东煮食材敞口放在垃圾桶上;一次性杯盖的旁边竟然是“蟑螂贴”;热饮上架超过13天属于超期食品,店员一边说“这不打脸嘛”,一边更换了标签;备受上班族喜爱的便利店盒饭是用这样的食盒盛装的…

错误711是什么意思,错误711是什么原因(北京711因食品安全问题致歉)

(图源自网络)

视频画面显示,当记者问道“食盒需要清洗吗?”店员回答:“先做就可以了”。到了第二天,记者上班的时候,发现食盒仍没有清洗。

错误711是什么意思,错误711是什么原因(北京711因食品安全问题致歉)

记者观察发现,装饭勺和刀具的桶内遍布污渍,米饭敞口存放在置物架上。

错误711是什么意思,错误711是什么原因(北京711因食品安全问题致歉)

画面显示,员工打扫卫生备货过程中,关东煮食品汤汁敞口放在旁边。记者还发现,店员在热饮入柜标签上动起了手脚。热饮柜上饮品,按规定只放13天,但是有些饮料过期了,但还是放出来售卖。

错误711是什么意思,错误711是什么原因(北京711因食品安全问题致歉)

有些热饮甚至放置了17天,店员说“反正我们一般就是换标签”。

错误711是什么意思,错误711是什么原因(北京711因食品安全问题致歉)

他一边说着:“(换标签)不是打脸嘛?”一边换上了标签。

错误711是什么意思,错误711是什么原因(北京711因食品安全问题致歉)

对此,有网友表示,711刚来北京那会,我在东直门总店打过工,那会所有门店都是公司直营,我印象最深的是新做的关东煮里有根头发,我们会全部倒掉从新煮,从来没有过期的食物,有专门的厨师来做饭,所有食物都安全新鲜。后来711遍地开花,再去的时候全变样了,门店又脏又乱,我还纳闷呢,后来知道改承包制了。

还有网友称,最可怕的是,711算最干净的;刚买完,看见手里的关东煮顿时不香了;天下后厨一样脏,除非自己在家做着吃;售卖和制作不卫生、过期食品的人,是不是能想一想自己的孩子在外面也可能会吃到这样的食物,要为了孩子都积点德啊;人心向上,做出来的东西,你自己吃么?

错误711是什么意思,错误711是什么原因(北京711因食品安全问题致歉)

公开资料显示, 7-11是一家连锁便利店集团,原属美国南方公司,初创于1927年,1973年日本伊藤洋华堂特许加盟,711正式成立,随后进入日本,并在2005年正式成为一家日本公司。

它是日本零售业巨头,在日本和全球拥有便利店、超级市场、百货公司、专卖店等,曾在2018年《世界品牌500强》排名127。

【来源:九派新闻综合北京广播电视台生活频道《生活这一刻》等】

本文关键词:电脑报错711是什么意思,错误711是什么问题,错误711是什么原因,错误711是什么意思啊,错误代码711什么意思。这就是关于《错误711是什么意思,错误711是什么原因(北京711因食品安全问题致歉)》的所有内容,希望对您能有所帮助!

本文链接:https://bk.89qw.com/a-576951

最近发表
网站分类