手机版

百科生活 投稿

企业税怎么算,企业所得税怎么征收几个点(终于有人把我讲清楚了)

百科 2026-02-04 05:44:10 投稿 阅读:6059次

关于【企业税怎么算】,企业所得税怎么征收几个点,今天涌涌小编给您分享一下,如果对您有所帮助别忘了关注本站哦。

  • 内容导航:
  • 1、企业税怎么算
  • 2、大家好,我叫企业所得税!终于有人把我讲清楚了,真的太好懂了

1、企业税怎么算

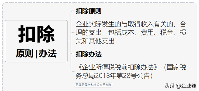
按照现行《中华人民共和国企业所得税法》的规定。企业所得税税率为25%,符合条件的小型微利企业,经主管税务机关批准,企业所得税税率减按20%。

企业所得税的征收方式,分为两种,一是查账征收,另一是核定征收;

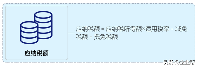
1、查账征收的,(1)应交企业所得税=应纳税所得额*适用税率计算缴纳

应纳税所得额=收入-成本(费用)-税金+营业外收入-营业外支出+(-)纳税调整额

(2)按月(季)预缴时:

应交企业所得税=利润总额*适用税率

2、核定征收的,应交企业所得税=应税收入额*所得率*适用税率。

2、大家好,我叫企业所得税!终于有人把我讲清楚了,真的太好懂了

大家好,我叫企业所得税!终于有人把我讲清楚了,真的太好懂了!小帮今天带领大家一起学习一下!

企业税怎么算,企业所得税怎么征收几个点(终于有人把我讲清楚了)

企业税怎么算,企业所得税怎么征收几个点(终于有人把我讲清楚了)

企业税怎么算,企业所得税怎么征收几个点(终于有人把我讲清楚了)

企业税怎么算,企业所得税怎么征收几个点(终于有人把我讲清楚了)

企业税怎么算,企业所得税怎么征收几个点(终于有人把我讲清楚了)

企业税怎么算,企业所得税怎么征收几个点(终于有人把我讲清楚了)

企业税怎么算,企业所得税怎么征收几个点(终于有人把我讲清楚了)

企业税怎么算,企业所得税怎么征收几个点(终于有人把我讲清楚了)

企业税怎么算,企业所得税怎么征收几个点(终于有人把我讲清楚了)

企业税怎么算,企业所得税怎么征收几个点(终于有人把我讲清楚了)

企业税怎么算,企业所得税怎么征收几个点(终于有人把我讲清楚了)

企业税怎么算,企业所得税怎么征收几个点(终于有人把我讲清楚了)

企业税怎么算,企业所得税怎么征收几个点(终于有人把我讲清楚了)

企业税怎么算,企业所得税怎么征收几个点(终于有人把我讲清楚了)

企业税怎么算,企业所得税怎么征收几个点(终于有人把我讲清楚了)

企业税怎么算,企业所得税怎么征收几个点(终于有人把我讲清楚了)

企业税怎么算,企业所得税怎么征收几个点(终于有人把我讲清楚了)

企业税怎么算,企业所得税怎么征收几个点(终于有人把我讲清楚了)

企业税怎么算,企业所得税怎么征收几个点(终于有人把我讲清楚了)

企业税怎么算,企业所得税怎么征收几个点(终于有人把我讲清楚了)

企业税怎么算,企业所得税怎么征收几个点(终于有人把我讲清楚了)

企业税怎么算,企业所得税怎么征收几个点(终于有人把我讲清楚了)

企业税怎么算,企业所得税怎么征收几个点(终于有人把我讲清楚了)

企业税怎么算,企业所得税怎么征收几个点(终于有人把我讲清楚了)

企业税怎么算,企业所得税怎么征收几个点(终于有人把我讲清楚了)

企业税怎么算,企业所得税怎么征收几个点(终于有人把我讲清楚了)

企业税怎么算,企业所得税怎么征收几个点(终于有人把我讲清楚了)

企业税怎么算,企业所得税怎么征收几个点(终于有人把我讲清楚了)

企业税怎么算,企业所得税怎么征收几个点(终于有人把我讲清楚了)

企业税怎么算,企业所得税怎么征收几个点(终于有人把我讲清楚了)

企业税怎么算,企业所得税怎么征收几个点(终于有人把我讲清楚了)

企业税怎么算,企业所得税怎么征收几个点(终于有人把我讲清楚了)

企业税怎么算,企业所得税怎么征收几个点(终于有人把我讲清楚了)

企业税怎么算,企业所得税怎么征收几个点(终于有人把我讲清楚了)

企业税怎么算,企业所得税怎么征收几个点(终于有人把我讲清楚了)

企业税怎么算,企业所得税怎么征收几个点(终于有人把我讲清楚了)

企业税怎么算,企业所得税怎么征收几个点(终于有人把我讲清楚了)

企业税怎么算,企业所得税怎么征收几个点(终于有人把我讲清楚了)

本文关键词:企业一般要交哪些税,企业所得税怎么征收几个点,企业所得税如何征收,怎样减少企业所得税的缴纳,企业税怎么算怎么交。这就是关于《企业税怎么算,企业所得税怎么征收几个点(终于有人把我讲清楚了)》的所有内容,希望对您能有所帮助!

本文链接:https://bk.89qw.com/a-578834

最近发表
网站分类