手机版

百科生活 投稿

公安专业知识和公安基础知识区别,公安专业基础知识考什么(辅警公安基础知识高频考点)

百科 2026-02-16 12:44:33 投稿 阅读:8725次

关于【公安专业知识和公安基础知识区别】:公安专业知识和公安基础知识区别,今天涌涌小编给您分享一下,如果对您有所帮助别忘了关注本站哦。

  • 内容导航:
  • 1、公安专业知识和公安基础知识区别
  • 2、辅警公安基础知识高频考点

1、公安专业知识和公安基础知识区别

  公安专业知识和公安基础知识区别:

  公安基础知识只是公安专业科目考试中的一小部分,公安专业科目包含着公安基础知识。公安基础知识主要是记忆性的东西;而公安专业科目的考试主要是考察业务和执法能力,题目非常灵活。

  《公安基础知识》是2010年中国人民公安大学出版社出版的图书,作者是程连昌、李文燕。公安管理专业着重培养能在公安机关综合管理、政治工作、法制工作、后勤保障等部门从事管理、法制工作和在公安业务部门从事警务指挥、组织管理、信息调研工作以及在相关领域从事教学、科研工作的高级复合型专门人才。

2、辅警公安基础知识高频考点

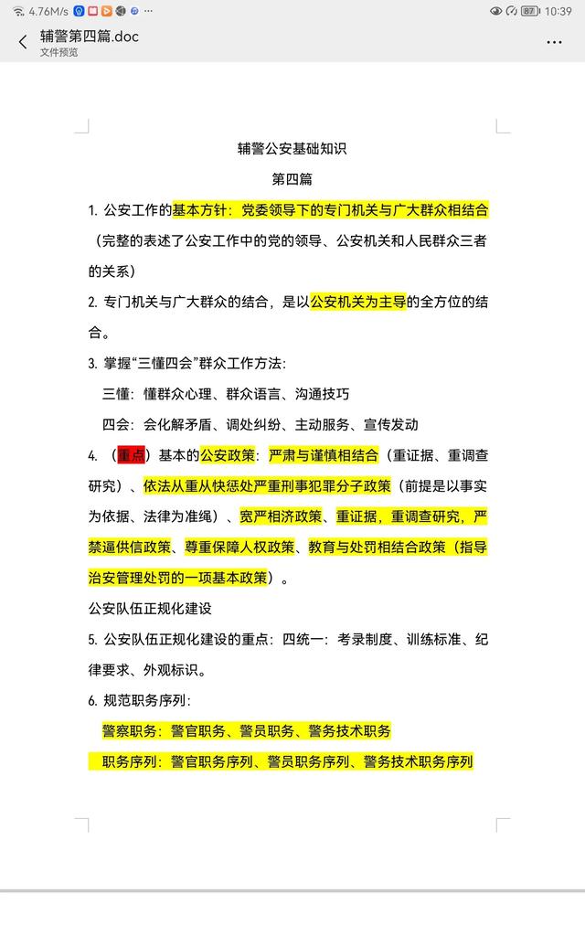
辅警公安基础知识

第四篇

公安工作的基本方针:党委领导下的专门机关与广大群众相结合(完整的表述了公安工作中的党的领导、公安机关和人民群众三者的关系)

专门机关与广大群众的结合,是以公安机关为主导的全方位的结合。

掌握“三懂四会”群众工作方法:

三懂:懂群众心理、群众语言、沟通技巧

四会:会化解矛盾、调处纠纷、主动服务、宣传发动

(重点)基本的公安政策:严肃与谨慎相结合(重证据、重调查研究)、依法从重从快惩处严重刑事犯罪分子政策(前提是以事实为依据、法律为准绳)、宽严相济政策、重证据,重调查研究,严禁逼供信政策、尊重保障人权政策、教育与处罚相结合政策(指导治安管理处罚的一项基本政策)。

公安队伍正规化建设

公安队伍正规化建设的重点:四统一:考录制度、训练标准、纪律要求、外观标识。

规范职务序列:

警察职务:警官职务、警员职务、警务技术职务

职务序列:警官职务序列、警员职务序列、警务技术职务序列

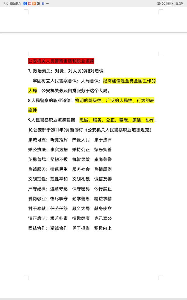
公安机关人民警察素质和职业道德

政治素质:对党、对人民的绝对忠诚

牢固树立人民警察意识:大局意识:经济建设是全党全国工作的大局,公安机关必须自觉服务于这个大局。

8.人民警察的职业道德:鲜明的阶级性、广泛的人民性、行为的表率性

9.人民警察职业道德强调:忠诚、服务、公正、奉献、廉洁、协作。

10.公安部于2011年9月新修订《公安机关人民警察职业道德规范》

忠诚可靠:听党指挥 热爱人民 忠于法律

秉公执法:事实为据 秉持公正 惩恶扬善

英勇善战:坚韧不拔 机智果敢 崇尚荣誉

热诚服务:情系民生 服务社会 热情周到

文明理性:理性平和 文明礼貌 诚信友善

严守纪律:遵章守纪 保守密码 令行禁止

爱岗敬业:恪尽职守 勤学善思 精益求精

甘于奉献:任劳任怨 顾全大局 献身使命

清正廉洁:艰苦朴素 情趣健康 克己奉公

团结协作:精诚合作 勇于担当 积极向上

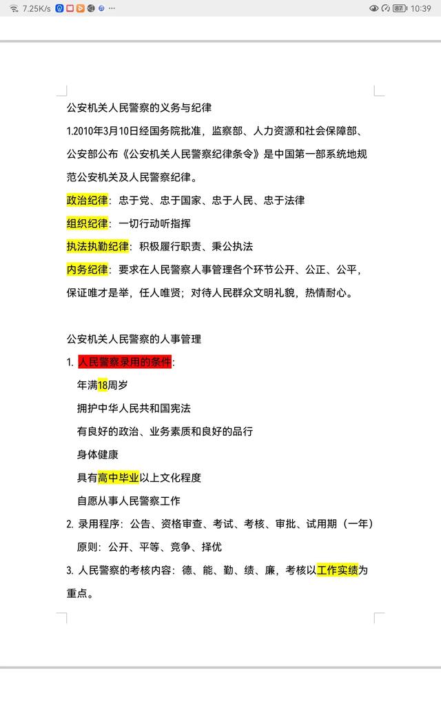
公安机关人民警察的义务与纪律

1.2010年3月10日经国务院批准,监察部、人力资源和社会保障部、公安部公布《公安机关人民警察纪律条令》是中国第一部系统地规范公安机关及人民警察纪律。

政治纪律:忠于党、忠于国家、忠于人民、忠于法律

组织纪律:一切行动听指挥

执法执勤纪律:积极履行职责、秉公执法

内务纪律:要求在人民警察人事管理各个环节公开、公正、公平,保证唯才是举,任人唯贤;对待人民群众文明礼貌,热情耐心。

公安机关人民警察的人事管理

人民警察录用的条件:

年满18周岁

拥护中华人民共和国宪法

有良好的政治、业务素质和良好的品行

身体健康

具有高中毕业以上文化程度

自愿从事人民警察工作

录用程序:公告、资格审查、考试、考核、审批、试用期(一年)

原则:公开、平等、竞争、择优

人民警察的考核内容:德、能、勤、绩、廉,考核以工作实绩为重点。

考核的等次:优秀、称职、基本称职、不称职

公安机关人民警察在年度考核中,连续两年被确定为不称职的,应当予以辞退。

奖励制度:

精神奖励和物质奖励相结合,以精神奖励为主。

集体奖励等级:嘉奖,三等功,二等功,一等功,授予荣誉称号

个人奖励等级:嘉奖,三等功,二等功,一等功,授予荣誉称号

惩处

行政处分:警告、记过、记大过、降级、撤职、开除。

警纪处分:受行政处分的降低和取消警衔

违反纪律的必要时可以停止执行职务、禁闭

人民警察有下列情形之一的,应当予以辞退;

在年度考核中,连续两年考核被确定为不称职的

不能胜任现职工作,又不服从其他安排的

因所在公安机关调整、撤销、合并或缩减编制员额需要调整工作没本人拒绝合理安排的

不履行人民警察义务,不遵守人民警察纪律,经教育仍无转变,不适合继续在公安机关工作,又不宜给予开除处分的

旷工或因公外出、请假期满无正当理由逾期不归连续超过15天,或者一年内累计超过30天的

公安专业知识和公安基础知识区别,公安专业基础知识考什么(辅警公安基础知识高频考点)

公安专业知识和公安基础知识区别,公安专业基础知识考什么(辅警公安基础知识高频考点)

公安专业知识和公安基础知识区别,公安专业基础知识考什么(辅警公安基础知识高频考点)

本文关键词:公安专业知识和公安基础知识区别在哪,公安专业知识是什么,公安专业知识和公安基础知识区别大吗,公安专业基础知识考什么,公安专业知识和公安基础知识区别吗。这就是关于《公安专业知识和公安基础知识区别,公安专业基础知识考什么(辅警公安基础知识高频考点)》的所有内容,希望对您能有所帮助!

本文链接:https://bk.89qw.com/a-579037

最近发表
网站分类