手机版

百科生活 投稿

广东省高中学业水平考试成绩查询2022,2022广东7月学考成绩什么时候公布-2022广东7月合格考成绩查询时间(省实发布2022年-2023学年上学期校历。有哪些关键时间点)

百科 2026-02-15 17:13:18 投稿 阅读:2961次

关于【广东省高中学业水平考试成绩查询2022】,2022广东7月学考成绩什么时候公布-2022广东7月合格考成绩查询时间,今天小编给您分享一下,如果对您有所帮助别忘了关注本站哦。

  • 内容导航:
  • 1、省实发布2022年-2023学年上学期校历。有哪些关键时间点?
  • 2、广东省高中学业水平考试成绩查询2022:2022广东7月学考成绩什么时候公布-2022广东7月合格考成绩查询时间

1、省实发布2022年-2023学年上学期校历。有哪些关键时间点?

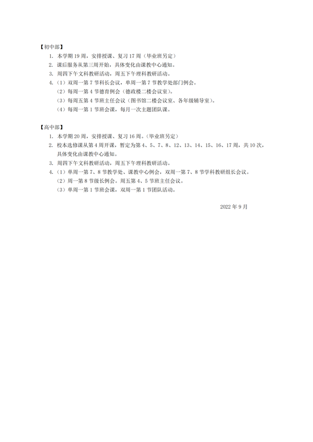
9月15日,省实发布了2022—2023 学年(上)的校历。

广东省高中学业水平考试成绩查询2022,2022广东7月学考成绩什么时候公布-2022广东7月合格考成绩查询时间(省实发布2022年-2023学年上学期校历。有哪些关键时间点)

省实2022-2023学年上学期,有哪些关键活动呢?

9月

9月14日,学校初一新生进行语、数、英适应性测试。

9月17日,学校承办广东省中学生物理竞赛。

10月

10月15日,学校将举行高三成人礼活动。

10月,广东实验中学还将开始博士大讲堂活动。

11月

11月7日-13日是学校的期中考试时间,学校将进行初中中段教学质量检测、高一、高二中段考试和高三阶段考试。

12月

12月12日-12月18日,学校将进行初中部教学开放日,活动时间待定。

12月19-21日,广州市高三调研考。

12月23日,越秀区期末调研测。

12月26—1月1日,广州市高三英语听说模拟考(时间待定)

1月

1月2日-1月8日,学校将进行小学部个性化学业检测。除此之外,广州市通用技术合格考(待定)和广州市高中体育学业水平测试也将在这周进行。

1月9日-1月15日,学校小学部、初中部开始放寒假。高一期末考试、高二期末五校联考(待定)、高三期末四校联考和广东省学业水平考试(合格考)(待定)也在这周进行。

1月16日-1月22日,高中部开始放寒假。

省实2022—2023 学年(上)校历

完整校历如下:

广东省高中学业水平考试成绩查询2022,2022广东7月学考成绩什么时候公布-2022广东7月合格考成绩查询时间(省实发布2022年-2023学年上学期校历。有哪些关键时间点)

广东省高中学业水平考试成绩查询2022,2022广东7月学考成绩什么时候公布-2022广东7月合格考成绩查询时间(省实发布2022年-2023学年上学期校历。有哪些关键时间点)

广东省高中学业水平考试成绩查询2022,2022广东7月学考成绩什么时候公布-2022广东7月合格考成绩查询时间(省实发布2022年-2023学年上学期校历。有哪些关键时间点)



2、广东省高中学业水平考试成绩查询2022:2022广东7月学考成绩什么时候公布-2022广东7月合格考成绩查询时间

2022广东7月学考成绩什么时候公布?2022广东7月合格考成绩查询时间是多久?本期为大家整理2022年广东7月学考成绩查询日期以及官方网站入口通道,供有需要的学生参考!

更多分数线数据、高考资讯等,我们可以从本文下方的“输入分数看能上的大学”一栏,输入自己的成绩、所在省、选考科目,一键进入大文学直接查看2022年高考录取分数线一览表!

同时还可以查看大文学通过大数据分析及云计算处理,为我们科学评估出的分数对应的所有可以报考的院校。

一. 2022广东7月学考成绩什么时候公布

此前,据广东省教育考试院最新回复,2022广东7月合格考成绩预计于9月初公布。



7月合格考成绩公布在即,接下来部分同学将继续参与2023年1月份的学考(合格考)。

今年广东高考录取结束后,不少同学将目光转移到了“春季高考”,想通过春季高考上岸优质院校,为自己做“保底”。

根据《广东省教育厅关于印发广东省普通高中学业水平考试实施办法的通知》(粤教考〔2019〕18号),成绩公布将以“合格/不合格”“等级”“分数”3种形式呈现。

2022年第一次普通高中学考合格性考试成绩,普通高中学业水平合格性考试成绩证书将以“合格/不合格”“等级”呈现成绩。合格性考试等级成绩,位次由高到低分A、B、C、D、E五个等级。A—D等级为合格,E等级为不合格。

二. 2022广东7月合格考成绩查询方式

1. 官方小程序查询

考生登录“广东省教育考试院”小程序,选择“考试成绩”查询成绩;选择“证书打印”可下载、自行打印成绩证书。



2. 百度小程序查询

考生通过百度App搜索“广东省教育考试院”,打开“广东省教育考试院—智能小程序”,点击“考试成绩”,输入考生号和密码登录查询成绩。点击“证书打印”,通过考生号和密码登录,可下载成绩证书并自行打印。



3. “广东招考在线”小程序查询

考生进入“广东招考在线”小程序,点击“成绩查询”,选择考生对应的考试类别,通过考生号和出生日期查询考试成绩。



三. 更多内容

更多内容,我们只需要在本文上方或下方“输入分数看能上的大学”一栏,输入自己的成绩、省市、选考科目,即可一键进入大文学,查看更多关于高考的数据和资讯。

此外,还可以查看大文学通过大数据分析和云计算,为大家科学评估出的分数对应的所有可以就读的大学。

本文关键词:广东省2021年7月份学考什么时候出成绩,2021年7月份广东学考什么时候出成绩,2021广东7月学考成绩,广东7月学考成绩什么时候出,2021年广东7月份学考什么时候出成绩。这就是关于《广东省高中学业水平考试成绩查询2022,2022广东7月学考成绩什么时候公布-2022广东7月合格考成绩查询时间(省实发布2022年-2023学年上学期校历。有哪些关键时间点)》的所有内容,希望对您能有所帮助!

本文链接:https://bk.89qw.com/a-579776

最近发表
网站分类