手机版

百科生活 投稿

成语大全四字成语大全,成语四个字大全(成语大全汇总+专项练习41页)

百科 2026-02-15 18:54:57 投稿 阅读:4302次

关于【成语大全四字成语大全】,成语四个字大全,今天小编给您分享一下,如果对您有所帮助别忘了关注本站哦。

  • 内容导航:
  • 1、成语大全汇总+专项练习41页
  • 2、成语大全四字成语大全:成语四个字大全

1、成语大全汇总+专项练习41页

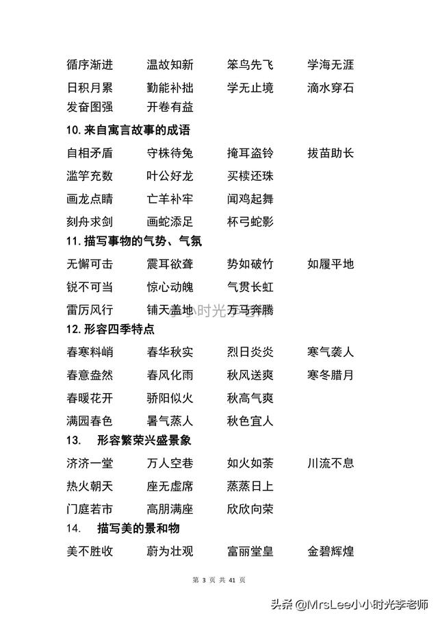
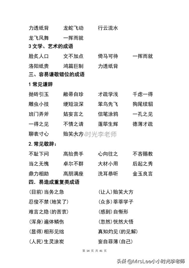
成语大全四字成语大全,成语四个字大全(成语大全汇总+专项练习41页)

成语大全四字成语大全,成语四个字大全(成语大全汇总+专项练习41页)

成语大全四字成语大全,成语四个字大全(成语大全汇总+专项练习41页)

成语大全四字成语大全,成语四个字大全(成语大全汇总+专项练习41页)

成语大全四字成语大全,成语四个字大全(成语大全汇总+专项练习41页)

成语大全四字成语大全,成语四个字大全(成语大全汇总+专项练习41页)

成语大全四字成语大全,成语四个字大全(成语大全汇总+专项练习41页)

成语大全四字成语大全,成语四个字大全(成语大全汇总+专项练习41页)

成语大全四字成语大全,成语四个字大全(成语大全汇总+专项练习41页)

成语大全四字成语大全,成语四个字大全(成语大全汇总+专项练习41页)

成语大全四字成语大全,成语四个字大全(成语大全汇总+专项练习41页)

成语大全四字成语大全,成语四个字大全(成语大全汇总+专项练习41页)

成语大全四字成语大全,成语四个字大全(成语大全汇总+专项练习41页)

成语大全四字成语大全,成语四个字大全(成语大全汇总+专项练习41页)

成语大全四字成语大全,成语四个字大全(成语大全汇总+专项练习41页)

成语大全四字成语大全,成语四个字大全(成语大全汇总+专项练习41页)

成语大全四字成语大全,成语四个字大全(成语大全汇总+专项练习41页)

成语大全四字成语大全,成语四个字大全(成语大全汇总+专项练习41页)

2、成语大全四字成语大全:成语四个字大全

成语四个字大全

囊中羞涩

霸王之资

蠢若木鸡

蠢头蠢脑

露头露脸

巍然不动

巍然耸立

巍然挺立

攀高枝儿

蹦蹦跳跳

鞭笞天下

鞭打快牛

戳脊梁骨

翻肠倒肚

翻唇弄舌

翻风滚雨

翻来复去

翻脸无情

翻然改悔

翻手为云

成语四个字大全

囊中羞涩

霸王之资

蠢若木鸡

蠢头蠢脑

露头露脸

巍然不动

巍然耸立

巍然挺立

攀高枝儿

蹦蹦跳跳

鞭笞天下

鞭打快牛

戳脊梁骨

翻肠倒肚

翻唇弄舌

翻风滚雨

翻来复去

翻脸无情

翻然改悔

翻手为云

成语四个字大全

岌岌可危、风尘仆仆、大名鼎鼎、开门见山、左邻右舍、烟消云散、空空荡荡、提心吊胆、

先发制人、自言自语、自尊自爱、自作自受、开门见山、口是心非、无影无踪、喜新厌旧、

坐立不安、兴高采烈、小题大做、欢天喜地、顶天立地、小题大做、方寸大乱、冰天雪地、

愁眉苦脸、忐忑不安、心急如火、恩重如山、碧空如洗、胆小如鼠、心花怒放、度日如年、

恩将仇报、举一反三、一言九鼎、死而后已、失魂落魄、文质彬彬、气急败坏、足智多谋、

事半功倍、日积月累、双龙戏珠、任劳任怨、三羊开泰、张灯结彩、喃喃自语、情不自禁、

信口开海、出言不逊、夸夸其谈、眉飞色舞、慢条斯理、炯炯有神、眉飞色舞、口蜜腹剑、

风言风语、漫天飞舞、枝繁叶茂、生机勃勃、栩栩如生、小巧玲珑、绞尽脑汁、大公无私、

公私分明、先人后己、心潮起伏、忧心如梦、历历在目、白头偕老、鸟语花香、炎炎夏日、

秋色宜人、德高望重、津津乐道、别有深意、左冲右撞、意味深长、庞然大物、心事重重

本文关键词:带云的成语四个字大全,无开头成语四个字大全,七什么八什么的成语四个字大全,大雁成语四个字大全,什么无言成语四个字大全。这就是关于《成语大全四字成语大全,成语四个字大全(成语大全汇总+专项练习41页)》的所有内容,希望对您能有所帮助!

本文链接:https://bk.89qw.com/a-606125

最近发表
网站分类