手机版

百科生活 投稿

消防安全鉴定报告书,消防安全鉴定报告去哪办(全套消防工程竣工验收资料范本)

百科 2026-02-09 12:23:29 投稿 阅读:6557次

关于【消防安全鉴定报告书】,消防安全鉴定报告去哪办,今天小编给您分享一下,如果对您有所帮助别忘了关注本站哦。

  • 内容导航:
  • 1、消防工程验收难?全套消防工程竣工验收资料范本,可直接编辑套用
  • 2、消防安全鉴定报告书

1、消防工程验收难?全套消防工程竣工验收资料范本,可直接编辑套用

消防工程验收难?全套消防工程竣工验收资料范本,可直接编辑套用

消防验收是建设项目竣工交付前重要的一关,是保证业主安装的关键一步,那么该怎么做好竣工前的验收呢?

今天整理了全套消防工程竣工验收资料范本,包括资质文件报验申请表、开工报告、施工组织设计(方案)报验申请表等,验收资料完整且规范,工程人可以直接拿来编辑套用

消防安全鉴定报告书,消防安全鉴定报告去哪办(全套消防工程竣工验收资料范本)

开工报告:

消防安全鉴定报告书,消防安全鉴定报告去哪办(全套消防工程竣工验收资料范本)

资质文件报验申请表:

消防安全鉴定报告书,消防安全鉴定报告去哪办(全套消防工程竣工验收资料范本)

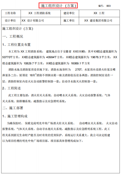
施工组织设计(方案)报验申请表:

消防安全鉴定报告书,消防安全鉴定报告去哪办(全套消防工程竣工验收资料范本)

施工组织设计 (方案 ):

消防安全鉴定报告书,消防安全鉴定报告去哪办(全套消防工程竣工验收资料范本)

消防安全鉴定报告书,消防安全鉴定报告去哪办(全套消防工程竣工验收资料范本)

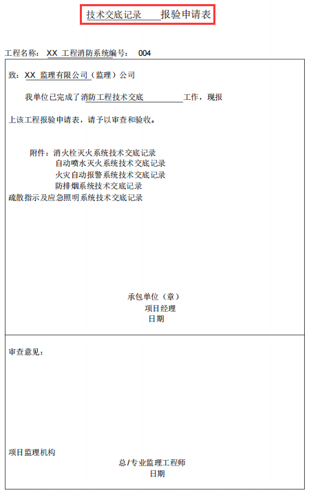
技术交底记录报验申请表:

消防安全鉴定报告书,消防安全鉴定报告去哪办(全套消防工程竣工验收资料范本)

2、消防安全鉴定报告书

消防安全鉴定报告书

根据期末工作安排,各学校立即组织进行了一次大检查,校长亲自带领有关人员对学校的专用教室、教室、办公室、门卫室、宿舍楼、食堂等进行了全面消防设施自查,现将自查情况汇报如下:

一、落实安全责任制。

学校都制定了消防安全责任制和各岗位消防安全职责,明确了各部门的安全责任和安全责任人,签订了《消防安全责任状》,并严格按照责任制和责任状的要求去做。

二、学校消防安全通道畅通;每层楼按标准配置了灭火器,并在有效期内。

三、学校制定了灭火应急疏散预案,并定期组织师生进行了消防演习。

四、按照国家有关规定配置了消防器材。消防器材定期进行了检修,无损坏和不可用现象。

五、消防疏散通道、安全出口畅通。

六、学校定期对师生进行消防宣传教育和培训,并组织了消防知识竞赛活动。

七、学校每月都有安全工作会议及安全检查、记录。

八、检查重点

1、电源线路安全;私自乱拉电源线、陈旧线路、裸露线路等全方面检查。

2、对灭火器等消防器材的正常使用,做好日常保养维护和防火器材的添加和更换。

3、消防栓及水源。

4、食堂用电情况。

九、检查中发现的问题

这次检查结果,总的情况来看是比较令人满意的,没有发现较大的安全隐患,但也发现一些问题,具体如下:

1、食堂:使用较大功率蒸饭车,因潮湿线路容易起火。

2、学校无消防总控系统。

3、部分校园线路老化严重,屋顶线路复杂交错。

4、部分学校无消防栓,教室内无灭火器等消防器材,部分学校有消防系统但无水。

5、学校无专业专职管理人员。

xx中心学校

20xx年x月x日

消防安全鉴定报告书

根据期末工作安排,各学校立即组织进行了一次大检查,校长亲自带领有关人员对学校的专用教室、教室、办公室、门卫室、宿舍楼、食堂等进行了全面消防设施自查,现将自查情况汇报如下:

一、落实安全责任制。

学校都制定了消防安全责任制和各岗位消防安全职责,明确了各部门的安全责任和安全责任人,签订了《消防安全责任状》,并严格按照责任制和责任状的要求去做。

二、学校消防安全通道畅通;每层楼按标准配置了灭火器,并在有效期内。

三、学校制定了灭火应急疏散预案,并定期组织师生进行了消防演习。

四、按照国家有关规定配置了消防器材。消防器材定期进行了检修,无损坏和不可用现象。

五、消防疏散通道、安全出口畅通。

六、学校定期对师生进行消防宣传教育和培训,并组织了消防知识竞赛活动。

七、学校每月都有安全工作会议及安全检查、记录。

八、检查重点

1、电源线路安全;私自乱拉电源线、陈旧线路、裸露线路等全方面检查。

2、对灭火器等消防器材的正常使用,做好日常保养维护和防火器材的添加和更换。

3、消防栓及水源。

4、食堂用电情况。

九、检查中发现的问题

这次检查结果,总的情况来看是比较令人满意的,没有发现较大的安全隐患,但也发现一些问题,具体如下:

1、食堂:使用较大功率蒸饭车,因潮湿线路容易起火。

2、学校无消防总控系统。

3、部分校园线路老化严重,屋顶线路复杂交错。

4、部分学校无消防栓,教室内无灭火器等消防器材,部分学校有消防系统但无水。

5、学校无专业专职管理人员。

xx中心学校

20xx年x月x日

消防安全鉴定报告书

20xx年#月#日下午,消防支队领导、、莅临我单位视察指导工作,重点对餐厅、地下室进行了检查,检查中发现诸多消防安全隐患问题,并给予当面指正提出严厉批评。

针对存在的消防隐患,公司领导高度重视,当天及时召集各部门召开“消防隐患排查及整改落实”会议,总经理提出要确保“消防安全检查不留死角”,会后组织餐厅部、维修部、办公室、安保部相关负责人进行工作布置并展开自查自纠工作。

一、检查、自查存在的问题:

1、 主楼办公区域:

部分末端试水设置在办公区,并有办公桌椅遮挡。

地下室一层部分安全出口标志、应急照明损坏。

及个别楼层防火门闭门器损坏,个别防火门敞开未关闭

一、二层消防栓内消防带损坏。

消防中控机排烟系统存在故障,测试排烟系统中控主机不打印。

常闭式防火门开启,防火卷帘未与中控主机连接。

首层电梯旁送风口标识张贴有误。

地下一层水泵房一消火栓泵联动控制中控室无法自动启动。

地下室楼梯处私加隔断做临时用房。

2、 附楼客房区:个别楼层防火门未关闭。

3、 餐厅区域:

楼层常闭防火门未关闭,多处闭门器损坏。

地下室安全出口处及消火栓处堆放有杂物。

防火巡查、检查不到位,记录不完整。

部分消火栓水带损坏。

疏散通道、安全出口堆放杂物。

二、消防安全隐患问题主要为:

1、 消防设备、设施维保、维护不及时。

2、 对消防器材检查不及时、不到位。

3、 安全标识标牌损坏未及时更换。

4、 私自遮挡消防设施。

5、 遮挡、堵塞安全出口。

三、原因分析:

1、检查中所存在的隐患问题,直接反应出维科宾馆消防安全管理工作不到位。

2、消防安全意识不强,餐饮部管理人员思想认识上不够重视,日常巡视检查工作还不到位,有待进一步强化管理。

3、宾馆初期建设属原烂尾楼基础上改造而建,部分安全隐患属于历史遗留问题,先天不足,如防火卷帘门未与消防主机连接进行远程控制,末端试水设置在租赁屋内等。

四、整改措施:

1、加强对消防设备、设施器材的检查,对已损坏的设施器材限期进行更换;对遮挡消防设施、器材的问题立即进行整改。

2、做好消防设备日常维护保养工作,有问题要及时与维保单位加强沟通及时予以解决,并要求维保单位定期对设备设施进行维护保养,及时提供相关的.保养记录;对已损坏的消防泵立即通知维保单位限期整改。

3、加强全员消防安全培训工作,并定期组织开展消防应急疏散预案演练,努力提高全员消防安全防范意识。

4、确保安全出口和疏散通道畅通无阻,严禁将安全疏散出口上锁、阻塞,并安排专人对安全出口和通道强化管理,以确保人员财产安全。

五、整改期限:

1、对于损坏的消防器材更换(消防水带、安全出口、应急照明等),需要申购,计划8月底前整改完成。

2、消防系统整改需要联系维保单位,现场查看并制定解决方案,计划9月5日前整改完成。

3、对于临时搭建用房及防火门未关闭都均已现场整改完。

综合上述情况,通过此次消防安全检查和自查自纠,可以反应出宾馆自身安全管理工作中暴漏出的一些问题和管理中薄弱环节。

一是维保工作服务不及时,维护保养不到位。

二是管理人员思想麻痹,安全意识淡薄,防火警惕性不高。今后我们将对存在的问题,要认真逐项研究对策,采取切实可行的措施,努力提升宾馆的安全管理工作,将安全隐患及时消灭在萌芽状态,确保大厦消防安全管理工作及设备设施、器材完好有效正常运行。

本文关键词:消防安全检测报告书,消防安全鉴定报告书怎么写,消防安全鉴定报告书多少钱,消防事故鉴定报告,消防安全评估报告书。这就是关于《消防安全鉴定报告书,消防安全鉴定报告去哪办(全套消防工程竣工验收资料范本)》的所有内容,希望对您能有所帮助!

本文链接:https://bk.89qw.com/a-608209

最近发表
网站分类