手机版

百科生活 投稿

工资方案,工资档案保存期限(含薪酬制度、岗位绩效、岗位考核表)

百科 2026-02-14 02:58:46 投稿 阅读:7219次

关于【工资方案】,工资档案保存期限,今天小编给您分享一下,如果对您有所帮助别忘了关注本站哦。

  • 内容导航:
  • 1、2021年新版岗位绩效薪资方案:含薪酬制度、岗位绩效、岗位考核表
  • 2、工资方案

1、2021年新版岗位绩效薪资方案:含薪酬制度、岗位绩效、岗位考核表

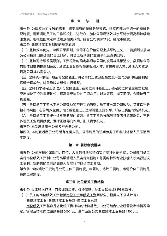
岗位绩效工资制度

薪酬和绩效管理是人力资源管理里最基础的工作,当然也是最重要的两个板块:薪酬负责给员工发钱,绩效则负责给员工计算该发多少钱

很多人力资源从业者最烦的就是薪酬和绩效这两件事情了!

本文给各位带来了全套绩效薪资方案制度!

工资方案,工资档案保存期限(含薪酬制度、岗位绩效、岗位考核表)

工资方案,工资档案保存期限(含薪酬制度、岗位绩效、岗位考核表)

工资方案,工资档案保存期限(含薪酬制度、岗位绩效、岗位考核表)

工资方案,工资档案保存期限(含薪酬制度、岗位绩效、岗位考核表)

工资方案,工资档案保存期限(含薪酬制度、岗位绩效、岗位考核表)

工资方案,工资档案保存期限(含薪酬制度、岗位绩效、岗位考核表)

工资方案,工资档案保存期限(含薪酬制度、岗位绩效、岗位考核表)

篇幅有限,完整可编辑可打印的电子版本获取方式如下:

91智库网给大家提供了3种获取完整版的方式:

1、关注点赞、转发后,赞赏不低于59元留言即可获取;

2、或者进入下面官方小程序直接下载资料;

(此处已添加小程序,请到今日头条客户端查看)

3、或者加入下面的圈子,以后更新的所有内容均可免费获取!

(此处已添加圈子卡片,请到今日头条客户端查看)

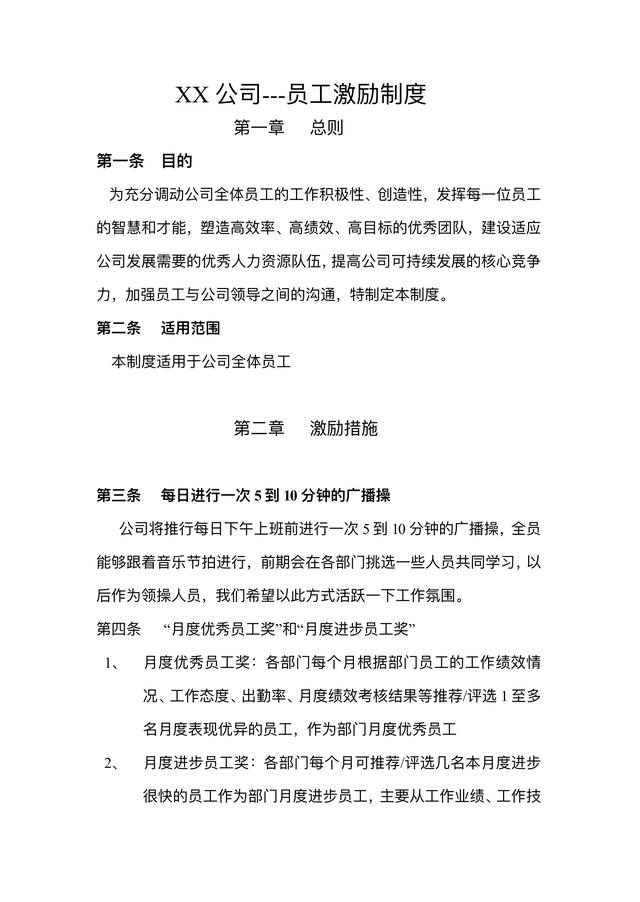
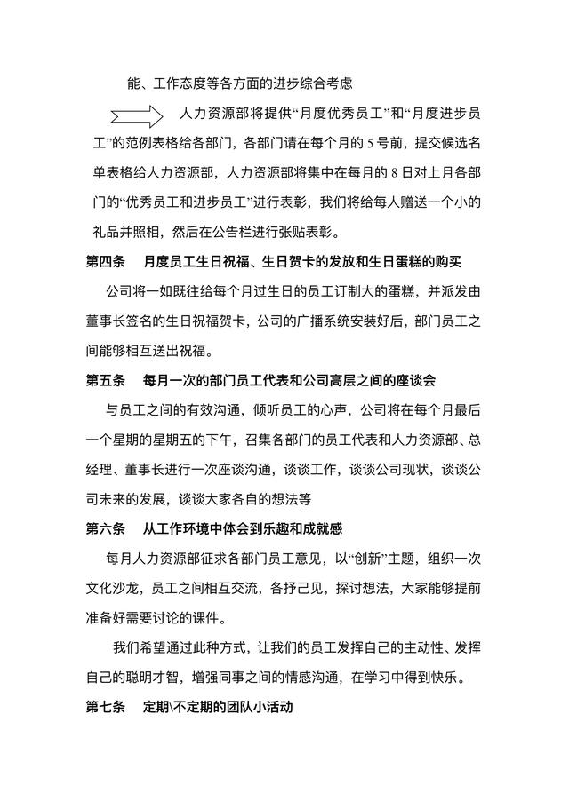
每天前10名付费的读者,还可以额外赠送如下近500份优质职场电子文档:

工资方案,工资档案保存期限(含薪酬制度、岗位绩效、岗位考核表)

工资方案,工资档案保存期限(含薪酬制度、岗位绩效、岗位考核表)

工资方案,工资档案保存期限(含薪酬制度、岗位绩效、岗位考核表)

工资方案,工资档案保存期限(含薪酬制度、岗位绩效、岗位考核表)

2、工资方案

工资方案范例

太原江南食品配送有限公司

综合办公室文件

薪 酬 方 案

总 则

一、企业的竞争实际是人才的竞争,为了保证公司具有可持续发展的竞争力,弘扬江南企业文化之精髓,体现企业凝聚力、激励员工、培养骨干、按劳分配的薪酬原则,使公司能有效的留住和吸引人才,特制定本方案。

二、本方案坚持“以岗定薪、岗动薪动、薪随岗变、一岗多档”的原则,实现“岗位讲价值,工作讲绩效,上岗讲竞争”的效果。重点倾向增强员工的责任感和上进心,切实保证贡献大、责任重、素质高的员工获得相应的薪酬。

三、本方案薪酬分配充分考虑生产一线员工,技术、销售人员,以及责任、风险大、劳动强度高、工作时间长的岗位倾斜政策。

四、本方案为适应企业发展的需要,参照同行业和本地工资水平,并结合企业实际而制定;仅供太原市江南食品配送有限公司使用。 编号:Q/JNPS/BG—004—2006

薪 酬 结 构 及 说 明

一、 本方案设定行政、技术双轨制工资结构标准。

二、工资标准=基本工资+养老保险+医疗保险+技能工资+绩效工资

三、养老保险项:按国家规定用人单位缴纳基本工资的20% ,个人交纳基本工资的8%足额发放;

四、 疗保险:按国家规定用人单位缴纳基本工资的6.5%,个人交纳 基本工资的2%足额发放,以上两项均由公司发给个人,由个人自行交纳。

五、技能工资:技能工资为各级人员技能和职位等级的具体体现。

三、绩效工资为公司设立的浮动工资,占工资总额的30%,各部门根据岗位和个人能力可灵活制定本部门绩效挂钩方案。以充分调动工作积极性,真正起到提高工作业绩的作用为绩效工资最终目标。

四、本方案解释权归太原市江南食品配送公司所有。任何人不得传播、复印、抄袭,违者江南食品配送有限公司将依法追究其法律责任。

五、工资方案从2006年6月1日起执行,同时停止原有工资方案。

附 件

一、试用:部门经理和技术工程师以上人员试用期为3个月;副经理以下管理人员、行政人员和销售人员试用期两个月,一线生产、技术员工试用期一个月,合格转正后执行本档最低级工资标准,特殊岗位人员由评级小组评定工资级别,并从次月一日起执行。

二、晋升、晋级由上级主管依据完成工作绩效表现提出申请,上报人力资源部审核,并呈总经理审批,参照审批规定执行。晋升条件:1、拟晋升岗位缺编 2、工龄满半年 3、晋升试用期工资为晋升前级别工资。晋级条件:1、转正之日起每六个月可参加一次晋级,每个部门每次晋级人数比例为20%。如该次晋级考核未能通过,则延期至下次晋级时间再行考核。

人力资源部在转正和晋级进行工资评级考核时,考核评定组长由公司副总经理担任,成员由被考评两级直线主管、协作单位主管、人力资源部薪酬主管五人担任。降级、勉职也由上级主管依据未完成绩效表现提出申请,上报人力资源部审核、呈总经理审批后方可执行。

三、补助

补助是基本工资的补充和延伸,是对在职员工生活、工作方面的补贴,包括工龄工资、高温补助、低温补助。

1、工龄工资:从入职之日起计算,满一年后从次月起每月可享受10元的工龄补助,50元封顶。

2、高温补助:

蒸煮间、馅芯间、消洗间、面点醒发岗、蒸制岗、锅炉房、洗衣中心员工在每年的6月1日至9月30日享受高温津贴,标准为每人每天1元;

3、低温补助:

3.1馅芯间、肉类加工间每日进入冷库的员工在每年的11月1日至次年的2月28日享受低温津贴,标准为每人每天1元;

3.2冷库小组员工每月享受低温补贴,标准为每人每天1元;

4、餐补

所有在配送公司厂区工作的人员,发放就餐卡一张(不可跨月累计使用),凭卡就餐。

四、特殊休假规定

1、婚假

1.1凡本公司工龄一年以上的员工,符合《婚姻法》规定,领取结婚证后,方可申请婚假。

1.2员工休婚假必须提前一个月向所在部门提出申请,经同意后方可休假。

1.3员工结婚,可休3天婚假,超过晚婚年龄的,增加7天奖励假,全部按基本工资发放。

2、产假

2.1凡本公司已婚女员工年龄满23周岁,本企业工龄满2年以上的,方可享受产假。

2.2休产假应在怀孕三个月内告公司,提前安排工作,经所在部门负责人和上一级领导同意后,交接工作后方可休假。

2.3凡休产假的女员工不符合国家计划生育规定的予以除名。

2.4正常产假为90天,难产凭医院证明增加产假15天。

2.5产假待遇:按基本工资计发生活费,但休假期间生活费暂不发给本人,待产假满,复工一个月后,逐月补发产假生活费(三个月补清)。

2.6产假休满后,本人提出书面复工申请,所在部门负责人同意后经上一级领导审批,报人力资源部审核后,方可复工。回原岗位工作的'享受原岗位待遇,如安排到新的岗位,即按新岗位确定工资待遇。

3、丧假

本公司正式员工直系亲属去世,可请3天丧假,计发基本工资。

4、探亲假

本公司工龄二年以上的员工,已结婚的与配偶不在同一城市(70公里以外,不能在公休和调休时间团聚的员工)每年可享受12天(含路途)探亲假;末婚探望父母的(指不能在公休和调休时间团聚的员工),每二年可享受7天探亲假。探亲假期间发放基本工资。

5、法定休假

按国家和企业有关规定,法定节假日安排休息;如确需在法定节假日上班的员工,享受节假日工资或调休。

6、工伤假期

员工在工作场所操作中,由于设施、设备或其它意外情况造成身体损伤经医院诊断,需离岗医治的,经本部负责人和公司相关领导确认后,可享受工伤假。

五、所有人员必须遵守公司考勤制度,迟到、早退、事假、病假、旷工参照考勤规定处罚。所有假期必须在考勤表中反映。

可行性报告分析

鉴于新旧两种方案,现以生产车间三月份工资作对比分析:

按原工资方案计算:正式员工109人,应发工资:60500元,绩效工资:6070元。假设全部为满勤,月实发工资为66570元。

按新工资方案计算:109人应发工资为71400元,假设50人住宿,每月则扣除1500元住宿费,每人再扣除50元伙食费为5450元,共扣除6950元,月实发工资为64450元。

新旧方案对比:新工资方案在提高员工工资标准的同时,车间每月为公司节约了2120元。

公司以后不再设有夜班补助,每月节约:(120人*30元/月)3600元。现住宿员工为210人,每月为公司节约(210人*30元/月)6300元,平均每天在公司就餐人数为300人,每月约为公司节约15000元。这样每月共为公司节约24900元。另外新方案也解决了员工养老和医疗保险问题,与《劳动法》要求接轨。还能缓解人力资源部招聘难的现状。

本文关键词:工资档案保存期限,美容院店长工资方案,工资档案是什么样的,工资方案如何制定,工资方案调整的通知。这就是关于《工资方案,工资档案保存期限(含薪酬制度、岗位绩效、岗位考核表)》的所有内容,希望对您能有所帮助!

本文链接:https://bk.89qw.com/a-623572

最近发表
网站分类