手机版

百科生活 投稿

公司最基本的财务制度,公司财务管理制度(中小企业会计管理制度设计范本)

百科 2026-02-06 15:24:27 投稿 阅读:3494次

关于【公司最基本的财务制度】,公司财务管理制度,今天小编给您分享一下,如果对您有所帮助别忘了关注本站哦。

  • 内容导航:
  • 1、中小企业会计管理制度设计范本,你总有一天会用到,完整版
  • 2、公司最基本的财务制度

1、中小企业会计管理制度设计范本,你总有一天会用到,完整版

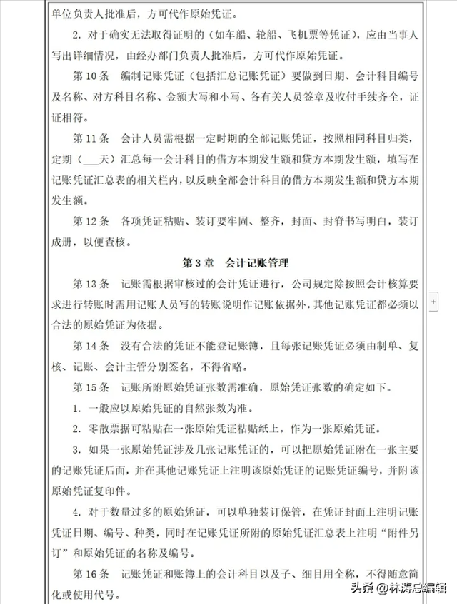
#头条创作挑战赛#

今天给会计实习生做培训,整场下来感觉真的不一样,95后的年轻人,思维和思考内容的方式方法真的很新颖,我让他们看这些内容,很多实习生说这内容不应该是我们看呀,我们又不做这些制度,应该都是管理人员做的,真的很天真,如果连这些会计制度的根本都不知道,怎么能算一个合格的会计呢?

公司最基本的财务制度,公司财务管理制度(中小企业会计管理制度设计范本)

会计管理制度设计范本主要内容是会计各种制度的汇总,根据不同企业做修改和优化,但基础不是差很多,所以说为啥懂一家公司的会计制度设计,做其他企业的也不在话下。

今天我也给大家更新一下中小企业会计管理制度设计的范本,希望对大家有帮助,可做参考,可打印。

(一)

公司最基本的财务制度,公司财务管理制度(中小企业会计管理制度设计范本)

(二)

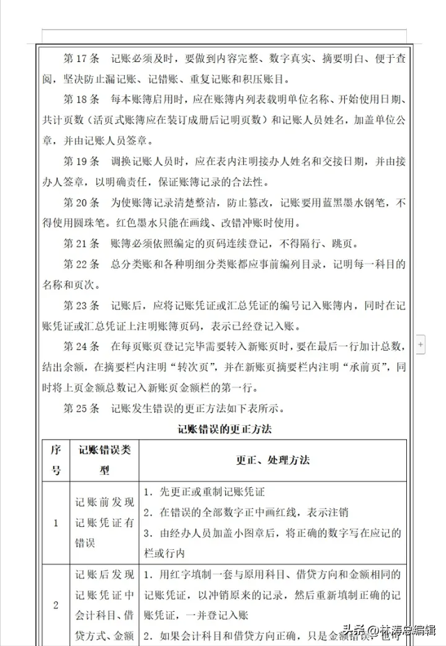
公司最基本的财务制度,公司财务管理制度(中小企业会计管理制度设计范本)

(三)

公司最基本的财务制度,公司财务管理制度(中小企业会计管理制度设计范本)

(四)

公司最基本的财务制度,公司财务管理制度(中小企业会计管理制度设计范本)

(五)

公司最基本的财务制度,公司财务管理制度(中小企业会计管理制度设计范本)

(六)

公司最基本的财务制度,公司财务管理制度(中小企业会计管理制度设计范本)

(七)

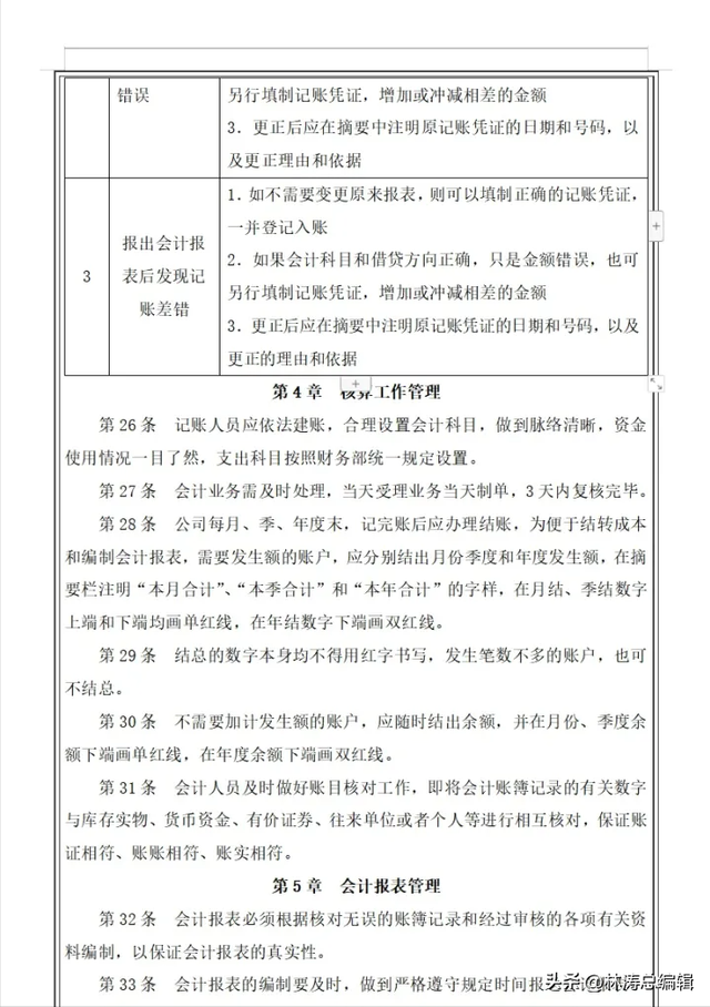
以上就是我给大家整理和分享的会计制度设计范本(中小企业)通用版,这里面涵盖的内容就比较多了,从会计核算到内容监督,都有很详细的说明和讲解,认真看会,会对你会计从业有很大帮助的,内容比较多,有完整的,可以给大家,希望对大家有帮助。

2、公司最基本的财务制度

公司最基本的财务制度

(一)有关零用金之设置划分如下:

1、公司本部由财务部负责各单位之零星支付。

2、工地总务组负责设置零用金管理人员,尽可能由原有办理总务人员兼办,必要时再行研讨设置专人办理。

(二)零用金额暂定,工地每月经常保持5万元,将来视实际状况或减或增,再行研办。

(三)零用金借支程序如下:

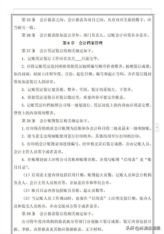
1、各单位零星费用开支,如需预备现金,应填具零用金借(还)款通知单,交零用金管理人员,即凭单支给现金。

2、零用金之暂支,不得超过1000元,特别事故者应由企业部经理核准。

3、零用金之借支,经手人应予一星期内取得正式发票或收据加盖经手人与主管之费用章后,交零用金管理人冲转借支,如超过一星期尚未办理冲转手续时得将该款转入经手人私人借支户,并于当月发薪时一次扣还。

(四)零用金保管及作业程序如下:

1、零用金之收支应设立零用金帐户,并编制收支日报送呈经理核阅。

2、零用金每星期应将收到之发票或收据,编制零用支出传票结报一次,送交财务部。

3、财务部收到零用金支出传票后,应于当天即行付款,以期保持零用金总额与周转。

4、财务部收到零用金支付传票,补足零用金后,如发现所附单据有疑问,可直接通知各部经手人办理补正手续,如经手人延搁不办得照有关规定办理。

5、零用金帐户应逐月清结。

(五)零用金应由保管人出具保管收据,存财务部,如有短少概由保管人员负责赔偿。

(六)本细则经奉准后实施。

公司最基本的财务制度

一、库存现金管理

1、公司财务部库存现金控制在核定限额内,不得超限额存放现金。

2、严格执行现金盘点制度,做到日清日结,保证现金的安全。现金遇有短款,应及时查明原因,报告单位领导,并要追究责任者的责任。

3、不准用“白条”入帐。

4、不准私人挪用、占用和借用公款现金。

5、到公司以外金融机构提取或送存现金(限额1万元以上)时,需由两名人员乘坐公司汽车前往。

6、现金出纳员必须严格和妥善保管金库密码和钥匙。

7、现金出纳员要妥善保管金库内存放的现金和有价证券;私人财物不得存放入内。

8、现金出纳员必须随时接受开户银行和本单位领导的检查监督。

9、出纳员必须严格遵守执行上述各条规定。

二、银行存款管理

1、公司必须遵守中国人民银行的规定,办理银行基本帐户和辅助帐户的开户和公司各种银行结算业务。

2、公司必须认真贯彻执行<中国人民银行法>、<中华人民共和国票据法>等相关的结算管理制度。

3、作废的银行支票由出纳员加盖作废戳记,妥善保存。

4、银行结算方式根据公司实际情况采取如下几种方式:支票(现金支票、转帐支票)、银行汇票、电汇、信汇、银行承兑汇票、委托收款(仅限于水费、电费、电话费结算),除上述结算方式外,其他不予使用。

5、从银行取回的各种结算凭证,要及时入帐。

6、公司应按每个银行开户帐号建立一本银行存款明细帐,出纳员应及时将公司银行存款明细帐与银行对帐单逐笔进行核对。于每季度末做出银行核对余额调节明细表。

7、银行出纳员对银行调节明细表所记载的帐项必须及时查明原因,对出现的差错通知责任人进行更正,对未达帐项要及时予以清理。造成的帐帐不一致,应尽快解决。

8、空白银行支票与预留印鉴必须实行分管。由出纳员逐笔登记,记录所签发支票的用途、使用单位、金额、支票号码等。

三、往来帐款的管理

1、应收帐款的管理:公司各销售部门根据形成收入的确定标准及时开据发货票后,由财务部作好帐务处理,编制会计记账凭证,登记有关收入和与客户应收账款往来的会计账簿,同时要定期与销售部门进行核对,保证双方账账核对一致。

2、其他应收款的管理:公司各部门形成的出差借款、采购借款、各部门备用金应于业务发生后及时报销,每年12月中旬进行清理。各部门备用金于每年12月份中旬清理,进行还旧借新。

3、应付帐款的管理:公司各部门因采购形成的应付票据应及时进行帐务处理,登记相应的帐簿,定期与相关部门对帐,保证双方账账核对一致。

四、内部牵制

1、公司实行银行支票与银行预留印鉴分管制度

2、非出纳人员不能办理现金、银行收付业务。

3、库存现金和有价证券每季抽查一次。

4、现金出纳员不得担当制证工作,只能由财务部指定的`制单人制单。

五、本制度自下发之日起执行。

公司最基本的财务制度

(一)有关零用金之设置划分如下:

1、公司本部由财务部负责各单位之零星支付。

2、工地总务组负责设置零用金管理人员,尽可能由原有办理总务人员兼办,必要时再行研讨设置专人办理。

(二)零用金额暂定,工地每月经常保持5万元,将来视实际状况或减或增,再行研办。

(三)零用金借支程序如下:

1、各单位零星费用开支,如需预备现金,应填具零用金借(还)款通知单,交零用金管理人员,即凭单支给现金。

2、零用金之暂支,不得超过1000元,特别事故者应由企业部经理核准。

3、零用金之借支,经手人应予一星期内取得正式发票或收据加盖经手人与主管之费用章后,交零用金管理人冲转借支,如超过一星期尚未办理冲转手续时得将该款转入经手人私人借支户,并于当月发薪时一次扣还。

(四)零用金保管及作业程序如下:

1、零用金之收支应设立零用金帐户,并编制收支日报送呈经理核阅。

2、零用金每星期应将收到之发票或收据,编制零用支出传票结报一次,送交财务部。

3、财务部收到零用金支出传票后,应于当天即行付款,以期保持零用金总额与周转。

4、财务部收到零用金支付传票,补足零用金后,如发现所附单据有疑问,可直接通知各部经手人办理补正手续,如经手人延搁不办得照有关规定办理。

5、零用金帐户应逐月清结。

(五)零用金应由保管人出具保管收据,存财务部,如有短少概由保管人员负责赔偿。

(六)本细则经奉准后实施。

本文关键词:公司最基本的财务制度范本,公司最基本的财务制度目录,简单财务管理制度范本,财务制度管理,公司最基本的财务制度包括。这就是关于《公司最基本的财务制度,公司财务管理制度(中小企业会计管理制度设计范本)》的所有内容,希望对您能有所帮助!

本文链接:https://bk.89qw.com/a-623696

最近发表
网站分类