手机版

百科生活 投稿

酒楼管理制度,酒楼管理制度内容(餐饮业财务管理手册,完整干货)

百科 2025-10-20 01:04:04 投稿 阅读:9340次

关于【酒楼管理制度】,酒楼管理制度内容,今天小编给您分享一下,如果对您有所帮助别忘了关注本站哦。

  • 内容导航:
  • 1、餐饮业财务管理手册,完整干货
  • 2、酒楼管理制度

1、餐饮业财务管理手册,完整干货

餐饮业是新时代比较火的一个行业,毕竟是人们衣食住行的一部分,因此,做餐饮业财务工作的宝子们还是挺多的,但许多企业的财务管理主要是记账与账目核算,并不涉及生产经营的全过程,不能够适应现代餐饮业市场发展的需求。资金的运转和财务关系比较混乱,缺乏有效的财务预算以及严格的内部控制和决策的分析。

同时餐饮企业稍微大些,例如:加盟、分店、部分门店还比较出名的餐饮企业会出现责任落实不到位,财务人员素质偏低的问题。

餐饮业一般只重视企业的管理,企业财务部门聘请的会计人员有些可能都不具有系统的专业知识,财务管理理念淡薄,对于计算机的操作不够熟练,不能够利用计算机软件来进行财务管理,以及许多企业的采购员与验货员不单独设立,也不进行岗位轮换,存在严重的作假现象,比如采购的原料质量较差,虚报采购的数量。

这一系列问题造成了餐饮企业财务管理难的现象,如何解决这个问题呢?

首先,得从制度入手,建立完整的餐饮财务管理制度(手册)来让相应的岗位按照管理办法来进行执行,可以大大得提升和减少上述中所提到的问题,俗话说的好,做管理是管事的,不是管人的,用事来约束人才是正道,今天就整理了一份餐饮业财务管理手册,希望对于有需要的宝子们有帮助,以及其他做餐饮行业的财务宝子们可以参考学习,以后做了管理岗,还是可以用到的,下面我们就来看看这份餐饮业财务管理手册吧!

​餐饮业财务管理手册

酒楼管理制度,酒楼管理制度内容(餐饮业财务管理手册,完整干货)

总 则

餐饮企业涉及的会计准则和制度为:《企业会计准则》、《企业会计制度》,如果涉及酒店业务,还需要参考《施工、房地产开发企业财务制度》。

酒楼管理制度,酒楼管理制度内容(餐饮业财务管理手册,完整干货)

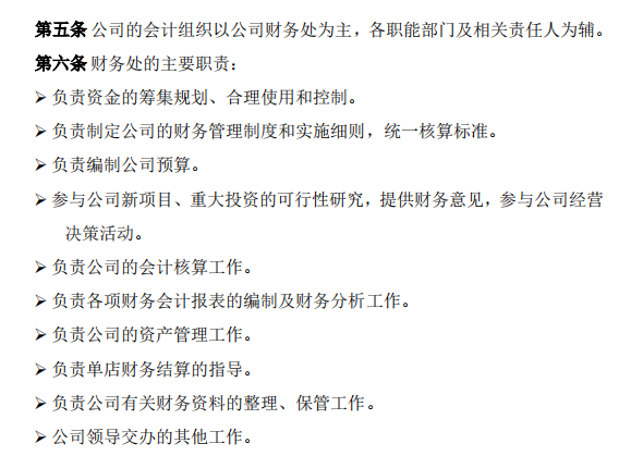
餐饮企业会计的职责

酒楼管理制度,酒楼管理制度内容(餐饮业财务管理手册,完整干货)

会计科目的设置和核算

酒楼管理制度,酒楼管理制度内容(餐饮业财务管理手册,完整干货)

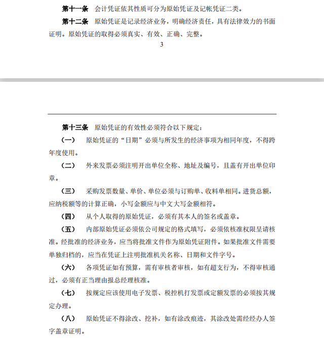
会计凭证和账簿管理制度

酒楼管理制度,酒楼管理制度内容(餐饮业财务管理手册,完整干货)

流动资产管理制度

应收及预付款管理制度

酒楼管理制度,酒楼管理制度内容(餐饮业财务管理手册,完整干货)

存货管理制度

酒楼管理制度,酒楼管理制度内容(餐饮业财务管理手册,完整干货)

对外投资的管理管理制度

酒楼管理制度,酒楼管理制度内容(餐饮业财务管理手册,完整干货)

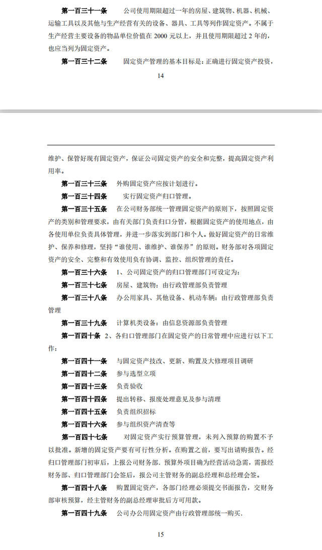
固定资产管理制度

酒楼管理制度,酒楼管理制度内容(餐饮业财务管理手册,完整干货)

资金筹集管理

 酒楼管理制度,酒楼管理制度内容(餐饮业财务管理手册,完整干货)

酒楼管理制度,酒楼管理制度内容(餐饮业财务管理手册,完整干货)

财务分析

成本费用管理

财务报告

财务分析

税务管理

电算化管理

财务档案管理

会计工作交接

附则

余下的内容还有9章,由于内容过大,共34页,这里就不一一展示了,如果需要完整电子版的宝子们,可以根据下方提示抱走~

酒楼管理制度,酒楼管理制度内容(餐饮业财务管理手册,完整干货)

含带:餐饮业账务处理及税务分析,会计做账案例练习,餐饮酒店记账财务系统

2、酒楼管理制度

酒楼管理制度

一个合格的酒店管理者的素质可以包括三个方面:基本素质、专业技术素质和管理素质。

(1)管理者要有健康的身魄,良好的职业道德;有良好的心理素质,酒店行业是一个工作时间长,工作压力大的职业,没有良好的承受挫折能力和适应性是很难在这个行业里有大的作为的,更加不可能成为优秀的管理干部。管理者还要有宽广的胸怀、开放的心态、坚韧的毅力和意志力、个人的自我控制力。

(2)专业技术素质。作为一个部门的管理者,应该对本部门的专业知识和工作流程非常熟悉。如果一个前厅的干部不熟悉前台的操作,管客房的没有做过房间,要想把这个部门管好是非常不容易的。

(3)管理素质。必须熟悉管理的五大要素:计划、组织、协调、控制和激励,需要具备质量管理、财务管理、人力资源管理等业务管理知识,还要了解酒店知识。能熟练运用公司管理中的计划、组织、领导、激励、沟通、创新、危机管理、团队合作等技能。

要成为一名合格的管理干部,我认为必须要从以下几点进行不间断的修炼:

1.管理能力方面

“兵熊熊一个,将熊熊一窝”。管理者如果管理缺位将造成一个班组,一个部门甚至是一个组织的失败。而管理能力主要体现在制度管理和员工管理两个方面。一个酒店的制度落实的好坏,制度本身的好坏关系不是最大,而管理的好坏将起决定性作用。而管理就是利用有效的制度来制约不规范的行为。要利用好制度,首先必须制定好合适于酒店的管理制度及日常经营制度。做到有法可依。管理人员必须从自身开始率先落实制度,并时刻监督检查制度的落实情况。其次是员工管理,员工是酒店最重要的部分,把员工管理好了,也就把部门管理好了,作为管理人员,要能调动起员工的积极性。使员工了解酒店,对酒店的前景充满信心,对酒店领导抱有信任,愿意为酒店付出,能与酒店同发展,共进步。平时和员工亲密接触,做到工作上的领导,生活上的朋友,没有级别的限制。酒店最好的管理方法就是走动式管理,现场管理,因为现场是最能发现问题也最能解决问题的。

2、个人形象方面

作为一个酒店管理人员,自身的形象极为重要,首先必须给人留下比较严肃而亲近的感觉,那么就要不断提升自己的形象,头发要干练,不应该留长发,长指甲,保持职业可人的笑容。酒店一再强调不要吸烟,目的除了要管理者保持良好的健康习惯保持身体健康外,更加是为了规范管理者的自身形象,更加好的为员工做表率,为客人服务,试想,一个满身烟草味的服务者如何为客人服务呢?

3、沟通能力方面

作为酒店的管理人员,每天必须不断的和客人,领导,同事以及下级员工交流,那么对管理人员的沟通能力要求就很高,管理人员的每一句话都要慎重,什么话在什么场合说,怎么说?说的话有没有影响力?这都是管理人员必须认真考虑和斟酌的问题。沟通很重要的一点就是语气的控制,一句话用不同的语气说出来,会收到不同的效果。而语言水平另外一方面是有关外语水平的,作为酒店行业的管理者,随着全球一体化的不断加深,地球上不同国家和地区的人们的交往越来越密切,没有掌握一定的外语交际能力,在服务其他国家和地区客人的时候,变成了“哑巴”,服务效果肯定会大大的打了折扣。而在交流另外一方面就是不要处处耍领导的派头,“我命令”“你必须”之类生硬,蛮横的话语在管理者的字典中要慎之又慎的使用,对这点我自己有深刻的体会,凡事多用商量和客气的口吻讲,事情会出人意料的顺利。你的职务越高,你的态度越谦虚,你的形象就反而越高大,听的人和服的人就越多。

4、自我垂范方面

一个合格的管理人员,他自身的行为,不仅影响个人的威信及形象,甚至影响到酒店的发展和管理。一个行为举止端庄,正直严谨的管理者,必能正面的影响到整个部门甚至整个酒店的人员行为规范。如果自身随便,目中无人,大大咧咧,那么他的员工一定也会稀稀拉拉,松松垮挎,这就是反面的“表率”作用,中国有句老话:“看人学样,上梁不正下梁歪。”什么样的领导带什么样的员工。所以,管理人员的`行为必须做到规范,符合公司的标准。前期酒店曾经专门有一期的博客论述公司内部的“IBM”(“大嘴巴”)现象,作为管理者更加要注意自己的言行,可说可不说的话坚决不说,不利于安定团结的话不说。要求员工提前15分钟到岗的,结果管理干部却每天踩着点上班,甚至迟到,员工如何能够服气呢?在这一点上还包括业务能力方面,员工对业务上强的领导会心服口服的。你要求员工3分钟一个C/I,5分钟一个C/O,结果您自己这两项前台基本操作都不灵光,或者说您要求员工20分钟抢一间客房出来,结果您自己却需要一个小时,那员工不能打心眼里佩服你的。

5.自我反省方面

管理者不能重复的犯同样的错误。人非圣贤,孰能无过?但是犯了错误之后的反省非常的重要,也是一个管理者成长的重要步骤。一个管理者第一次犯错误可能是不知道,可以原谅,第二次犯错误可能是因为不小心,也可以宽恕,但是如果第三次犯同样的错误就只能说是故意,而不能得到原谅。不怕犯错误,怕的是不总结,不反省。明知道是错误不去改正,这样就很可怕。

6.解决问题方面

发现问题容易,解决问题难。作为管理者首先要具备发现问题的能力,要发现问题就要有标准和规范,这个标准和规范不是个人主观臆断出来的,也不是闭门造车,更加不是以前的经验照套照搬,而是酒店的操作规范和标准流程。这个标准是发现问题的根本参考依据。发现问题要提出切实可行的解决方案,能够在不增加或者少量增加成本的前提下把问题解决,这是考验一个管理者合格与否的关键因素。只为成功找方法,不为失败找借口。

对照以上各点,发现自己差距还是很大,努力提升正未有穷期。在成为一个合格的管理者进而成为优秀管理者的道路上,我还是一个小学生,一步一个脚印,踏踏实实,没有捷径,更来不得半点虚假。

酒楼管理制度

一个合格的酒店管理者的素质可以包括三个方面:基本素质、专业技术素质和管理素质。

(1)管理者要有健康的身魄,良好的职业道德;有良好的心理素质,酒店行业是一个工作时间长,工作压力大的职业,没有良好的承受挫折能力和适应性是很难在这个行业里有大的作为的,更加不可能成为优秀的管理干部。管理者还要有宽广的胸怀、开放的心态、坚韧的毅力和意志力、个人的自我控制力。

(2)专业技术素质。作为一个部门的管理者,应该对本部门的专业知识和工作流程非常熟悉。如果一个前厅的干部不熟悉前台的操作,管客房的没有做过房间,要想把这个部门管好是非常不容易的。

(3)管理素质。必须熟悉管理的五大要素:计划、组织、协调、控制和激励,需要具备质量管理、财务管理、人力资源管理等业务管理知识,还要了解酒店知识。能熟练运用公司管理中的计划、组织、领导、激励、沟通、创新、危机管理、团队合作等技能。

要成为一名合格的管理干部,我认为必须要从以下几点进行不间断的修炼:

1.管理能力方面

“兵熊熊一个,将熊熊一窝”。管理者如果管理缺位将造成一个班组,一个部门甚至是一个组织的失败。而管理能力主要体现在制度管理和员工管理两个方面。一个酒店的制度落实的好坏,制度本身的好坏关系不是最大,而管理的好坏将起决定性作用。而管理就是利用有效的制度来制约不规范的行为。要利用好制度,首先必须制定好合适于酒店的管理制度及日常经营制度。做到有法可依。管理人员必须从自身开始率先落实制度,并时刻监督检查制度的落实情况。其次是员工管理,员工是酒店最重要的部分,把员工管理好了,也就把部门管理好了,作为管理人员,要能调动起员工的积极性。使员工了解酒店,对酒店的前景充满信心,对酒店领导抱有信任,愿意为酒店付出,能与酒店同发展,共进步。平时和员工亲密接触,做到工作上的领导,生活上的朋友,没有级别的限制。酒店最好的管理方法就是走动式管理,现场管理,因为现场是最能发现问题也最能解决问题的。

2、个人形象方面

作为一个酒店管理人员,自身的形象极为重要,首先必须给人留下比较严肃而亲近的感觉,那么就要不断提升自己的形象,头发要干练,不应该留长发,长指甲,保持职业可人的笑容。酒店一再强调不要吸烟,目的除了要管理者保持良好的健康习惯保持身体健康外,更加是为了规范管理者的自身形象,更加好的为员工做表率,为客人服务,试想,一个满身烟草味的服务者如何为客人服务呢?

3、沟通能力方面

作为酒店的管理人员,每天必须不断的和客人,领导,同事以及下级员工交流,那么对管理人员的沟通能力要求就很高,管理人员的每一句话都要慎重,什么话在什么场合说,怎么说?说的话有没有影响力?这都是管理人员必须认真考虑和斟酌的问题。沟通很重要的一点就是语气的控制,一句话用不同的语气说出来,会收到不同的效果。而语言水平另外一方面是有关外语水平的,作为酒店行业的管理者,随着全球一体化的不断加深,地球上不同国家和地区的人们的交往越来越密切,没有掌握一定的外语交际能力,在服务其他国家和地区客人的时候,变成了“哑巴”,服务效果肯定会大大的打了折扣。而在交流另外一方面就是不要处处耍领导的派头,“我命令”“你必须”之类生硬,蛮横的话语在管理者的字典中要慎之又慎的使用,对这点我自己有深刻的体会,凡事多用商量和客气的口吻讲,事情会出人意料的顺利。你的职务越高,你的态度越谦虚,你的形象就反而越高大,听的人和服的人就越多。

4、自我垂范方面

一个合格的管理人员,他自身的行为,不仅影响个人的威信及形象,甚至影响到酒店的发展和管理。一个行为举止端庄,正直严谨的管理者,必能正面的影响到整个部门甚至整个酒店的人员行为规范。如果自身随便,目中无人,大大咧咧,那么他的员工一定也会稀稀拉拉,松松垮挎,这就是反面的“表率”作用,中国有句老话:“看人学样,上梁不正下梁歪。”什么样的领导带什么样的员工。所以,管理人员的`行为必须做到规范,符合公司的标准。前期酒店曾经专门有一期的博客论述公司内部的“IBM”(“大嘴巴”)现象,作为管理者更加要注意自己的言行,可说可不说的话坚决不说,不利于安定团结的话不说。要求员工提前15分钟到岗的,结果管理干部却每天踩着点上班,甚至迟到,员工如何能够服气呢?在这一点上还包括业务能力方面,员工对业务上强的领导会心服口服的。你要求员工3分钟一个C/I,5分钟一个C/O,结果您自己这两项前台基本操作都不灵光,或者说您要求员工20分钟抢一间客房出来,结果您自己却需要一个小时,那员工不能打心眼里佩服你的。

5.自我反省方面

管理者不能重复的犯同样的错误。人非圣贤,孰能无过?但是犯了错误之后的反省非常的重要,也是一个管理者成长的重要步骤。一个管理者第一次犯错误可能是不知道,可以原谅,第二次犯错误可能是因为不小心,也可以宽恕,但是如果第三次犯同样的错误就只能说是故意,而不能得到原谅。不怕犯错误,怕的是不总结,不反省。明知道是错误不去改正,这样就很可怕。

6.解决问题方面

发现问题容易,解决问题难。作为管理者首先要具备发现问题的能力,要发现问题就要有标准和规范,这个标准和规范不是个人主观臆断出来的,也不是闭门造车,更加不是以前的经验照套照搬,而是酒店的操作规范和标准流程。这个标准是发现问题的根本参考依据。发现问题要提出切实可行的解决方案,能够在不增加或者少量增加成本的前提下把问题解决,这是考验一个管理者合格与否的关键因素。只为成功找方法,不为失败找借口。

对照以上各点,发现自己差距还是很大,努力提升正未有穷期。在成为一个合格的管理者进而成为优秀管理者的道路上,我还是一个小学生,一步一个脚印,踏踏实实,没有捷径,更来不得半点虚假。

酒楼管理制度

一、冷荤加工间达到五专(专人、专室、专工具、专消毒、专冷藏)要求,非专室人员不得进入冷荤加工间。

二、冷荤间开展工作前进行不低于40分钟的室内紫外线消毒,消毒后进行记录,当室内温度低于20℃或相

对湿度大于60%时,应适当延长照射时间(延长至1个小时)以保证消毒效果,消毒时人员全部退出,避免用眼睛直视灯管,不得在紫外线灯管下长时间停留。

三、每周使用95%酒精棉球对紫外线灯管进行一次擦拭,保持灯管清洁、无尘土、无油污,定期计算消毒灯的累计消毒时间,消毒时间累计超过800小时后及时更换新灯管,保证消毒效果。

四、进入冷荤间前在预进间进行二次更衣,将双手洗净,个人卫生符合标准要求。出冷荤间前在预进间先脱掉二更工作服,更换一更工作服。

五、室内使用独立空调,设温度计,室内温度控制在25℃以下。

六、切配加工凉菜前先将刀、墩等工具及双手以75%酒精棉球擦拭消毒,盛放冷荤食品的容器必须专用,工具用具用前消毒,用后洗净并保持清洁,木墩立式存放。用具柜内清洁,专室内不存放个人物品。

七、供加工用的蔬菜、水果等食品原料应精选,未经清洗处理的蔬菜、水果等食品原料及食品小包装以外的包装(纸箱、木箱等)不得进入冷荤间。三个水池分别标注洗涤、消毒、清洗,开关处(手动式)放置消毒小毛巾。蔬菜、水果等食品原料使用前在冷荤间再经清洗、消毒,消毒水池内壁水面高度标记清晰,消毒工序、药物配比浓度及效果符合要求。

八、冷盘食品当餐食用当餐切配,尽量缩短切配后的放置时间。在切配带包装的食品前,需先将食品包装清洗洁净后再开启使用,防止污染食品。重要活动时供食用的冷荤食品加工切配后应在无菌容器内冷藏留样48小时。

九、冰箱把手放置消毒小毛巾,并每天更换,清洗消毒,冰箱内存放的冷荤食品应放置在容器内,容器应加盖。定期进行除霜,擦拭冰箱内积水。

十、做好防蝇、防鼠、防蟑螂工作,蝇拍定位存放,做到室内无蝇、无鼠、无蟑螂。

本文关键词:酒楼管理制度有哪些,酒楼管理制度全套,酒楼规章制度,酒楼管理制度奖励与惩罚,酒楼管理制度格式要求范本。这就是关于《酒楼管理制度,酒楼管理制度内容(餐饮业财务管理手册,完整干货)》的所有内容,希望对您能有所帮助!

本文链接:https://bk.89qw.com/a-635105

最近发表
网站分类