手机版

百科生活 投稿

天府新区属于哪个区,四川天府新区属于哪个市(四川天府新区、成都高新区、青羊区开展区域全员核酸检测)

百科 2026-02-06 02:37:12 投稿 阅读:389次

关于【天府新区属于哪个区】,四川天府新区属于哪个市,今天小编给您分享一下,如果对您有所帮助别忘了关注本站哦。

  • 内容导航:
  • 1、天府新区属于哪个区:四川天府新区属于哪个市
  • 2、四川天府新区、成都高新区、青羊区开展区域全员核酸检测

1、天府新区属于哪个区:四川天府新区属于哪个市

四川天府新区属于成都市,和成都高新区类似,不是民政部在册的正规行政区域。法理上属于成都市双流区,因为都是从双流划出来的,但是实际上是独立的,由成都市直接管辖。

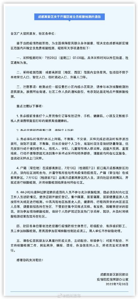
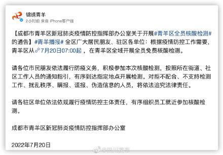
2、四川天府新区、成都高新区、青羊区开展区域全员核酸检测

天府新区属于哪个区,四川天府新区属于哪个市(四川天府新区、成都高新区、青羊区开展区域全员核酸检测)天府新区属于哪个区,四川天府新区属于哪个市(四川天府新区、成都高新区、青羊区开展区域全员核酸检测)天府新区属于哪个区,四川天府新区属于哪个市(四川天府新区、成都高新区、青羊区开展区域全员核酸检测)

来源: 四川发布

本文关键词:四川天府新区职业技术学院,四川天府新区在哪里,四川天府新区官网,四川天府新区属于哪个市区,四川天府新区房价。这就是关于《天府新区属于哪个区,四川天府新区属于哪个市(四川天府新区、成都高新区、青羊区开展区域全员核酸检测)》的所有内容,希望对您能有所帮助!

本文链接:https://bk.89qw.com/a-657940

最近发表
网站分类